摘要
阻塞性睡眠呼吸暂停(OSA)是一种常见的睡眠呼吸疾病。日间嗜睡(EDS)是OSA患者常见临床表现之一,部分OSA患者经常规治疗后仍有残余EDS。EDS严重影响了患者的职业能力和生活质量,增加交通事故风险,加重社会和个人的经济负担。目前国内尚无针对OSA致EDS的诊疗规范。为此,中华医学会呼吸病学分会睡眠呼吸障碍学组专家参考国内外最新研究进展,制订本专家共识。共识针对OSA及其所致EDS的定义、流行病学、临床表现、诊断评估和治疗进行详细阐述,形成11条推荐意见,旨在提供针对OSA致EDS诊断和治疗的规范化的建议,并提高临床医生对OSA致EDS的认识。
阻塞性睡眠呼吸暂停(obstructive sleep apnea,OSA)是一种以睡眠打鼾伴呼吸暂停和日间嗜睡(excessive daytime sleepiness,EDS)为主要临床表现的睡眠呼吸疾病,据估计,我国OSA患病率可达20%以上,约有1.7亿人受OSA困扰 [ 1-7 ] 。EDS指在一天中需保持清醒的时段内难以或无法维持清醒和警觉状态,并且常伴有注意力和记忆力减退等问题 [ 2 , 3 , 8 ] 。调查显示,我国新确诊的OSA患者33.68%~36.06%伴有EDS [ 9 , 10 ] 。经常规治疗[如接受持续气道正压通气(continuous positive airway pressure,CPAP)]后的OSA患者仍有9%~55%存在残余EDS [ 11 , 12 , 13 , 14 ] 。EDS给患者的日常生活带来诸多困扰和威胁,干扰工作、生产,增加事故潜在风险,导致抑郁等情绪障碍,加重患者的医疗经济负担 [ 15 , 16 ] 。
由于OSA致EDS具有高发性和危害性,且OSA治疗后仍有残余EDS可能,近年来欧美等国家已开始关注OSA患者的EDS管理,并制订了针对性的专家共识和意见 [ 2 , 3 ] 。国内尚无针对OSA致EDS的全面诊疗规范,因此,中华医学会呼吸病学分会睡眠呼吸障碍学组组织国内睡眠呼吸医学领域的相关专家和方法学专家共同制订本共识,旨在对OSA致EDS的定义、临床表现、诊断思路、评估工具和治疗管理进行统一规范。
一、本共识制定方法
1. 共识发起机构:中华医学会呼吸病学分会睡眠呼吸障碍学组。
2. 共识工作组:由中华医学会呼吸病学分会睡眠呼吸障碍学组组织国内睡眠呼吸医学领域的相关专家,成立OSA-EDS管理中国专家共识编写组(简称编写组)并执笔撰写。
3. 共识注册:已在国际实践指南注册平台(http://www.guidelines-registry.org)进行注册(注册编号:PREPARE-2024CN419)并上传计划书。
4. 共识使用者及目标应用人群:共识面向所有涉及OSA患者EDS诊疗的临床工作者,既适用于睡眠医学及相关专业人员,也适用于非睡眠医学专业人员。
5. 共识撰写与证据检索:本共识的编制采用会议共识法,于2024年7月13日召开共识成稿讨论会议,并根据讨论结果修订与定稿。编写组成员系统检索了PubMed、EMBASE、Cochrane Library、中国知网、万方数据库、中国生物医学文献数据库等国内外主要数据库从建库到2024 年8月发表的文献,检索词为“sleepiness” “excessive daytime sleepiness” “drowsiness” “hypersomnia” “hypersomnolence” “obstructive sleep apnea” “obstructive sleep disorders” “obstructive sleep breathing syndrome” “obstructive sleep-disordered breathing” “日间/白天(过度)思睡/嗜睡” “思睡/嗜睡” “困倦” “睡眠增多”及OSA致EDS的定义、流行病学、临床表现诊断、评估和治疗等方面的关键词。纳入的文献类型包括临床实践指南、专家共识、综述、荟萃分析和原始临床研究(如随机对照试验、非随机性研究、队列研究、病例对照研究、横断面研究、病例系列报道等)。
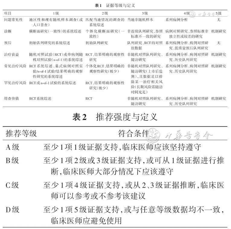
6. 证据评价及分级:编写组成员首先对纳入的文献进行证据等级分级,随后在此基础上进行推荐强度分级。本共识中的证据等级和推荐强度根据中华医学会发布的《中国制订/修订临床诊疗指南的指导原则(2022 版)》和《中华急诊医学杂志指南与共识制定规范与要求》,采用2011年牛津循证医学中心(Oxford centre for evidence-based medicine)的证据分级水平及推荐依据进行分级( 表1 、 2 ) [ 17 ] 。
二、OSA及其所致EDS定义
(一)OSA
OSA定义为多导睡眠监测(polysomnography,PSG)或家庭睡眠呼吸暂停监测(home sleep apnea test,HSAT)证实监测期间发生阻塞性为主的呼吸事件≥5次/h,包括阻塞型呼吸暂停、混合型呼吸暂停、低通气、呼吸努力相关性觉醒(respiratory effort related arousal,RERA),且合并以下至少1项:(1)患者主诉困倦、非恢复性睡眠、乏力或失眠;(2)因憋气或喘息从睡眠中醒来;(3)同寝室或其他目击者报告患者在睡眠期间存在习惯性打鼾、呼吸中断或二者皆有;(4)已确诊高血压、心境障碍、认知功能障碍、冠心病、脑血管疾病、充血性心力衰竭、心房颤动或2型糖尿病;或者PSG、HSAT证实监测期间发生阻塞性为主的呼吸事件≥15次/h,包括阻塞型呼吸暂停、混合型呼吸暂停、低通气、呼吸努力相关性觉醒(respiratory effort related arousal,RERA) [ 4 , 18 ] 。临床上常用呼吸暂停低通气指数(apnea hypopnea index,AHI)评估OSA严重程度,其中5次/h≤AHI<15次/h属于轻度OSA,15次/h≤AHI<30次/h属于中度OSA,AHI≥30次/h属于重度OSA;使用夜间最低血氧饱和度评估OSA患者的低氧程度,其中最低血氧饱和度85%~<90%为轻度低氧,80%~<85%为中度低氧,<80%为重度低氧 [ 19 ] 。
(二)EDS
EDS定义为在一个睡眠觉醒周期(24 h)中需保持清醒的时间段内,难以或无法维持清醒和警觉,出现不能抑制的睡眠需求,甚至不由自主地进入睡眠 [ 2 , 3 , 8 ] 。
(三)残余EDS
残余EDS定义为OSA患者在接受3~6个月充分的OSA治疗(CPAP夜间有效佩戴时间≥4 h/晚、充分佩戴口腔矫治器或接受上气道手术治疗等)后,仍存在的EDS [ 1 , 20 ] 。EDS的评估应结合主观和客观评价工具 [ 3 , 8 ] 。残余EDS应区别于OSA治疗不充分所致的EDS改善不足。观察性研究发现持续3个月的CPAP治疗可使66%患者的EDS改善 [ 21 ] ,平均治疗5个月可进一步减少EDS至28.2% [ 14 ] ,因此建议治疗3~6个月后再进行EDS评估。此外CPAP治疗的依从性也会影响EDS,每周70%的夜间保证有效佩戴≥4 h/晚属于依从性良好 [ 22 , 23 ] ,依从性越高,患者的预后改善越好 [ 24 ] 。调查显示,高度依从(≥7 h/晚)的患者92.9%的Epworth嗜睡量表(Epworth sleepiness scale,ESS)评分<10分 [ 21 ] 。综上所述,共识建议CPAP治疗3~6个月后再次进行ESS评估,并将接受至少3~6个月适当CPAP治疗(≥4 h/晚)定义为充分治疗。
三、OSA致EDS的流行病学特征与疾病负担
EDS广泛见于各类人群,普通人群10%~33%存在EDS [ 25 , 26 , 27 ] 。在OSA患者中,12%~55.9%合并EDS,据估计,我国约有5 900万~9 800万OSA患者受EDS困扰 [ 28 , 29 , 30 , 31 , 32 ] 。
针对OSA的治疗可减轻OSA所致嗜睡,对EDS的改善程度受治疗是否充分的影响。来自欧洲的研究显示,CPAP治疗3~5个月后减少了26%~28%EDS的患病率,但其他患者仍存在残余EDS [ 14 ] 。而我国CPAP治疗率(11.6%~60.6%)和依从性(54.8%~67%)均低于欧美国家水平 [ 9 , 32 , 33 , 34 , 35 , 36 ] 。由此可见,我国仍有大部分未接受充分治疗的OSA患者存在EDS,因此亟待针对EDS进行管理。
OSA致EDS给患者的生活和工作带来沉重负担,严重威胁疾病预后和生存质量。EDS增加患者死亡风险,是未合并EDS患者的2.3倍 [ 37 ] 。EDS与心血管事件高度相关,常见合并心肌梗死、缺血性卒中等心血管事件 [ 38 , 39 , 40 ] 。法国调查显示,合并EDS是≥65岁社区老人心血管事件死亡的独立危险因素 [ 41 ] 。EDS的另一重要危害是增加交通或工作场所事故风险。合并嗜睡的司机交通事故率可达未合并嗜睡者的2倍以上 [ 42 ] ,合并EDS的工作人员受工伤的风险增加超过2倍 [ 43 ] 。此外,EDS还会导致抑郁、认知功能减退等问题 [ 15 , 44 ] 。
四、OSA致EDS临床表现
EDS的主要临床表现包括睡眠增多、睡眠需求过度、睡眠发作、睡眠惯性等 [ 8 ] 。睡眠增多表现为主观感受困倦,无法维持长时间清醒;睡眠需求过度指24 h内需至少10 h睡眠,其中夜间睡眠至少9 h,但延长睡眠无法改善困倦 [ 8 ] 。睡眠发作表现为不经意间或毫无征兆地突然入睡 [ 8 ] 。睡眠惯性又称醉酒样睡眠,即由睡眠转换到完全清醒时间延长和(或)觉醒困难,伴易激惹、定向力减退、言语不连贯、反应迟缓、运动不协调等症状。EDS可伴有非典型自动行为,即看似清醒,其实无意识或不完全受控,例如无意识行走等 [ 8 , 45 ] 。EDS还可导致认知功能障碍、高血压、情绪障碍等合并症 [ 44 , 46 , 47 ] 。
五、OSA致EDS以及残余EDS诊疗思路
针对确诊OSA且合并EDS的患者需进行EDS评估,明确EDS严重程度,并筛查其他可能导致EDS的原因。(1)睡眠不足:睡眠时间<7 h/晚;昼夜节律障碍和倒班工作;(2)精神障碍:精神分裂症、抑郁症(典型/非典型)、注意缺陷多动障碍、双相情感障碍等;(3)中枢性嗜睡:发作性睡病、特发性嗜睡症、Kleine-Levin综合征、继发于神经系统疾病的嗜睡:帕金森、路易体痴呆、阿尔茨海默病、脑外伤、多发性硬化、脑肿瘤等;(4)夜间睡眠障碍:不宁腿综合征、周期性肢体运动、异态睡眠、失眠;(5)药物:镇静催眠药、抗精神病药、抗抑郁药、阿片类、酒精滥用、中枢兴奋剂撤药等;(6)其他:代谢或内分泌紊乱(肥胖、甲状腺功能减退症、糖尿病)、肾功能或肝功能衰竭、慢性炎性疾病、癌症、慢性疼痛、夜间鼻塞、慢性鼻窦炎等。
明确EDS病因为OSA后,评估OSA治疗情况。已接受充分OSA治疗的患者,3~6个月后再次评估ESS,若ESS仍≥10分或评分改善不足2~3分,在排除存在其他可能导致EDS的因素后诊断为残余EDS,评估是否符合启用促觉醒剂的条件。对于拒绝、不耐受或不依从常规治疗的患者,临床应与患者沟通常规治疗重要性,优化现有治疗方案,并在排除其他导致EDS的因素后,评估是否符合启用促觉醒剂的条件。具体诊断思路如 图1 。
注:ESS:Epworth嗜睡量表;OSA常规治疗:无创气道正压通气(NPPV,包括CPAP、自动气道正压通气、双水平气道正压通气)、口腔矫治器、外科治疗等
图1 阻塞性睡眠呼吸暂停(OSA)致日间嗜睡(EDS)诊断流程
六、EDS评估
【推荐意见1】考虑采用Epworth嗜睡量表(ESS)作为EDS主观评估工具,用于诊断OSA患者的EDS和评估严重程度及干预效果,以10分为临床阈值,2~3分作为最小临床意义差值(minimal clinically important difference,MCID)(2,B)。
【推荐意见2】考虑采用清醒维持试验(maintenance of wakefulness test,MWT)和多次小睡潜伏时间试验(multiple sleep latency test,MSLT)作为EDS客观评估工具,以排除其他睡眠疾病共病,不应单独用于诊断(2,B)。
【推荐意见3】考虑采用卡罗林斯卡嗜睡量表(Karolinska sleepiness scale,KSS)和斯坦福嗜睡量表(Stanford sleepiness scale,SSS)作为辅助评估工具,不应单独用于诊断(4,C)。
OSA致EDS的诊断和其严重程度的评估通常以主观嗜睡量表为主,结合病史和客观评估工具。以下是评估EDS以及OSA的常用工具。除初诊EDS评估外,建议患者每6周~3个月进行1次EDS评估,OSA常规治疗启动后建议每3~6个月进行一次评估,对于经充分治疗且应答良好的患者也可酌情降低评估频率。对于主动就诊、严重EDS、健康状况有变或从事受EDS影响较大的危险职业的患者,可考虑增加评估频率 [ 2 ] 。OSA患者的主观睡眠感知与客观睡眠情况可能并不匹配,具有较大的个体化差异,临床有条件时可结合主观与客观嗜睡评估 [ 48 ] 。
(一)主观嗜睡量表
1. ESS:ESS是Murray Johns于1990年编撰的标准化嗜睡量表,用于主观评估日常生活情况下的嗜睡程度,操作简便易行 [ 49 ] 。ESS是临床工作和开展试验最常用的嗜睡量表 [ 2 , 8 , 50 ] 。ESS量表列出了8种久坐不动的场景,包括:静坐阅读、看电视、在公共场合坐着不动、乘坐汽车持续1 h、午后躺下休息、坐着与人交谈、午餐(不饮酒)后静坐、堵车时停下数分钟,要求患者为自己的困倦程度打分,从0分(不可能瞌睡)到3分(很可能瞌睡),总分24分 [ 51 ] 。临床采用10分为诊断阈值,灵敏度 93.5%,特异度 100%,其中10~12分为轻度嗜睡,13~15分为中度嗜睡,≥16分为重度嗜睡 [ 51 , 52 ] 。经验证,中文版ESS对中国患者具有良好的信效度 [ 53 ] 。此外,OSA患者的ESS自评和同居伴侣评分具有良好的相关性,对于行动不便或无法自评的患者,临床也可根据实际情况采用同居伴侣评分 [ 54 ] 。ESS也可用于评估EDS的治疗效果,建议临床将评分变化2~3分作为最小临床意义差值(MCID) [ 2 ] 。
2. SSS和KSS:SSS和KSS是常用于评估主观嗜睡程度的简易问卷,用于评估个体当前主观感知的嗜睡和警觉性。评分与OSA致EDS严重程度相关,适用于基层和社区筛查 [ 55 ] 。不同于ESS,SSS和KSS是针对特定时间段进行评估的。SSS要求受试者用1~7级描述当前嗜睡状态,1级为完全清醒,7级为无法保持清醒/警觉,评分超过4级提示嗜睡。KSS要求受试者对过去10 min进行评分(1分为非常警觉~9分为非常困倦) [ 8 ] 。耗时仅1~2 min,非常适用于重复评估,获取纵向变化趋势 [ 56 ] 。但由于临床影响因素较多,不建议单独使用。
(二)客观嗜睡评估工具
1. MWT:MWT客观评估受试者在日间安静环境中保持清醒的能力 [ 8 , 52 ] 。该试验要求受试者在黑暗、安静的房间中保持清醒,主要测量指标为平均睡眠潜伏时间。MWT暂无统一MCID [ 2 ] ,美国睡眠医学学会(AASM)的荟萃分析认为,对于中枢性嗜睡患者,MWT广泛应用的MCID为增加2 min [ 57 ] ,该数值也可作为临床参考;4次检测均保持至少40 min清醒也可作为无嗜睡的客观证据 [ 52 ] 。MWT受天花板效应、测试前的活跃度、咖啡因摄入、年龄和指令等影响。OSA患者的MWT平均睡眠潜伏期在接受促觉醒药或气道正压通气治疗后延长,给予镇静类药物后缩短,因此可作为OSA及EDS治疗效果的评估工具 [ 58 , 59 ] 。
2. MSLT:MSLT是评估白天嗜睡严重程度的标准工具,测量受试者白天在黑暗、安静的环境中入睡的速度。与MWT评估内容有差异,不能互相取代 [ 8 , 52 ] 。测量指标为平均睡眠潜伏时间和快速动眼睡眠次数,常联用ESS,排除其他睡眠疾病 [ 2 , 4 , 8 ] 。MSLT暂无统一MCID [ 2 ] ,根据AASM荟萃分析,中枢性嗜睡患者常用MSLT的MCID为增加1 min [ 60 ] 。通常平均睡眠潜伏时间≤8 min可作为嗜睡客观证据 [ 6 , 52 ] 。MSLT检测结果易受基线效应、测试前的活跃程度、咖啡因摄入、年龄和指令影响。建议患者在测试前数周,尽量保持正常睡眠,如有条件可记录1~2周的睡眠日志 [ 60 ] 。
七、治疗
OSA致EDS的治疗包括非药物治疗和药物治疗。首先应积极治疗原发疾病OSA,干预其他可能导致EDS的影响因素,并根据患者情况调整后续治疗。
(一)非药物治疗
【推荐意见4】建议CPAP作为OSA患者的一线治疗,有助于改善OSA患者的EDS(1,A)。
【推荐意见5】对于拒绝、不耐受或不依从CPAP的患者,可考虑佩戴口腔矫治器或手术治疗;应采用定制化口腔矫治器;上气道手术应根据解剖学阻塞情况选择术式,也可考虑将手术治疗作为CPAP的辅助治疗(2,B)。
【推荐意见6】合并EDS的OSA患者应考虑干预生活方式,纠正不良的生活与睡眠卫生习惯,辅助改善夜间睡眠和提高日间警觉性(3,B)。
非药物治疗适用于所有OSA致EDS患者。OSA致EDS的非药物治疗包括针对OSA的治疗和生活方式干预。
1. OSA常规治疗:无创正压通气是OSA的首选治疗,针对上呼吸道解剖结构,预防睡眠时发生气道塌陷,有助于消除睡眠期低氧,纠正睡眠结构紊乱,提高睡眠与生活质量,降低相关并发症发生率与病死率,建议在专业医务人员的指导下实施,并依据患者具体情况选择适合的模式 [ 4 , 61 , 62 ] 。有荟萃分析显示,CPAP治疗较安慰剂显著降低ESS评分、延长睡眠潜伏期和清醒维持时间,改善EDS症状 [ 63 , 64 ] 。需注意,CPAP存在相对禁忌证 [ 4 ] ,包括:(1)胸部X线片或CT发现肺大疱;(2)气胸或纵隔气肿;(3)明显低血压者(<90/60 mmHg,1 mmHg=0.133 kPa);(4)急性心肌梗死且血流动力学指标不稳定者;(5)脑脊液漏液、颅脑外伤或颅内积气;(6)急性中耳炎、鼻炎、鼻窦炎感染未控制者;(7)青光眼等。此类患者不适合通过CPAP纠正EDS。
口腔矫治器适用于单纯鼾症及轻中度的OSA患者,特别是有下颌后缩者。对于不能耐受CPAP、不能手术或手术效果不佳者可以使用,也可作为CPAP治疗的补充或替代治疗措施,建议由口腔科医生或口腔睡眠医学专家进行追踪监测 [ 4 ] 。荟萃分析结果显示,口腔矫治器可降低ESS评分,有效改善OSA致EDS,但改善获益低于CPAP [ 65 , 66 ] 。
上气道手术治疗包括悬雍垂腭咽成形术、扁桃体及腺样体切除术、软腭植入术、鼻腔手术、舌根及舌骨手术、舌下神经刺激术、牵引成骨术、单颌手术、双颌前移术、减重代谢手术、气管切开术等,不同术式具有严格的适应证,临床应根据解剖学阻塞情况选择手术类型 [ 4 ] 。随机对照试验荟萃分析发现,相比常规护理,上气道手术可显著降低ESS评分 [ 67 ] 。但手术对轻中度OSA患者的ESS评分改善较少,仅有重度OSA患者得到显著改善 [ 68 ] 。因此上气道手术可作为拒绝、不耐受或不依从CPAP的替代治疗方法,尤其是重度OSA患者。
2. 生活方式干预:在获取患者认同后,对其生活方式和不良睡眠卫生习惯进行纠正。具体措施包括针对超重和肥胖的OSA患者进行体重管理、调整睡眠时间、创造有利的睡眠环境、采用侧卧位睡眠、减少在床上进行与睡眠不相关的活动(如看手机)、睡前避免干扰睡眠的物质(如酒精、咖啡)的摄入等 [ 6 , 69 ] 。环境光线暴露与入睡/觉醒密切相关,超过2 h的光照可抑制褪黑素分泌,干预睡眠与觉醒转换 [ 70 ] ,户外夜间灯光暴露会延迟入睡与觉醒,明显缩短睡眠时长,增加EDS风险 [ 71 ] 。多项荟萃分析显示,短暂小睡可减少困倦的发生并改善睡眠相关表现,规律锻炼可改善入睡潜伏期和睡眠质量 [ 72 , 73 , 74 ] 。
(二)药物治疗
【推荐意见7】符合以下情况的OSA患者,经临床仔细评估后建议给予促觉醒剂治疗:(1)经充分、依从的OSA常规治疗(包括CPAP、口腔矫治器和外科手术)后,且排除其他导致EDS的原因,仍存在残余EDS的患者;(2)合并EDS且拒绝或不耐受、不依从常规治疗的患者;(3)EDS严重影响生活质量、干扰工作或学习、增加交通事故或工作场地事故风险,已发生事故或事故未遂的患者(专家建议,无分级)。
【推荐意见8】对于经充分、依从的OSA常规治疗后仍残余EDS的患者,建议给予索安非托、替洛利生或莫达非尼治疗以改善嗜睡症状(1,A)。
【推荐意见9】对于合并EDS且拒绝或不耐受、不依从OSA常规治疗的患者,建议个体化给予索安非托、替洛利生(1,A)或考虑莫达非尼(2,B)治疗,治疗期间仍需定期劝说患者进行OSA常规治疗。
【推荐意见10】暂不建议使用哌甲酯或右旋安非他明治疗OSA致EDS,因其缺乏循证证据支持(无证据,D)。
【推荐意见11】考虑定期监测促觉醒剂的疗效与安全性事件,监测频率应根据临床情况斟酌,采用EDS主观嗜睡量表,有条件者可结合客观嗜睡评估工具;接受促觉醒剂辅助治疗期间,需严格监测不良反应,包括药物依赖和成瘾风险、心血管事件风险等,对存在心血管风险的患者谨慎给药(3,B)。
目前已有多项证据支持促觉醒剂治疗OSA致EDS。需注意,促觉醒剂仅用于改善EDS症状,但不能治疗OSA,不能直接改善OSA原发疾病相关指标 [ 74 ] ,因此促觉醒剂的应用不得妨碍对OSA及其合并症的诊断和管理,接受药物治疗同时应继续坚持对原发疾病的管理。目前国内外临床有以下促觉醒剂可用( 表3 )。
1. 莫达非尼(modafinil)与阿莫达非尼(armodafinil):莫达非尼与阿莫达非尼均属于促觉醒剂,莫达非尼适用于发作性睡病、OSA或轮班工作障碍引起嗜睡的成年患者的促醒,中国尚未批准阿莫达非尼的应用。莫达非尼的作用机制是竞争性结合细胞膜多巴胺转运体,并依赖儿茶酚胺能(多巴胺能和肾上腺素能)信号传导发挥促觉醒作用 [ 74 ] 。临床试验证实,对已接受充分、依从的CPAP治疗后仍残余EDS的OSA患者,莫达非尼可改善ESS评分,且长期莫达非尼治疗可能进一步改善ESS评分至正常水平 [ 75 , 76 , 77 ] 。对于近期未接受过常规治疗的轻中度OSA患者,莫达非尼也可改善ESS评分 [ 78 ] 。
阿莫达非尼是莫达非尼的对映体,半衰期与莫达非尼相似,均为14~16 h,但全身暴露量和血药浓度峰值高于莫达非尼 [ 79 ] 。对于经充分CPAP治疗后残余EDS的患者,临床研究发现阿莫达非尼可延长MWT睡眠潜伏期,同时改善记忆力、日常生活能力和日间疲劳感,但对OSA的AHI和PSG指标无明显改善 [ 80 ] 。随访发现阿莫达非尼长期治疗可维持对EDS的改善效果 [ 81 ] 。对于尚未接受CPAP治疗的OSA患者,短期阿莫达非尼治疗可改善驾驶性能,但对ESS评分无影响 [ 82 ] 。荟萃分析显示,莫达非尼和阿莫达非尼降低ESS评分的效果相似 [ 83 , 84 ] 。
阿莫达非尼和莫达非尼治疗期间最常见不良反应为头痛、腹泻、恶心和头晕,莫达非尼不良事件略低于阿莫达非尼 [ 79 ] 。多项荟萃分析显示,阿莫达非尼和莫达非尼会明显增加头痛风险和不良事件所致停药风险 [ 83 , 85 ] 。值得注意的是,莫达非尼因心血管事件、神经精神疾病、皮肤和超敏反应风险过高而被欧盟撤市 [ 86 ] ,此外美国食品药品监督管理局(FDA)黑框警告提示注意莫达非尼导致精神错乱的潜在风险。目前心血管事件风险尚存争议,有大型美国队列研究显示,应用莫达尼非仅在有卒中病史的OSA队列中发现卒中风险明显增加,其他患者心血管事件风险并无明显差异 [ 87 ] 。
综上所述,有相关证据支持,无论患者是否经充分CPAP治疗,莫达非尼和阿莫达非尼均可改善OSA致EDS。临床在给予治疗前,应谨慎评估精神及心血管不良事件风险。
2. 索安非托(solriamfetol):索安非托是一种双效多巴胺和去甲肾上腺素再摄取抑制剂,适用于发作性睡病或OSA引起嗜睡的成年患者的促醒 [ 88 ] 。该药物用于OSA致EDS的Ⅲ期临床试验已在我国完成,并已向国家药监局提交新药上市申请。多项临床试验证实,无论是接受充分OSA治疗的残余EDS患者,还是拒绝或不依从OSA治疗的患者,索安非托均可改善EDS。TONES3试验发现,对于OSA致EDS患者,无论是否依从常规治疗,索安非托均可剂量依赖性降低ESS评分 [ 89 ] 。TONES 5试验长期观察发现,持续接受索安非托治疗可进一步改善ESS评分,大部分患者可恢复至正常水平 [ 90 ] 。临床试验合并分析显示,索安非托对依从、不依从或拒绝OSA治疗的患者EDS改善作用一致 [ 91 , 92 ] 。此外,索安非托也对MWT睡眠潜伏期、日常生活功能和生活质量有所改善,且治疗效果不受抑郁症合并症的影响 [ 93 , 94 , 95 ] 。
索安非托治疗常见头痛、恶心、食欲减退等不良事件 [ 89 ] 。美国FDA建议伴有不稳定心血管疾病、严重心律失常或其他严重心脏问题患者避免使用索安非托。欧盟药监局认为索安非托可能剂量依赖性增加心率、血压和心悸,但通常可自行缓解,且未见发展为严重事件的报告 [ 96 ] 。
由此可见,充分证据支持索安非托改善主观与客观嗜睡指标,无论患者是否依从和接受OSA常规治疗。安全性方面未发现严重不良事件,患者表现出良好的依从性。临床给予索安非托前,应评估患者心血管事件风险。
3. 替洛利生(pitolisant):替洛利生是组胺H3受体选择性拮抗剂,国内批准用于治疗发作性睡病所致EDS与猝倒。HAROSA 1试验发现,对于经CPAP治疗后残余EDS的OSA患者,替洛利生可降低ESS评分 [ 97 ] 。HAROSA 2试验发现,对于合并中重度EDS且拒绝OSA常规治疗的OSA患者,替洛利生也可降低ESS评分和疲劳,但未能影响平均睡眠潜伏期 [ 98 ] 。长期替洛利生治疗可进一步改善EDS [ 99 ] 。目前替洛利生治疗中国OSA患者EDS的临床Ⅲ期试验已完成,有待结果公布。
替洛利生的不良反应常见头痛、失眠、恶心和眩晕,长期治疗不良事件类似安慰剂 [ 97 , 98 , 99 ] 。此外,替洛利生存在QT间期延长的潜在风险,建议心血管疾病高危人群自我监测血压和心率。临床应定期重新评估获益-风险平衡,以便调整治疗方案。
由此可见,替洛利生对依从或不依从CPAP治疗的OSA患者均能改善主观嗜睡指标,但对客观嗜睡指标的临床改善不明显。替洛利生具有良好的安全和耐受性。临床给予替洛利生前,应评估患者心血管事件风险。
4. 促觉醒剂汇总:对于目前主要的4种促觉醒剂,有多项荟萃分析进行疗效与安全性对比,供临床选择参考。随机对照试验荟萃分析对比了索安非托、替洛利生、莫达非尼、阿莫达非尼,4种促觉醒剂均能较安慰剂显著改善ESS评分,其中索安非托对ESS评分的改善最高,随后依次为替洛利生、莫达非尼、阿莫达非尼;在经充分OSA常规治疗的亚组中,索安非托对ESS评分的改善仍最高,随后依次为替洛利生、阿莫达非尼、莫达非尼;在不依从、不耐受或拒绝OSA常规治疗的亚组中,阿莫达非尼缺乏相关证据,索安非托对ESS评分改善最高,莫达非尼未能显著改善不依从患者的ESS评分;其他客观嗜睡指标(如MWT等)结果相似 [ 100 ] 。安全性方面,莫达非尼的全因停药率明显高于安慰剂组,其他三种促觉醒剂在全因停药方面与安慰剂类似 [ 100 ] 。另一项随机对照试验荟萃分析也对比了索安非托、莫达非尼、阿莫达非尼、替洛利生,发现短期索安非托较其他3种促觉醒剂降低更多ESS评分,且索安非托和莫达非尼/阿莫达非尼均可延长MWT睡眠潜伏期;不良反应方面,莫达非尼和阿莫达非尼明显增加不良反应所致的停药风险,而索安非托和替洛利生的停药风险则较低 [ 101 ] 。
综上所述,现有4种促觉醒剂可改善OSA致EDS的临床症状。促觉醒剂均可能存在潜在心血管事件风险,临床应充分评估OSA患者的心血管事件风险并评估是否应用促觉醒剂治疗 [ 2 ] 。
5. 其他超适应证促觉醒剂:其他促觉醒剂包括哌甲酯(methylphenidate)和安非他明(amphetamine)及其类似物。
哌甲酯和安非他明在国外存在经验性、超适应证治疗OSA致EDS的情况 [ 88 ] 。哌甲酯在国内获批用于治疗注意缺陷多动障碍。右旋安非他明尚未在国内获批,美国FDA批准用于治疗注意缺陷多动障碍。目前国内外尚无治疗OSA患者EDS的临床试验发表。
6. 促觉醒剂治疗监测:基于促觉醒剂的安全与耐受性数据,临床有必要定期监测促觉醒剂的疗效和安全性事件,监测频率应根据临床情况斟酌。建议采用EDS主观评估量表监测促觉醒剂疗效和安全性,有条件者也可结合客观评估工具 [ 2 ] 。
八、总结
本共识由编写组根据国内外最新的研究进展,经过反复讨论最终成稿,以指导OSA致EDS的临床诊疗实践。本共识仅反映了截至目前的文献证据和专家意见,希望本共识能够引起对OSA患者EDS的广泛关注,日后待更多、更充分的循证医学依据纳入后,还会对其进行进一步的修订和更新,并希望在此基础上形成针对OSA致EDS的规范性的诊疗指南。
执笔人:王宇鑫(中国医学科学院北京协和医院);罗金梅(中国医学科学院北京协和医院);肖毅(中国医学科学院北京协和医院);李庆云(上海交通大学医学院附属瑞金医院);张挪富(广州医科大学附属第一医院);张晓雷(中日友好医院);王玮(中国医科大学附属第一医院)
共识编写组(按姓氏拼音排序):陈锐(苏州大学附属第二医院);程涵蓉(深圳市人民医院);高晓玲(山西医科大学第二医院);胡克(武汉大学人民医院);李庆云(上海交通大学医学院附属瑞金医院);李善群(复旦大学中山医院);李文扬(中国医科大学附属第一医院);罗金梅(中国医学科学院北京协和医院);马靖(北京大学第一医院);欧琼(广东省人民医院);欧阳若芸(中南大学湘雅二医院);苏晓丽(中南大学湘雅医院);王蓓(山西医科大学第二附属医院);王玮(中国医科大学附属第一医院);王宇鑫(中国医学科学院北京协和医院);肖毅(中国医学科学院北京协和医院);袁海波(吉林大学第一医院);张静(天津医科大学总医院);张立强(北京大学第三医院);张挪富(广州医科大学附属第一医院);张晓雷(中日友好医院)
方法学专家(按姓氏拼音排序):刘晓清(中国医学科学院北京协和医院);赵楠(中国医学科学院北京协和医院)
讨论专家(按姓氏拼音排序):陈公平(福建医科大学附属第一医院);陈锐(苏州大学附属第二医院);程涵蓉(深圳市人民医院);崔小川(无锡市人民医院);樊冀闽(福建医科大学附属第二医院);高晓玲(山西医科大学第二医院);高兴林(广东省人民医院);韩芳(北京大学人民医院);何忠明(新疆第二医学院附属克拉玛依市中心医院);胡克(武汉大学人民医院);李宏(西安交通大学第一附属医院);李敏(上海交通大学医学院附属瑞金医院);李庆云(上海交通大学医学院附属瑞金医院);李善群(复旦大学中山医院);李文扬(中国医科大学附属第一医院);李永霞(昆明医科大学二附院);连一新(苏州大学附属第二医院);刘辉国(华中科技大学同济医学院附属同济医院);刘馗(华中科技大学同济医学院附属同济医院);刘松(上海交通大学医学院附属新华医院);罗金梅(中国医学科学院北京协和医院);吕云辉(云南省第一人民医院);马德东(山东大学齐鲁医院);马靖(北京大学第一医院);聂汉祥(武汉大学人民医院);欧琼(广东省人民医院);欧阳若芸(中南大学湘雅二医院);任寿安(山西医科大学第一医院);宋爱玲(无锡市新吴区新瑞医院;上海瑞金医院无锡分院);苏晓丽(中南大学湘雅医院);谭恩丽(兰州大学第一医院);王蓓(山西医科大学第二附属医院);王菡侨(河北医科大学第三医院);王茂筠((四川大学华西医院);王绍斌(浙江大学医学院附属第二医院);王玮(中国医科大学附属第一医院);王彦(天津医科大学总医院);吴晓丹(复旦大学附属中山医院);肖毅(中国医学科学院北京协和医院);许溟宇(吉林大学白求恩第二医院);许攀峰(浙江大学医学院附属第一医院);袁海波(吉林大学第一医院);张静(天津医科大学总医院);张立强(北京大学第三医院);张挪富(广州医科大学附属第一医院);张晓雷(中日友好医院);赵东兴(广州医科大学附属第一医院)
参考文献(略)
作者:中华医学会呼吸病学分会;通信作者:肖毅,中国医学科学院北京协和医院呼吸与危重症医学科
引用本文: 中华医学会呼吸病学分会. 阻塞性睡眠呼吸暂停致日间嗜睡诊断与治疗专家共识[J]. 中华结核和呼吸杂志, 2025, 48(4): 304-317. DOI: 10.3760/cma.j.cn112147-20241118-00681.
本文转载自订阅号「中华结核和呼吸杂志」
原链接戳:【诊疗方案】阻塞性睡眠呼吸暂停致日间嗜睡诊断与治疗专家共识
* 文章仅供医疗卫生相关从业者阅读参考
本文完
责编:Jerry
