前言
慢性呼吸疾病(CRD)已成为全球第三大死亡原因,仅次于心血管疾病和肿瘤。在我国,40岁以上人群慢阻肺病患病率高达10.6%,数亿患者承受着呼吸困难、活动受限、反复急性加重的沉重负担。面对这一挑战,呼吸康复被证实是最具成本效益的治疗策略之一——它不仅能改善症状、提升运动耐力,更能显著提高患者的生活质量,降低再入院风险。
针对慢性呼吸疾病的防治,《中国慢性呼吸疾病呼吸康复指南(2026版)》(下简称2026年版指南)遵循“促防诊控治康”六位一体的健康照护领域(六域),强调从健康促进、预防、诊断、控制、治疗到康复的全过程管理;在干预手段上,倡导“语药械食居环”六种方法(六宝)综合运用,即从语言信息、药物、器械、饮食、起居锻炼到环境调节,多维度支持患者健康。这一框架旨在实现以患者为中心的全方位健康照护。
2026年版指南在2021年版基础上,结合近五年国内外最新循证医学证据,由中华医学会呼吸病学分会呼吸康复学组等多家权威机构联合修订。为便于临床工作者快速掌握新版指南的核心要点,我们在原文基础上整理了这一简要版本,重点呈现呼吸康复的定义、评估方法、核心技术以及19条推荐意见,供临床实践中参考使用。
原文链接:https://rs.yiigle.com/cmaid/1666611
一、2026版指南更新要点
相比2021年版本,2026年版指南在呼吸康复的定义上做了重要调整,不再局限于慢性呼吸疾病稳定期患者,而是扩展至神经肌肉疾病、术后恢复、ICU获得性衰弱、心力衰竭等各类原因导致的急慢性呼吸功能障碍人群,核心理念也从疾病治疗转向“促防诊控治康”的综合健康照护。内容方面,新版指南增加了吞咽障碍评估与干预、急性加重期体位管理、老年多病共存管理、吸入技术规范、远程康复以及不良事件处理等新的模块,覆盖了临床实践中更为细致和实际的问题。证据体系也有所强化,采用2009版牛津分级标准,整合了2005年至2024年的研究数据,推荐意见从32条精简为19条(含子项31项,表1),表述更为清晰。在气道廓清、吸气肌训练、运动处方及呼吸支持等核心技术层面,提供了更具体的分层评估和个体化治疗方案,并辅以表格呈现。整体而言,新版指南更注重多学科协作和患者实际需求,对临床操作的指导性有所增强。
表1 《中国慢性呼吸疾病呼吸康复指南(2026版)》推荐意见汇总
二、关于呼吸康复评估的说明
呼吸康复以系统化流程为基础,其核心路径为“评估—启动—干预—监测”,其中评估既是康复的起点,也是贯穿全过程的关键环节。2026版指南在2021年版基础上,将评估从康复前的单次基线检查扩展为康复前、中、后动态进行的多维度评估体系。与2021年版相比,新版指南的评估框架更为系统和全面:评估维度从四类扩展至六类,新增营养、心理、吞咽、疼痛与睡眠等独立维度;评估指标更加具体量化,明确了咳嗽峰流速、最大吸气压等临床cutoff值;同时针对老年患者、危重症人群提出分层评估建议,并新增平衡能力、跌倒风险等安全相关评估。在此基础上,下表(表2)对比了两版指南在评估部分的主要更新内容。
表2 《中国慢性呼吸疾病呼吸康复指南》评估部分更新对比(2021版 vs 2026版)
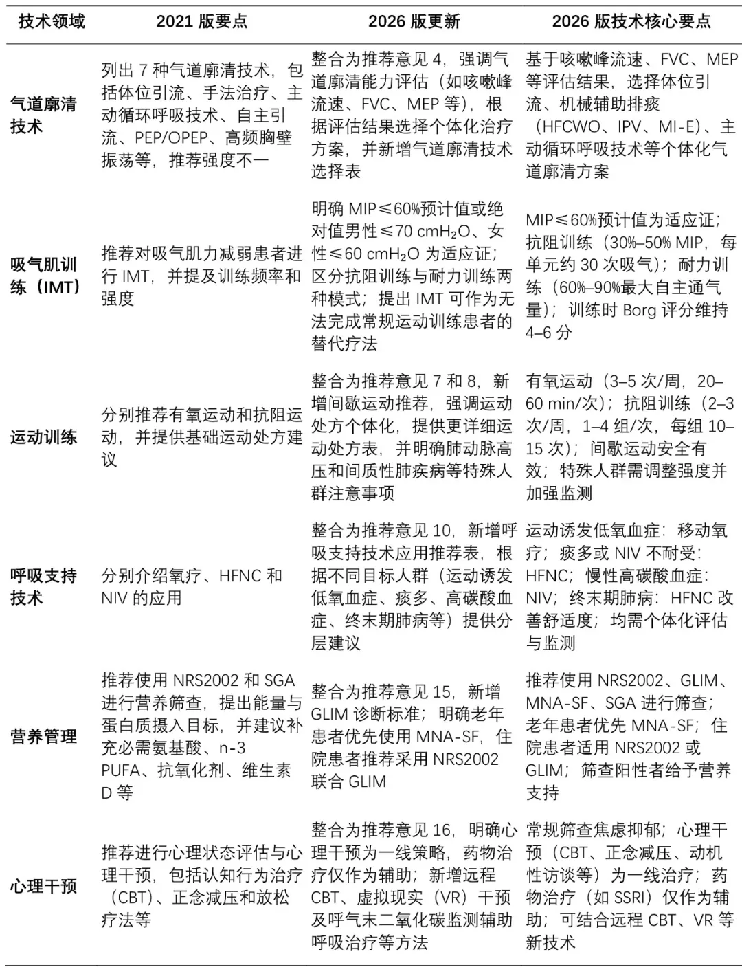
三、关于呼吸康复核心技术的说明
呼吸康复的实施需要基于规范的技术路径。在2021年版指南基础上,结合近五年积累的循证医学证据,2026年版指南对核心技术内容进行了系统梳理和更新(表3)。
表3《中国慢性呼吸疾病呼吸康复指南》核心技术更新对比(2021版 vs 2026版)
结语
《中国慢性呼吸疾病呼吸康复指南(2026版)》的发布,标志着我国呼吸康复正从经验驱动迈向循证实践,从单一干预走向以“语药械食居环”并用的多学科整合,并逐步由院内治疗延伸至社区与居家管理。以“六宝”之术支撑“促防诊控治康”六域之道,旨在实现对慢性呼吸疾病患者从健康促进、预防诊断到治疗康复的全流程、全方位健康照护。本简要版仅呈现指南的核心要点,具体临床实践中仍需结合患者实际情况,参照指南原文进行综合判断。希望本简要版能为临床工作者理解和应用新版指南提供些许便利。
作者:王思远1 赵红梅2
1. 中日友好医院 康复医学科,北京 100029
2. 中日友好医院 呼吸中心 呼吸与危重症医学科 国家呼吸医学中心 中国医学科学院呼吸病学研究院 国家呼吸疾病临床研究中心,北京 100029
通信作者: 赵红梅, Email:Lucy0500@163.com
本指南已发布于“中华医学杂志”,
引用本文:中华医学会呼吸病学分会呼吸康复学组(筹), 中国康复医学会呼吸康复专业委员会, 中国医师协会呼吸医师分会. 中国慢性呼吸疾病呼吸康复指南(2026版)[J]. 中华医学杂志, 2026, 106(8): 703-732. DOI: 10.3760/cma.j.cn112137-20250919-02438.
* 文章仅供医疗卫生相关从业者阅读参考
本文完
责编:Jerry
