指南制定说明
一、制定目的
慢性阻塞性肺疾病(简称慢阻肺病)以持续性气流受限为特征,通常与气道和肺组织对有害颗粒或气体的异常炎症反应有关[1]。据全球疾病负担最新数据显示,2023年全球约有1 661万慢阻肺病新发病例数,患病人数达2.14亿,死亡人数近342万,慢阻肺病成为第三大死因,其所致的伤残调整寿命年约7 493万人年,发生急性加重后心血管事件的发生风险也明显升高[2]。我国20岁及以上人群慢阻肺病患病率为8.6%,40岁及以上人群为13.7%;2021年死亡人数近129万,占全球慢阻肺病死亡总数35%,慢阻肺病所致的伤残调整寿命年达2 364万人年[2‑3],呈现患病群体大、疾病负担重的严峻形势。
在我国,慢阻肺病的筛查、早诊及长期管理主要依托基层医疗卫生机构,但当前我国基层仍存在肺功能检测普及率低、规范诊疗能力薄弱、患者随访管理缺失等瓶颈。为此,国家将慢阻肺病纳入基本公共卫生服务项目(以下简称基本公卫)[4],成为继高血压、糖尿病后第3个进入基本公卫的重大慢病。此举不仅凸显慢阻肺病防控优先级的提升,更是从政策层面破解基层防控困境的关键部署。
为了更好地落实国家慢阻肺病进入基本公卫政策和《医疗卫生强基工程实施方案》,为基层医务人员提供规范化诊疗指导,基本公共卫生服务项目基层慢阻肺病防治管理办公室、国家慢性呼吸疾病防治办公室特组织呼吸和全科专家团队制定《国家基层慢性阻塞性肺疾病防治及管理实施指南(2025)》(以下简称本指南),旨在提供科学、实用的指导,以便基层医务人员更有效地识别和管理慢阻肺病患者,改善其健康状况和生活质量,减轻医疗负担。
二、制定原则
本指南的制定遵循科学性、实用性、可及性和全面性原则。科学性体现在指南内容基于最新的循证医学证据和国内外相关指南,确保其权威性和可靠性;实用性强调结合基层医疗卫生机构的实际情况,提供易于操作和实施的建议;可及性要求指南内容通俗易懂,便于基层医务人员和患者理解与应用;全面性则确保指南涵盖慢阻肺病的预防、筛查、诊断、治疗、康复和长期管理全过程。
三、制定范畴
本指南适用于基层医疗卫生机构[包括社区卫生服务中心(站)、乡镇卫生院、村卫生室等]参与慢阻肺病管理的工作者。
本指南管理对象为慢阻肺病患者,指南内容包括针对高危人群(如长期吸烟者、职业暴露者等)的筛查、健康教育及早期干预;诊断方法、标准及鉴别诊断要点;治疗与管理;康复与随访;转诊与协作。
管理的基本要求
一、组建管理团队
(一)核心成员(必须配置)
基层医疗卫生机构负责人牵头,全科医生和护士负责具体管理。有条件的基层医疗卫生机构可纳入公共卫生医师、药师、技师等,也可考虑培养以呼吸疾病为亚专业的全科医生。
(二)协同成员(可选配)
呼吸专科医生(多点执业或远程指导)、中医师、康复治疗师、健康管理师等。
(三)非卫生专业技术人员(可选配)
营养师、心理咨询师、社会工作者、志愿者、医疗助理等。
(四)基层医务人员需参加国家或地方组织的相关业务培训,鼓励参与基层呼吸疾病防治相关的科研工作。
(五)基层医疗卫生机构可与上级医疗机构合作,邀请呼吸专科医师坐诊、教学或开展业务合作。
二、配置基本设备
(一)社区卫生服务中心、乡镇卫生院
1. 必备设备:身高体重计、指脉氧饱和度仪、测量体围的软尺、血压计、雾化器、心电图机及氧疗装置(制氧机/氧气瓶)。
2. 推荐设备:有条件的机构可配备肺通气功能检测仪(含3 L定标桶,可生成含有舒张试验结果的报告)、温湿度计、X线机、CT机、血气分析仪、握力器、呼吸肌力测定仪、呼吸训练器、艾灸仪、吸痰器、无创呼吸机及呼吸康复相关设备等。
(二)社区卫生服务站、村卫生室
1. 必备设备:身高体重计、指脉氧饱和度仪、测量体围的软尺、血压计及雾化器。
2. 推荐设备:有条件的机构可配备肺通气功能检测仪(含3 L定标桶,可生成含有舒张试验结果的报告)及温湿度计。
三、基础信息化建设
基层医疗卫生机构可通过已经建立的基本公共卫生服务系统增加慢阻肺病管理模块,进行慢阻肺病患者的建档。有条件的地区可整合区域内医疗数据资源,实现核心信息互联互通;可采用人工智能、移动信息工具、远程监测平台等形式,为患者提供便捷且多方位的医疗支持。
四、保障基本药物配备
参照《国家基本药物目录》和临床诊疗指南,配备慢阻肺病疗效确切、安全性高的药物。加强患者教育,确保正确使用吸入装置。定期评估疗效和不良反应,及时调整治疗方案。
(一)社区卫生服务中心、乡镇卫生院
1. 必备药物:吸入短效β2受体激动剂(short‑acting β2agonist,SABA)、短效抗胆碱能药物(short‑acting muscarinic antagonists,SAMA)、长效抗胆碱能药物(long‑acting muscarinic antagonists LAMA)、长效β2受体激动剂(long‑acting β2agonist, LABA)、联合长效支气管舒张剂(LABA+LAMA)、吸入糖皮质激素(inhaled corticosteroid,ICS)联合支气管舒张剂(ICS+LABA)及三联吸入药物(ICS+LABA+LAMA),雾化SABA、SAMA、糖皮质激素等,镇咳药、祛痰药、抗感染药物等。
2. 推荐储备药物:
(1)茶碱类、雾化联合短效支气管扩张剂(SABA+SAMA)。
(2)中草药:对于有中医师的单位,可备用一些饮片,诸如太子参、黄芪、薏苡仁、党参、茯苓、山萸肉、黄精等调补肺脾肾的药物,紫菀、款冬花、浙贝母、川贝母、杏仁、前胡、白前、陈皮等宣肺化痰止咳类药物。
(3)中成药:可备用“调补肺肾”“清肺止咳化痰”及“温肺化痰止咳”等相关功效的成药。
(二)社区卫生服务站、村卫生室
1. 必备药物:SABA、LAMA、联合长效支气管舒张剂(LABA+LAMA)、ICS联合支气管舒张剂(ICS+LABA)及三联吸入药物(ICS+LABA+LAMA),雾化SABA,镇咳药、祛痰药、抗感染药物等。
2. 推荐储备药物:茶碱类、雾化短效抗胆碱能药物、糖皮质激素,中成药同社区卫生服务中心、乡镇卫生院的配置。
五、服务要求
(一)多学科团队建设与管理
1. 明确团队核心:建议由全科医生牵头组建并负责管理团队。
2. 优化团队构成:有条件的机构应组织公卫医师、护士、药师、技师及非卫生专业技术人员共同参与,形成多学科辅助管理团队。
3. 落实合理分工:全科医生在日常诊疗中负责识别和管理患者,核心职责是解决患者的临床问题。团队其他人员辅助开展健康评估、随访及表单填写等工作。
4. 建立主动随访机制:对未能按要求接受随访的患者,团队应主动与其联系,确保管理的连续性。
5. 达成协作目标:通过科学分工,旨在提高患者获得感和满意度,并有效减少重复工作。
(二)综合性的诊疗与干预措施
1. 规范药物治疗:将慢阻肺病吸入药物治疗确立为基础治疗。
2. 强化用药指导:重点加强对患者吸入装置使用的指导,切实提高患者用药依从性。
3. 推行非药物干预:充分发挥戒烟、疫苗接种、呼吸康复、营养支持、心理疏导、中医理疗等综合措施的干预作用。
(三)服务体系整合与能力建设
1. 强化健康宣教:加强慢阻肺病的科普宣传,提升公众及患者的疾病认知水平。
2. 夯实基层服务:结合家庭医生签约服务制度,为患者提供连续性的诊疗及服务。与辖区上级医疗机构建立顺畅的双向转诊制度,形成诊疗闭环。
3. 提升专业能力:鼓励基层医务人员参加以慢阻肺病为核心的医疗能力提升培训。目标是为基层培养一批具备呼吸疾病照护专长的医疗人员,壮大专业队伍。
六、管理的评价指标
(一)慢阻肺病患者规范健康服务率
慢阻肺病患者规范健康服务率=按照规范要求进行慢阻肺病患者健康服务的人数/年内已接受健康服务的慢阻肺病患者人数×100%。
(二)慢阻肺病患者服务人群重度急性加重率
慢阻肺病患者服务人群重度急性加重率=统计时期内辖区接受健康服务的慢阻肺病患者因慢阻肺病急性加重住院的人数/同期内辖区接受健康服务的慢阻肺病患者总数×100%。
目标与管理流程
一、目标
基层医疗卫生机构承担慢阻肺病患者的建档、治疗、识别急性加重、健康宣教及长期随访管理(含呼吸康复、护理等);同时,对于慢阻肺病高危人群可以开展问卷筛查和危险因素干预。有条件的基层医疗卫生机构可进一步开展高危人群的肺功能检查和慢阻肺病诊断。管理目标是减轻症状,降低急性加重风险,改善患者生活质量。
二、基层慢阻肺病的健康管理流程
基层慢阻肺病的健康管理流程见图1。
慢阻肺病的诊断与评估
一、定义及诊断标准
慢阻肺病是一种常见的、可防可治的慢性气道疾病,存在持续的气流受限和相应的呼吸症状(呼吸困难、咳嗽、咳痰等),与暴露于有害颗粒/气体导致的气道(支气管炎、细支气管炎)或肺泡(肺气肿)异常有关[1]。
肺功能是诊断慢阻肺病最重要的依据,同时要结合危险因素暴露史、症状、体征等临床资料,吸入支气管舒张剂后第1秒用力呼气容积(forced expiratory volume in one second,FEV1)/用力肺活量(forced vital capacity,FVC)(简称一秒率)<0.7即明确存在持续气流受限,可以确诊慢阻肺病[1]。
二、肺功能的分级、分组
肺功能检查可对慢阻肺病气流受限程度进行分级(表1)。同时还需要通过慢性阻塞性肺疾病患者自我评估测试(chronic obstructive pulmonary disease assessment test,CAT)评分、改良版英国医学研究委员会(modified Medical Research Council,mMRC)呼吸困难问卷评分评估患者症状的严重程度,通过对过去1年急性加重病史的回顾评估未来急性加重的风险,进而对稳定期慢阻肺病患者的病情严重程度进行综合评估,A组为症状少且急性加重风险低的患者,B组为症状多且急性加重风险低的患者,E组为急性加重风险高的患者(图2,表2、3)。对患者进行综合评估的目的在于确定初始治疗吸入药物的选择[1]。
三、肺功能检查
肺功能检查是慢阻肺病诊断的金标准,有条件的基层医疗卫生机构(已经配备肺功能检查仪,并且肺功能操作人员经过培训)可以根据实际情况开展。
(一)检查类别
在基层医疗卫生机构,肺功能检查主要是通气功能检测与支气管舒张试验[5]。
(二)仪器
肺功能仪应符合国家医药行业标准和业内指南建议,并定期校准(包括环境校准、容积校准与线性验证)(表 4)[6]。
(三)检查场所要求
肺功能检查场地不宜过于窄小,要保证室内温度、湿度相对恒定。肺功能室应设置在易于实施抢救的地方,并配备抢救药物、设备和有经验的医护人员。此外,肺功能室需预防和控制交叉感染,应使用肺功能检查专用呼吸过滤器。
(四)注意事项
肺功能检查需注意适应证与禁忌证,见表5[6-7]。检查前询问受检者的实际年龄,正确测量身高、体重,以坐位检查最为安全,戴好鼻夹,全过程需保证姿势符合要求。
(五)质控要求
肺功能检查质量与设备、操作者及受试者配合度均有关,因此要重视质控要求。
1. 每日使用肺功能仪检查前需对仪器进行标化。
2. 检测前充分与受检者说明操作的具体过程和注意事项,可提前让受检者观看肺功能检查视频或宣教动画等,取得受检者的理解和配合。
3. 操作者需经过培训和考核,能够熟练开展检查工作,方能提高操作水平。
4. 肺功能检查是否达到质量控制标准,可由单次操作的可接受性与多次操作的可重复性判断。
(1)主要通过容积‑时间(volume‑time,V‑T)曲线和流量‑容积(flow‑volume,F‑V)曲线判断气流受限、容量受限、评价受试者配合程度和完成质量(图3)[6‑8]。
(2)流量‑容积(flow‑volume,F‑V)曲线要求满足:
①呼气起始无犹豫,爆发力充足;
②用力呼气过程中曲线上升支陡直,有明显最大呼气流量尖峰;
③整个呼气曲线下降支平滑,一气呵成;
④第1秒内无咳嗽、无漏气、无声门闭合、无舌头堵塞咬嘴
5. 用力肺活量曲线单次可接受性判断:主要包括两部分,“审图”和“读数”(图4)。
(1)“先审图”
原则:起始上升陡直(F‑V 曲线起始陡直,有 PEF 尖峰),下降平滑(无顿挫),出现平台、超过6 s(呼气末V‑T 曲线达到平台,且持续至少 6 s)、环可闭合(吸气与呼气曲线闭合)。
(2)“再读数”
外推容积(V back extrapolation, EV或Vexp)绝对值应<150 ml或<FVC的5%(取较大值)。
用力呼气开始至达到峰流速时间(FET‑PEF)<0.12 s(和外推容积类似,反映呼气的迅猛程度)。
用力呼气时间(FET)>6 s(成人),V⁃T 曲线上也有反映(图 4)。
6. 用力肺活量曲线不可接受的常见情况:6种常见不可接受的情况见图5。
7. 多次测试可重复性的质控标准:每例患者的肺功能检查中至少有3次可接受的测试(多次测量间隔1~2 min,最多检查8次),测试曲线重合,FVC和FEV1的最佳值与次佳值之间的差异应≤0.15 L,选最佳1次检测结果在报告上呈现。见图6。
四、高危人群筛查
慢阻肺病高危人群是指至少有1个或多个慢阻肺病危险因素的人群集合。危险因素包括:年龄≥35岁,有慢性咳嗽、咳痰、呼吸困难等相关症状,个人危险因素暴露史(α1‑抗胰蛋白酶缺乏等遗传因素、早期肺生长发育不良因素、哮喘及气道高反应性病史、低体重指数等),环境危险因素暴露史(吸烟史、二手烟接触史、长期厨房油烟接触史、生物燃料烟雾暴露、空气污染暴露、职业性粉尘及化学物质接触等),感染史(既往下呼吸道感染病史、结核分枝杆菌感染史、人类免疫缺陷病毒感染)及其他因素(低社会经济教育水平,家族史等)[1]。慢阻肺病高危人群筛查问卷见表6[5]。
建议在慢阻肺病高危人群和/或有慢阻肺病相关症状的人群中开 展肺功能检查,《“ 健康中国2030”规划纲要》要求年龄在 40 岁及以上者均应该每年做 1次肺功能检查,从而早期发现慢阻肺病患者。
五、评估病情及并发症发生风险
(一)病史
已确诊慢阻肺病的患者,应详细了解病史,包括以下方面:
1. 危险因素暴露史:如吸烟、生物燃料暴露等环境暴露史(家庭/户外)。
2. 既往史:早期生活事件(早产、低出生体重、妊娠期母亲吸烟、婴儿期被动吸烟);哮喘、过敏、鼻窦炎或鼻息肉;儿童期反复下呼吸道感染;结核病、艾滋病等。
3. 家族史:如慢阻肺病、慢性支气管炎、肺气肿或其他慢性呼吸疾病史。
4. 疾病史:大多数慢阻肺病患者就诊前已有长期咳嗽、咳痰,逐渐进展的呼吸困难或活动受限,频繁的“感冒”,反复因“气管炎”使用抗菌药物等病史,症状呈现冬季加重或感冒后加重的特点,这些都可能是慢阻肺病的早期表现,因疾病知晓率低导致延误诊断。
5. 合并症:心脑血管疾病(缺血性心脏病、脑卒中、心律失常、心力衰竭等),骨质疏松症,营养不良,睡眠呼吸障碍性疾病,焦虑和/或抑郁,肺癌等。
(二)体格检查
1. 视诊:是否存在桶状胸(胸廓前后径增大、肋间隙增宽、剑突下胸骨下角增宽,是慢阻肺病的典型体征)、吸气性呼吸困难伴“三凹征”及胸腹矛盾呼吸(见于严重呼吸困难患者)、口唇/甲床发绀。
2. 触诊:是否存在语颤减弱(因肺过度充气导致)、颈静脉怒张(提示右心衰竭,肺心病)。
3. 叩诊:是否存在过清音、心浊音界缩小、肺下界和肝浊音界下降。
4. 听诊:是否存在呼吸音减弱与呼气延长(为慢阻肺病核心听诊特征)、干湿啰音、肺动脉瓣区第二心音亢进。
5. 合并症体征:是否存在颈静脉怒张、肝脏肿大和压痛、腹腔积液、杵状指、下肢水肿、意识状态改变等情况。
6. 急性加重期体征:是否存在血氧饱和度较前下降、呼吸频率>30次/min、辅助呼吸肌使用、肺部哮鸣音等。
(三)辅助检查
根据患者病情需要和医疗机构实际情况,选择相应的检查项目。
1. 血常规:嗜酸粒细胞计数是指导使用ICS的生物标志物之一;中性粒细胞以及其他炎症细胞数量及比例可以反映感染情况;淋巴细胞绝对值降低可以提示免疫功能受损或新发某些病毒感染。
2. 6min步行试验(6‑minute walk test,6MWT):可反映慢阻肺病患者日常心肺功能,并且可以作为呼吸康复评估的重要指标,一般来说6MWD<150 m为心肺功能重度异常,150~300 m为中度异常,301~450 m为轻度异常,>450 m为正常[9]。
3. 2min踏步测试(2‑minute step test,2MST):评估心肺功能的常用简易方法,尤其适用于呼吸康复期间的评估。通过记录2 min内患者抬高膝盖至指定高度(通常为髌骨与髂前上棘连线中点高度)的次数,可以间接反映身体的运动耐力水平,并监测康复进展。
4. X线胸片:早期可无异常表现,随病情进展可出现肺野透亮度增加、横膈低平、心影狭长等肺过度充气征象。X线胸片有助于与其他肺部疾病鉴别,并明确是否存在气胸、肺炎等,协助判断呼吸困难加重的原因。
5. 胸部CT:通过CT检查发现慢阻肺病相关肺部异常(肺气肿、气体陷闭、气道壁增厚和黏液栓塞等),还能协助除外其他肺部疾病,如肺癌、支气管扩张症、肺纤维化、肺结核等。
(四)合并症转诊评估
根据病情和基层医疗卫生机构的条件,可开展合并症的评估,必要时转诊至上级医疗机构专科诊治[5]。
1. 心脑血管疾病:根据病史及症状体征者,可进行超声心动图、双下肢静脉超声、颈动脉超声、12导联心电图、24 h动态心电图(holter)、心肌损伤标志物如肌酸激酶(CK)及其同工酶(CK‑MB)和心肌肌钙蛋白(cardiac troponin I, cTn)等、心衰标志物如B型利钠肽(B‑type natriuretic peptide,BNP)和N末端B型利钠肽原(N‑terminal pro‑B‑type natriuretic peptide,NT‑proBNP)、血脂等检测。另外行颅脑CT(平扫或灌注)和/或MRI(常规或多模式)评估脑部病变。
2. 代谢综合征和糖尿病:可行糖化血红蛋白、口服葡萄糖耐量试验(oral glucose tolerance test,OGTT)、随机血糖等评估,具体参照《国家基层糖尿病防治管理指南(2022)》[10]。
3. 阻塞性睡眠呼吸暂停:对于夜间打鼾、发生睡眠期间呼吸暂停等患者,可行睡眠筛查问卷(STOP‑bang)筛查,必要时可行多导睡眠监测。
4. 营养不良、焦虑抑郁状态、骨质疏松等多种并发症,增加了慢阻肺病患者住院及死亡风险,可开展体重指数(body mass index, BMI)、小腿围测量、体成分检测、焦虑抑郁评估、骨密度检查等。
慢阻肺病的稳定期治疗
一、治疗目标
慢阻肺病稳定期的治疗目标是减轻当前症状和降低未来急性加重风险[1, 5]。
(一)减轻当前症状包括缓解呼吸困难、咳嗽、咳痰等症状,改善运动耐力和健康状况。
(二)降低未来急性加重风险包括预防疾病进展、减少急性加重频率和严重程度、降低病死率。
根据每个患者基础CAT评分和mMRC数值,坚持长期使用吸入药物,控制、改善症状或使其平稳,力争达到CAT<10分,mMRC<2级。
二、治疗原则
(一)药物治疗是慢阻肺病治疗的基石,吸入药物治疗是首选的药物治疗方式。慢阻肺病患者需要长期使用吸入药物以维持最佳症状控制、减少急性发作。应根据患者病情、手口协调性、吸气功能状态、药物可及性等选择合适的吸入药物和装置,并确保患者学会使用吸入装置。根据基本公卫随访要求,进行每个季度1次的长期随访,以便动态评估、及时调整治疗策略[4]。
(二)非药物干预也是慢阻肺病管理的重要组成部分,包括健康宣教、戒烟、疫苗接种、呼吸康复、营养和心理评估干预、家庭长期氧疗等,以全面提高患者的生存质量。
三、药物治疗
(一)药物治疗原则
吸入支气管舒张剂是慢阻肺病治疗的基础治疗,需长期、规律使用。总体而言,吸入性药物的不良反应远低于口服或静脉剂型。
(二)药物种类、作用机理及不良反应
1. 吸入支气管舒张剂:β2受体激动剂(短效:SABA,长效:LABA)和抗胆碱能药物(短效:SAMA,长效:LAMA)。激活气道 β2 受体舒张支气管,常见不良反应包括窦性心动过速、肌肉震颤(通常为手颤)等;抗胆碱药物阻断 M3 受体抑制气道收缩及黏液分泌,常见不良反应包括口干、荨麻疹、加重闭角型青光眼、尿潴留、心率加快等。可根据药物的作用及患者的治疗反应选用。
2. 联合吸入长效支气管舒张剂:LABA+LAMA联合治疗也可更好地改善肺功能和症状,降低疾病进展风险,慢阻肺病常用吸入药物剂型、禁忌证及不良反应见表7[5]。
3. ICS及联合支气管舒张剂:ICS通过抑制炎症细胞活化、减少炎症因子释放等减轻气道炎症,常见不良反应包括口腔念珠菌感染和声音嘶哑等。慢阻肺病患者不能单独使用ICS,应根据患者是否合并哮喘或有哮喘样症状、血常规嗜酸细胞计数、呼出气一氧化氮(fractional exhaled nitric oxide,FeNO)检测等结果综合判断选择ICS联合支气管舒张剂。三联药物(ICS+LABA+LAMA)方案较ICS+LABA在减少急性加重、改善肺功能、降低病死率方面更具优势。吸入含ICS药物后应及时漱口,避免激素残留导致的局部不良反应。使用ICS治疗的考量因素见表8。
4. 其他药物
(1)祛痰药:临床常用的药物有N⁃乙酰半胱氨酸、羧甲司坦、福多司坦和氨溴索等,对于有气道黏液高分泌的慢阻肺病患者,无论稳定期评估分组如何,均可在起始治疗中加用祛痰药。
(2)免疫调节剂:是采用常见呼吸道感染病原菌裂解成分生产的免疫调节药物,可降低慢阻肺病急性加重的严重程度和频率。
(3)茶碱类:可解除气道平滑肌痉挛,但需注意茶碱制剂可能导致心脏相关不良反应,包括心律失常或使原有心律失常恶化。因此心力衰竭、肝、肾功能不全或持续发热的患者,应酌情减少用药剂量或延长用药间隔。
(三)吸入装置的选择
根据患者是否能够自主吸入、有无足够的吸气流速、口手是否协调(手部震颤、不自主抖动、无法单手操作装置、无法完成在按压装置的同时吸气)、用药依从性、患者偏好等方面,选择适合的吸入装置,见图7[12]。
(四)初始药物治疗推荐
适用于初次确诊或既往诊断但从未规律使用吸入药物治疗的稳定期慢阻肺病患者。基于ABE分组选择初始吸入药物。
A组患者(少症状少急性加重):推荐使用1种支气管舒张剂(长效或短效)治疗。
B组患者(多症状少急性加重):推荐使用LABA+LAMA联用治疗(单个吸入装置治疗可能比多个装置更方便和有效),LABA+LAMA疗效优于LAMA,且不显著增加不良反应。
E组患者(频繁急性加重):推荐使用LABA+LAMA联合治疗,但对于曾经有血嗜酸粒细胞计数≥300个/μl或合并哮喘的患者,考虑采用三联治疗(ICS+LABA+LAMA)进行起始治疗。
建议初始治疗3个月后复查肺功能,以了解肺功能对药物治疗反应[1, 5]。
(五)复诊药物治疗管理
病情稳定者每3~6个月复诊1次,病情不稳定或急性加重风险高者每1~3个月复诊1次,需密切监测急性发作期患者,可结合实际情况增加复诊频率。
复诊时应遵循“回顾⁃评估⁃调整”的长期随访和管理原则。首先,回顾患者对治疗的反应,重点回顾呼吸困难和急性加重发生情况是否改善以及药物不良反应的发生情况。其次,评估患者的吸入技术掌握程度、用药依从性、是否有合并症导致的相关症状和其他非药物治疗方法的实施情况(康复、戒烟、自我管理等)。最后,识别任何可能影响治疗效果的因素并加以调整,如调整治疗药物、更换吸入装置等。然后重复以上“回顾⁃评估⁃调整”的随访管理流程[1, 5]。
复诊时对于症状控制不佳的患者,重点评估呼吸困难、急性加重情况,进而调整后续治疗方案(图8)[1]。
对于正在接受支气管舒张剂单药治疗的持续性急性加重的患者,建议将治疗升级至 LABA+LAMA。对于接受LABA+LAMA治疗仍发生急性加重的患者,建议升级至ICS+LABA+LAMA三联治疗。加入ICS后,当血液嗜酸粒细胞计数≥100个/μl时,嗜酸粒细胞计数越高,ICS治疗获益越明显。接受ICS+LABA+LAMA治疗的患者不应停用ICS,除非对ICS无应答、出现显著不良反应、重度或复发性肺炎等情况。另外,如果血嗜酸粒细胞≥300个/μl,停用ICS后,有可能与未来发生急性加重事件相关。
已接受ICS+LABA治疗的患者,如有哮喘样特征或合并哮喘,在临床症状和急性加重风险控制良好情况下,可继续使用ICS+LABA。如果无哮喘特征的慢阻肺病患者因任何原因接受了ICS+LABA治疗,其复诊时药物治疗的调整策略参照图9[1, 5]。
(六)其他药物治疗
对于气道黏液高分泌的慢阻肺病患者,需加用祛痰药及抗氧化剂。建议有反复呼吸道感染的患者使用免疫调节剂。另外,可参照慢阻肺病中医相关指南,根据辨证施治的原则进行中医药治疗。
四、非药物干预
加强科普宣教工作,围绕戒烟、疫苗接种、呼吸康复、营养支持、长期家庭氧疗、家属支持等非药物干预。
(一)戒烟
与患者和家属共同制定个性化的戒烟方案,是提高戒烟成功率的关键。在制定方案前,科学评估患者的尼古丁依赖程度至关重要,通常采用标准化的尼古丁依赖量表评估,见表9。一般来说,尼古丁依赖量表得分≥4分是戒烟药物干预的重要阈值。若在戒烟过程中出现精神或躯体症状,也可通过使用戒烟药物减缓症状。目前国内批准的戒烟药有3大类:尼古丁替代物(尼古丁贴片、尼古丁咀嚼胶)、安非他酮缓释片和伐尼克兰,以及这些药物的联用[13],具体戒烟药物用法见配套手册。
(二)氧疗
1. 治疗时机与目标
时机:伴有严重低氧血症的慢阻肺病患者适合进行长期氧疗。严重低氧血症的定义为:①在非高海拔地区吸入空气动脉血氧分压(partial pressure of oxygen in arterial blood,PaO2)≤55 mmHg(7.3 kPa,1 mmHg=0.133 kPa)或脉搏血氧饱和度(pulse oxygen saturation, SpO2)≤88%,不论是否伴有高碳酸血症;②PaO2为55~60 mmHg或SpO2 88%~89%,并伴有以下3种情况之一:红细胞增多症(红细胞容积≥55%)、右心衰竭的外周性水肿、心电图出现肺型P波。与每日15 h氧疗相比,每日24 h的氧疗并没有进一步改善严重低氧血症慢阻肺病患者1年内住院或死亡风险[1, 5, 14]。海拔超过2 500 m的地区,SpO2≤87%为低氧血症,需要开始氧疗。
目标:慢阻肺病伴高碳酸血症或既往有高碳酸血症的患者,SpO2目标为88%~92%;慢阻肺病未伴高碳酸血症的患者,SpO2目标为94%~98%。氧疗期间需密切监测指SpO2,确保基本氧合且避免CO₂潴留[1, 5, 14]。不推荐重度慢阻肺病及长期氧疗的慢阻肺病患者前往高原旅行。
2. 形式
(1)伴有严重低氧血症的慢阻肺病患者推荐进行长期氧疗,长期氧疗一般是经鼻导管吸入氧气,流量1.0~2.0 L/min,每日吸氧持续时间≥15 h。长期氧疗的目标是使患者在非高海拔地区静息状态下达到PaO2≥60 mmHg或使SpO2升至90%。条件允许可给予Venturi面罩或经鼻高流量湿化氧疗。若症状未缓解或CO₂增高,需转诊上级医院给予无创通气[1, 5]。
(2)单纯夜间低氧血症(SpO2<90%的时间≥总睡眠时间的30%)的慢阻肺病患者,不建议长期氧疗;若夜间低氧血症合并右心功能不全或红细胞增多症,则建议夜间吸氧。
(3)对于呼吸室内空气时,有严重劳力性低氧血症(运动中SpO2<88%)的慢阻肺病患者,推荐使用移动氧疗,运动中进行吸氧。
(4)慢阻肺病患者在进行康复锻炼或其他活动前,也建议使用短时间冲击氧疗,以预防和缓解活动诱发的呼吸困难,通常持续几分钟到1 h[14]。
3. 注意事项
(1)初次氧疗后1~2 h及急性加重期氧疗每30 min,监测指脉氧,及时调整氧流量;稳定期长期家庭氧疗每日≥15 h,每3~6个月评估症状、活动耐力和血气指标。
(2)避免高浓度吸氧,防止加重CO₂潴留和酸中毒。
(3)联合慢阻肺病基础治疗方案和康复训练。
(4)定期设备消毒。
(5)氧气助燃,远离明火和易燃物。
(三)呼吸康复
呼吸康复适用于所有稳定期的慢阻肺病患者,是需要基于患者全面评估而制定的个性化、综合干预治疗,主要包括个体化健康相关体适能评估、呼吸肌训练、运动训练(有氧训练、阻抗训练)、气道廓清技术以及平衡柔韧性训练等[1]。
(四)疫苗接种
1. 流感病毒疫苗:每年秋季接种1次。同一流感流行季节,只需接种1次三价灭活疫苗(IIV3)或四价灭活疫苗(IIV4),无需重复接种。
2. 肺炎球菌疫苗:年龄≥65岁或19~64岁且有慢阻肺病、吸烟史等高风险因素的慢阻肺病患者接种肺炎球菌疫苗。既往未接种过肺炎链球菌疫苗的患者至少接种1剂,如接种第2剂,则需跟第1剂接种时间至少间隔5年;一般不建议在第2次接种后再进行第3次接种。
3. 百白破疫苗:青少年时期未接种的患者,补充接种1剂。
4. 带状疱疹病毒疫苗:50岁及以上患者建议接种1剂。
5. 新型呼吸道合胞病毒疫苗:60岁及以上患者接种1剂(我国尚未有获批药物上市)[1, 11]。
(五)患者自我管理
稳定期慢阻肺病患者在医护人员的指导下进行有效的自我管理,能够减少急性加重、改善生活质量并延缓疾病进展,主要包括:科学认识疾病,了解戒烟的重要性,自觉戒烟与避免危险因素;规范治疗,长期坚持使用吸入药物,正确使用吸入装置,定期随访;学会监测病情变化,及时识别急性加重;学习掌握健康的生活方式和规范的康复技能;与基层医生和呼吸专科医生密切互动,按照制定的管理计划开展自我疾病管理[5]。
五、合并其他常见疾病管理
(一)血压控制
1. 目标值:慢阻肺病患者血压应控制于<140/90 mmHg。若合并糖尿病、慢性肾病或心血管高危因素,建议强化至<130/80 mmHg。
2. 药物选择:首选血管紧张素转换酶抑制药(angiotensin converting enzyme inhibitor,ACEI)或血管紧张素受体阻滞药(angiotensin receptor blocker,ARB),或长效钙通道阻滞药(calcium channel blocker,CCB);合并心力衰竭或冠心病时,选择性β1受体阻滞剂为一线用药,与吸入LABA联用无禁忌。
(二)血脂调控
1. 目标分层:动脉粥样硬化性心血管疾病(atherosclerotic cardiovascular disease, ASCVD)高危患者低密度脂蛋白胆固醇(low‑density lipoprotein cholesterol, LDL‑C)应<1.8 mmol/L且较基线降低≥50%,中危患者<2.6 mmol/L。
2. 药物选择:中高危患者启动中等强度他汀,若他汀不耐受或LDL‑C不达标,联用胆固醇吸收抑制剂或PCSK9抑制剂。
(三)血糖管理
1. 控制目标:推荐HbA1c目标<7.0%。HbA1c控制目标应遵循个体化原则,对于年龄较轻、病程较短、预期寿命较长、无并发症、未合并心血管疾病的2型糖尿病患者,在无低血糖或其他不良反应的情况下,可采取更严格的HbA1c控制目标(如<6.5%)。对于年龄较大、病程较长、有严重低血糖史、预期寿命较短、有显著微血管或大血管并发症的患者,可采取相对宽松的HbA1c控制目标。
2. 药物选择:合并ASCVD或心力衰竭者,首选钠‑葡萄糖共转运蛋白2(sodium‑glucose cotransporter 2 inhibitors,SGLT2)抑制剂或胰高糖素样肽‑1(glucagon‑like peptide 1,GLP‑1)受体激动剂,兼具降糖与心血管保护作用。
慢阻肺病急性加重期的诊断与治疗
一、急性加重的诊断及鉴别诊断
慢阻肺病急性加重的定义:14 d内以呼吸困难和/或咳嗽、咳痰增加为特征的事件,通常因呼吸道感染、空气污染造成局部或全身炎症反应加重,或者因损伤气道的其他原因所致。此外,还会常伴有喘息、胸闷、痰液颜色和/或黏度改变及发热等症状[1]。
慢阻肺病急性加重的诊断需要与肺炎、肺栓塞、心力衰竭、气胸、胸腔积液、急性冠状动脉综合征和心律失常等鉴别。不推荐慢阻肺病患者在急性加重期行肺功能检查。慢阻肺病急性加重严重程度分为轻度、中度和重度,其中轻度和中度可在门诊治疗,重度需住院治疗。
二、门诊治疗
轻度急性加重:单独使用SABA治疗或联合SAMA。
中度急性加重:可以在门诊治疗,需要使用SABA、SABA+SAMA和抗菌药物,加用或不加用口服糖皮质激素。
三、住院治疗
重度急性加重需住院或急诊、重症监护病房(intensive care unit,ICU)治疗,可能并发急性呼吸衰竭,可使用呼吸支持治疗。
急性加重事件可能会危及生命,需要充分评估哪些患者需要紧急转诊到上级医院,以及哪些患者需住院治疗。
四、转诊
(一)上转至二、三级医院的参考标准
基于患者病情和当地医疗资源,和患者及其家属共同决策治疗场所。原则上,出现以下任一情况应考虑转至上级医院:
1. 虽经初步治疗但病情无改善或进展。
2. 病情危重,包括出现全身不适、烦躁、嗜睡等意识改变,紫绀,外周水肿,无法纠正的呼吸衰竭,严重的合并症如心律失常、心力衰竭、循环血流动力学不稳定。
3. 随访发现患者SpO2<90%、现有药物无法维持症状稳定、药物不良反应难以解释或控制。
4. 诊断不明确。
5. 其他经基层医生判断需紧急转诊的各种情况[5]。
(二)下转至基层医疗卫生机构的参考标准
当具备以下条件时,适合转回至基层医疗卫生机构:
1. 疾病已诊断明确。
2. 急性加重及其并发症已得到控制。
3. 长期药物/非药物治疗方案已确定。
4. 合并症已评估,且管理方案已确定[5]。
(三)双向转诊效果评价
可根据基层医疗卫生医疗机构实际情况从以下方面评价双向转诊效果:
1. 就诊率。
2. 转诊率、年转诊人次(人数)、上转人次(比例)、上转患者跟踪/随访率、上级医院下转人次(比例)。
3. 住院率。
五、围出院期的治疗
围出院期是指患者因为慢阻肺病急性加重住院,从病情稳定准备出院至出院后3个月内的一段时期。这个时期是从急性加重期过渡到稳定期的时期,也是从医院到居家的过渡期,为了预防短期疾病复发,减少再住院率和死亡率,围出院期管理的重点是保证药物和非药物治疗的连续性。建议采用集束化管理清单等工具逐项落实出院前应完成的核心措施,包括戒烟宣教和/或转诊至戒烟门诊、制定药物治疗方案、确定患者学会吸入装置使用、与患者共同制定书面的自我管理行动计划、评估及开展个体化呼吸康复、合并症评估及诊治、制定随访计划等[15]。
慢阻肺病的慢性并发症
一、肺心病
(一)筛查
1. 主要症状:活动后呼吸困难。
2. 阳性体征:颈静脉充盈或怒张、听诊肺动脉瓣区第二心音(P2)亢进、下肢水肿或有腹水。注意:轻症患者体征可不明显。
3. 辅助检查如心电图、X线胸片、超声心动图等可提示诊断肺心病。
(二)诊断与分期
1. 诊断:超声心动图有肺动脉增宽和右心增大、肥厚的征象,并除外其他疾病所致右心改变(如风湿性心脏病、心肌病、先天性心脏病),伴或不伴以下情况可诊断为慢性肺心病:
(1)活动后呼吸困难、乏力和劳动耐力下降;
(2)肺动脉压增高、右心室增大或右心功能不全的体征,如颈静脉怒张、P2>A2、剑突下心脏搏动增强、肝大、肝脏压痛、肝颈静脉回流征阳性、下肢水肿等;
(3)心电图、X线胸片有提示肺心病的征象。
2. 分期
(1)肺、心功能代偿期(包括缓解期):仅有肺动脉高压和右心室肥厚,无右心衰竭。
(2)肺、心功能失代偿期(包括急性加重期):以呼吸衰竭为主,有或无心力衰竭。
(三)治疗
1. 缓解期(肺心病代偿期)的治疗
(1)积极治疗和改善基础支气管、肺疾病,延缓基础疾病进展。
(2)慢性右心衰竭,可长期口服利尿剂、血管扩张药物,需定期监测血电解质。
(3)增强患者免疫功能,预防感染,可根据情况接种流感疫苗和肺炎疫苗。
(4)加强康复锻炼,坚持每周进行至少2~3次的康复锻炼,根据自身情况选择不同的锻炼方式。
(5)合并慢性Ⅰ型或Ⅱ型呼吸衰竭患者,需行家庭长期氧疗或家庭无创呼吸机辅助通气治疗。
(6)对于吸烟者,积极劝导戒烟。
2. 急性加重期(肺心功能失代偿期)的治疗
(1)治疗和去除肺心病急性加重的诱发因素。
(2)控制呼吸衰竭。
(3)控制心力衰竭,如利尿剂、正性肌力药、血管扩张药。
二、呼吸衰竭
(一)筛查
对于呼吸困难、发绀、意识模糊、呼吸频率异常、SpO2<90%的慢阻肺病患者需警惕呼吸衰竭,应结合肺功能和影像学检查,进行评估。
(二)诊断检查与分型
1. 血气分析(有条件机构开展)
(1)Ⅰ型呼吸衰竭:PaO2<60 mmHg,PaCO2正常或降低。
(2)Ⅱ型呼吸衰竭:PaO2<60 mmHg且PaCO2>50 mmHg。
2. 其他:肺功能评估和影像学检查可作为辅助诊断检查,例如FEV1预计值<30%提示极重度,发生呼吸衰竭风险高。
(三)治疗
1. 慢阻肺病的基础吸入药物治疗。
2. 气道分泌物多的患者加强排痰和气道廓清治疗。
3. 长期家庭氧疗和/或无创呼吸机辅助通气治疗:往往需要呼吸专科医生协助患者选用氧疗设备和无创呼吸机,设置好吸氧流量及呼吸机参数,建议使用上述设备后1个月行动脉血气分析,根据结果调整设备参数。
中医药防治
一、概述
中医药可通过调节免疫、改善气道炎症等延缓疾病进展,从而在一定程度上缓解疾病症状、提升生活质量、减少急性加重,有助于实现“未病先防、既病防变”的全程管理目标。所以,临床应综合运用中医药疗法和辨证论治理念,推动其深度融入慢阻肺病综合防治体系,制定个性化的全病程防治策略。
二、中医药防治
慢阻肺病多属中医学“喘病”“肺胀”等范畴,其主要病理特征为本虚标实和正虚积损。慢阻肺病的中医学治疗以“急则治其标”“缓则治其本”为原则,调补肺肾、清化宣降,稳定期以益气(阳)、养阴为主,兼祛痰、活血,急性加重期以清热、涤痰、活血、宣肺降气而立法,兼顾气阴。慢阻肺病的中医辨证分型和中医药治疗参见表10、11[16‑17]。
三、中医康复疗法
应该根据患者的身体机能、运动方便程度和生活习惯等,选择简化太极拳和八段锦、五禽戏、穴位贴敷或穴位按摩、针灸、传统艾灸、药膳调理等疗法[18]。
四、中医参与健康管理团队共管
鼓励中医师参与健康管理团队开展慢阻肺病共同管理[5, 17]。在疾病稳定期,通过中医辨证论治,开展体质辨识、中医食疗与中医护理(如穴位贴敷或穴位按摩)、传统运动、情志疏导等传统中医慢病管理办法。根据不同体质,制定个性化方案,调节体质,改善肺功能,提高活动耐力,缓解焦虑、抑郁等不良情绪,降低发病风险。
健康管理
一、建立档案
辖区内常住的慢阻肺病患者,应参照《国家基本公共卫生服务规范》建立居民电子健康档案,档案内容至少包括肺功能、合并症、并发症、用药措施或治疗方案以及症状控制情况。基层医疗卫生机构应采用多种方式或渠道联系确诊患者或主动发现患者,加大宣传力度,让辖区慢阻肺病患者均能及时纳入基本公卫。
二、健康评估
(一)初诊评估
常以病历体现,评估内容应包括疾病危险因素(吸烟史、职业史、生物燃料使用等)、气流受限程度(GOLD 肺功能分级)、症状控制和严重程度(CAT和mMRC评分)、过去1年急性加重病史、并发症及合并症情况、体格检查、主要辅助检查(肺功能等)、用药情况、疫苗接种史、呼吸康复、氧疗、指脉氧饱和度等内容,同时进行针对性健康指导。
(二)年度评估(健康检查)
对确诊的慢阻肺病患者,每年提供1次健康检查,建议在年末,可与第4次随访结合。评估内容包括戒烟情况、急性加重次数/住院次数、症状控制情况(CAT、mMRC评分)、体格检查(包括体温、脉搏、呼吸、血压、身高、体重、腰围、皮肤、浅表淋巴结、心脏、肺部、腹部等)、辅助检查(肺功能检测等)、指脉氧饱和度、药物(吸入药物为主)和非药物治疗等内容。若患者为65岁及以上老年人,可结合老年体检,增加肝肾功能、血糖血脂、腹部超声、胸部影像、心电图等检查。
三、随访与管理建议
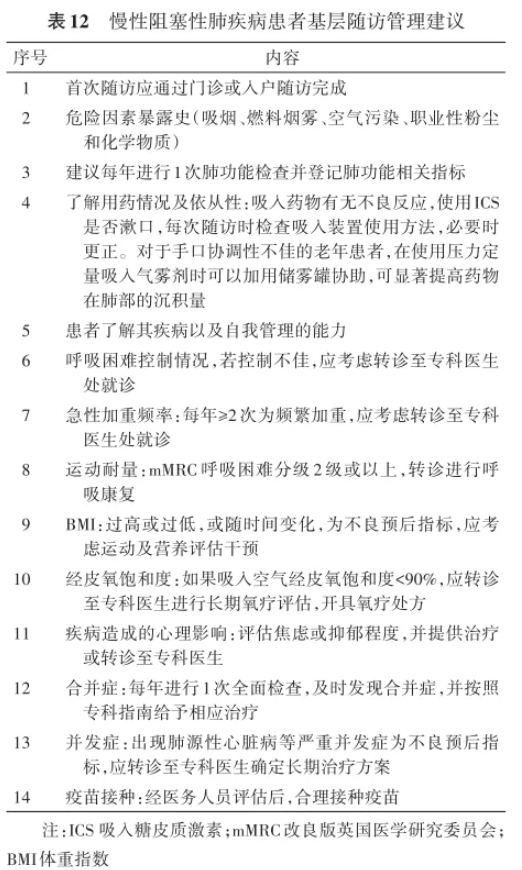
每年至少提供4次随访,其中不少于2次面对面随访。随访内容包括了解患者症状、用药情况、吸入装置使用是否正确、是否有急性加重、是否有新的并发症及合并症等情况,具体应包括的内容见表12。符合转诊条件的患者建议转诊,并在转诊建议后2~4周内增加1次主动随访[4‑5]。
护理要点
一、雾化治疗
治疗前:清除口腔和面部的异物,如食物残渣、唇膏等,避免引起呛咳或阻塞;协助患者采取安全、舒适坐位,建议选择坐位,不能坐位者应尽量抬高床头;雾化吸入前协助患者排痰。
治疗中:遵循无菌技术配置药液,药液量为4~6 ml;正确使用雾化装置,如果使用面罩雾化,确保面罩与面部紧密贴合,避免药物进入眼睛;用嘴深吸气、鼻呼气方式进行深而慢的呼吸;雾化时间15~20 min。雾化过程中观察患者面色、呼吸、神志等,如出现胸闷、气短、心悸、呼吸困难等反应,应暂停雾化治疗。
治疗后:及时漱口,减少药物在口腔的残留,特别是使用糖皮质激素者,防止口腔真菌感染;面罩雾化后,应清洗面部,不宜使用油性面膏。雾化器应专人专用,用后应立即清洗和干燥,防止交叉感染。雾化后,可协助患者排痰[19‑20]。
二、吸入药物指导技巧
吸入药物的指导步骤:
(一)用药说明
清晰解释吸入药物的作用、时间、预期效果及使用频率。
(二)演示操作
使用示教装置亲自示范吸入装置的正确使用,动作要慢且清晰,向患者强调操作关键点和误区,并提供书面或视频指导以方便随时学习。
(三)患者练习
让患者模仿操作,及时纠正错误。对于手口协调性差的患者,在使用压力定量吸入气雾剂时可以加用储雾罐协助。
(四)注意事项叮嘱
告知患者吸入糖皮质激素后漱口和漱喉,吐出漱口液,降低真菌性口腔炎的发生;部分吸入剂装置初次使用时的“初始化”操作;使用干纸巾擦拭吸嘴,严禁用水或其他液体擦拭吸嘴,避免药物受潮,提醒保存药物的正确方法,如部分药物需避光、常温保存等。
(五)吸入药物不良反应观察
告知患者常见不良反应,若不良反应不能耐受,及时就医,调整治疗药物。
《国家基层慢性阻塞性肺疾病防治及管理实施指南(2025)》编写专家组
顾问:王辰(国家呼吸医学中心中日友好医院)
组长:杨汀(国家呼吸医学中心中日友好医院);迟春花(北京大学第一医院)
专家组成员(按姓氏拼音排序):
呼吸与危重症医学专家:陈新(南方医科大学珠江医院);陈亚红(北京大学第三医院);陈燕(中南大学湘雅二医院);冯晓凯(首都医科大学附属北京朝阳医院);高怡(国家呼吸医学中心广州医科大学附属第一医院);郭述良(重庆医科大学附属第一医院);何志义(广西医科大学第一附属医院);胡丹婧(国家呼吸医学中心中日友好医院);黄克武(首都医科大学附属北京朝阳医院);李勇(国家呼吸医学中心中日友好医院);李亚清(海南省人民医院);李艳霞(大连医科大学附属第一医院);廖纪萍(北京大学第一医院);梁振宇(国家呼吸医学中心广州医科大学附属第一医院);牛宏涛(国家呼吸医学中心中日友好医院);申永春(四川大学华西医院);宋元林(复旦大学附属中山医院);王锐英(山西白求恩医院山西医学科学院);王玮(中国医科大学附属第一医院);谢俊刚(华中科技大学同济医学院附属同济医院);徐国纲(解放军总医院第二医学中心);杨汀(国家呼吸医学中心中日友好医院);尹燕(中国医科大学附属第一医院);张静(复旦大学附属中山医院);张晓菊(河南省人民医院);张作清(北京石景山医院);赵立(中国医科大学附属盛京医院);周玉民(国家呼吸医学中心广州医科大学附属第一医院);褚旭(国家呼吸医学中心中日友好医院)
全科医学专家:陈红(四川省医学科学院·四川省人民医院);迟春花(北京大学第一医院);崔丽萍(宁夏医科大学总医院);丁静(北京市西城区首都医科大学附属复兴医院月坛社区卫生服务中心);段英伟(北京市西城区什刹海社区卫生服务中心);冯玫(山西白求恩医院同济山西医院);葛彩英(北京市丰台区方庄社区卫生服务中心);胡芳(杭州市上城区四季青街道社区卫生服务中心);黄敏(苏州市立医院);黄鹏宇(上海市闵行区古美社区卫生服务中心);潘子涵(北京大学第一医院);谭伟(武汉科技大学附属老年病医院);闻英(北京市海淀区北太平庄社区卫生服务中心);吴浩(首都医科大学全科医学与继续教育学院);姚弥(北京大学第一医院);杨露露(北京市丰台区方庄社区服务中心);邹良能(厦门市第五医院);郑春燕(山东大学齐鲁医院)
中医肺病专家:韩桂玲(国家中西医结合医学中心中日友好医院);李得民(国家中西医结合医学中心中日友好医院);张洪春(国家中西医结合医学中心中日友好医院)
护理学专家:陈静(国家呼吸医学中心中日友好医院);李杰红(国家呼吸医学中心中日友好医院);赵帆(国家呼吸医学中心中日友好医院);郑智(国家呼吸医学中心中日友好医院)
秘书长:牛宏涛(国家呼吸医学中心中日友好医院)
秘书:胡丹婧(国家呼吸医学中心中日友好医院);杨露露(北京市丰台区方庄社区服务中心);潘子涵(北京大学第一医院)
利益冲突 所有作者声明不存在利益冲突
参考文献(略)
作者:基本公共卫生服务项目基层慢阻肺病防治管理办公室 国家慢性呼吸疾病防治办公室 国家呼吸医学中心中日友好医院 基层慢阻肺病防治专家委员会 中华预防医学会呼吸病预防与控制专业委员会 中华医学会全科医学分会 国家基层慢性阻塞性肺疾病防治及管理实施指南(2025)编写专家组
通信作者:杨汀,国家呼吸医学中心 呼吸和共病全国重点实验室 国家呼吸系统疾病临床医学研究中心 国家慢性呼吸疾病防治办公室 中国医学科学院呼吸病学研究院 中日友好医院呼吸与危重症医学科;迟春花,北京大学第一医院全科医学科 北京大学第一医院健康管理中心 北京大学医学部全科医学发展研究中心
本文刊于:中华全科医师杂志网络预发表;DOI:10.3760/cma.j.cn114798-20251015-01143
(本文编辑:白雪佳 刘岚)
本文转载自订阅号“中华全科医师杂志”
原链接戳:重磅发布|国家基层慢性阻塞性肺疾病防治及管理实施指南(2025)
* 文章仅供医疗卫生相关从业者阅读参考
本文完
责编:Jerry
