今天与大家探讨的主题涉及流感与慢性气道疾病。当前,我们所关注的慢性气道疾病主要集中于两个方面:其一为支气管哮喘,其二为慢性阻塞性肺疾病(以下简称“慢阻肺病”)。当然,慢性气道疾病尚涵盖诸如支气管扩张症等其他疾病,鉴于时间限制,本次将主要围绕上述两种疾病展开。
众所周知,流感的疾病负担显而易见。近百年发生五次大流行(包含四次流感和一次新冠大流行)。数次大规模流行不仅导致大量人群感染及死亡,带来沉重的医疗资源压力,还引发了一系列政治经济问题 [1-2]。
同时值得注意的是,在新冠疫情暴发之前,流感始终是公众最为关注的病毒性疾病之一。其疾病负担确实极为沉重,并引发了多种肺内与肺外并发症,致使患者需住院接受治疗,以及造成大量工时与学业的损失等问题 [3-10]。
流感遇到慢气道疾病的影响之一:加重炎症反应
支气管哮喘(简称哮喘),是由多种细胞包括嗜酸性粒细胞、肥大细胞、T淋巴细胞、固有淋巴样细胞、中性粒细胞、平滑肌细胞、气道上皮细胞以及细胞组分参与的慢性气道炎症性疾病,同时具有气道高反应性和可变的气流受限,随着病程延长可导致气道结构改变,即气道重塑。哮喘是一种异质性疾病,具有不同的临床表型和内型。
哮喘的患病率究竟有多高?根据王辰院士与黄克武教授十年前的研究数据显示,20岁及以上人群中的哮喘患者已超过4500万。需要指出的是,若将不典型哮喘、儿童哮喘以及近十年来支气管哮喘发病率持续上升的趋势纳入考量,则当前数据可能仍存在显著低估。此外,目前哮喘的整体控制状况仍不尽理想 [11]。
再看慢阻肺病,该疾病与高血压、糖尿病等处于同等重要级别,患者数量接近一亿,此数据同样源自王辰院士团队的流行病学研究。特别是随着人口老龄化趋势的加剧,此类患者群体将日益增多,造成沉重的疾病负担 [12]。
我们始终强调对流感患者中高危人群的关注,尤其应重视重症流感高危人群的早期诊断。慢性气道疾病患者同样被归类为高危人群,其原因在于:流感病毒与唾液酸受体结合并启动感染后,会引发机体的多种炎症风暴,同时促使大量炎症因子释放 [13-19]。
哮喘本身可在感染及过敏源等刺激下导致气道上皮完整性屏障受损,并释放大量预警素。从而启动固有免疫中的ILC2细胞及适应性免疫中的Th2细胞反应,同时引发一系列炎症介质与炎症细胞的活化。由此可见,当流感病毒破坏上皮结构并激活预警素通路后,势必加剧哮喘相关的炎症反应,使病情进一步恶化 [20-22]。
慢阻肺病的发病机制呈现炎症反应的异质性特征,并伴随更为显著的上皮组织损伤。
吸入有害颗粒或气体可激活巨噬细胞及气道上皮细胞,释放多种趋化因子,进而促使中性粒细胞、淋巴细胞及单核细胞等免疫细胞于肺部聚集与浸润,最终诱发慢性炎症反应。其中,中性粒细胞介导的炎症是慢阻肺病中最常见的类型,约占患者总数的60%–70%。受激活后,中性粒细胞在多种趋化因子介导下于气道聚集,并释放多种丝氨酸蛋白酶,进而引发肺泡结构损伤。另有约20%–40%的患者表现为嗜酸性粒细胞水平升高为主要特征的炎症表型,该类炎症由Th2免疫反应主导,促进IL-4、IL-13、IL-5等细胞因子的释放,致使嗜酸性粒细胞在气道中聚集。
由此可见,尽管已知重度哮喘患者多表现为2型炎症为主,然而在慢阻肺病中,2型炎症或嗜酸性粒细胞性炎症并非其主要炎症类型,反而以中性粒细胞性炎症等类型更为常见。因此可观察到,部分对哮喘疗效显著的生物靶向制剂(包括糖皮质激素),在慢阻肺病患者中的疗效可能未如预期,因其炎症异质性更为显著。此外,慢阻肺病所致上皮损伤通常较支气管哮喘更为严重,常伴随结构性破坏,故流感病毒感染可能对其造成更严重的影响 [23]。
流感遇到慢性气道疾病的影响之二:感染进一步加重,并发症更多
慢阻肺病患者若肺功能显著受损,更易出现细菌定植风险,例如铜绿假单胞菌等。在此基础之上,若继发病毒感染,可形成“病毒与细菌协同作用”的局面,进一步加重感染程度。因此可见,若患者本身罹患慢性气道炎性疾病并合并流感病毒感染,其感染状况往往更为严重。对于无呼吸道合并症的个体,可能仅表现为呼吸道症状;然而慢阻肺病或哮喘患者,则可能出现更多肺部渗出性病变,甚至诱发肺纤维化改变。此外,该类患者常处于血液高凝状态,可能进一步导致肺栓塞及其他心血管事件的发生。综上所述,慢性气道疾病患者往往面临更高的并发症风险 [24]。
流感遇到慢性气道疾病的影响之三:诱发更多急性发作/急性加重
哮喘和慢阻肺病都需重点防范急性发作和急性加重。就哮喘而言,病毒感染是其急性发作的关键诱发因素之一。我国一项针对哮喘急性发作的多中心、大样本回顾性研究显示,急性上呼吸道感染是最主要的诱因,所占比例接近半数,其中流感病毒更是关键致病因子 [25-26]。
再看慢阻肺病,感染因素仍是其急性加重的首要诱因。该病急性加重可能引发心血管合并症、肺功能加速恶化、肺功能恢复周期延长,以及死亡风险增加 [27-31]。
当流感遇见慢性气道疾病,对策之一:加强早期诊断
既然慢性气道疾病与流感均非常常见,且二者相遇会雪上加霜,那么如何进一步规避这种情况?我们可以看到,无论是流感病毒感染的早期诊断,还是慢阻肺病、哮喘的早期诊断,都非常重要。首先,流感病毒的早期诊断并非易事,但对于有慢阻肺病、哮喘等基础疾病的患者,若无法确诊,我们更多会结合临床诊断病例的特征(如发热、全身症状、呼吸道症状或一定的聚集性等),考虑是否需要及时启动(相关干预) [32]。当然,我们也有其他诊断方法(包括现在常用的核酸检测等),这些方法虽能辅助诊断,但不能完全依赖。包括各个指南在内的共识均强调,应结合症状与相关检测结果进行诊断 [24]。
当然,对于支气管哮喘,因为呼吸道疾病与高血压、糖尿病不同——即便是在急性发作时,测血糖、血压就能及时诊断(即便以前未明确诊断);但支气管哮喘、慢阻肺病若平时未明确诊断,在急性加重或急性发作时,因肺功能受影响,难以进一步明确诊断。所以我们可以看到,全球范围内均强调需加强支气管哮喘的日常诊断,但诊断率确实极低(比如我国诊断率不足30%),那么怎么去克服这一问题 [33-39]?
今年,我国2024版支气管哮喘指南正式发布。我们知道,哮喘的诊断需要“两个可变”(可变的症状+可变的呼气气流),这其实是为了修正以往仅强调“气流受限”的表述(很多哮喘患者的肺功能是正常的),因此我们特别强调“可变的呼气气流”。但获取“可变的呼气气流”这一客观依据仍面临诸多挑战,因此,我们在这里也提供了一个拟诊路径:若发现患者有小气道功能障碍、呼出气一氧化氮(FeNO)增高,或PEF舒张率达到20%(用PEF通过峰流速仪检测替代舒张试验),或肺功能改善达到12%且绝对值增加200毫升,需及时启动抗哮喘治疗,4周后复查。若此时能达到舒张试验阳性标准(12%且200毫升),基本可明确支气管哮喘诊断。 [11]。
还有就是不典型的哮喘,我们有非常多的患者是以咳嗽为主要表现的不典型哮喘,对于咳嗽变异性哮喘,更需要大家早期诊断。如果患者有两个月以上、影像学检查基本正常的咳嗽,大家还是要及时进行肺功能检查,同样激发试验是最准确的,但是我们同时也要进行诊断性治疗,进一步明确诊断 [11]。
慢阻肺病的诊断同样依赖于肺功能。应该说,在王辰院士等众多专家的共同努力下,肺功能检查的普及率已经非常高,但我们更应在40岁以上的高危人群中加强随诊,同时进行进一步的肺功能检查以明确诊断。我们也看到,GOLD 2026(全球慢性阻塞性肺疾病防治倡议2026版)制定了病例发现流程图,明确提出要针对筛查人群(如接受肺癌筛查的影像学检查人群或高危人群,包括有有害颗粒暴露、达到一定年龄的患者)先进行筛查问卷,再做进一步的肺功能检查。因为在国外,肺功能检查相对昂贵,所以不推崇广泛开展,而是以节约医疗资源为目的,集中针对高危人群开展。但在我国,我们可以针对40岁及以上人群,同时有烟雾暴露史的人群,结合影像学检查(因为我国影像学检查相对便捷),进一步筛查可疑高危人群 [40]。
当流感遇见慢性气道疾病,对策之二:规范管理
以上讲的是诊断部分,接下来讲规范管理。规范管理既包括流感的管理。一旦诊断明确流感,要及时启动抗病毒治疗,其实我们常说“越快越好”,但“Never too late”(永远不会太晚),如果仍考虑有感染(因为部分患者病毒持续时间较长),即使发病时间较久,如果明确诊断,还是应该继续治疗 [41-42]。
所以,在流感的管理中,对于有流感样症状(如以发热为主要表现、同时呼吸道症状不显著)的患者,如果合并哮喘、慢阻肺病等慢性气道疾病,我们其实不一定非要等待流感检测结果(阳性或阴性),就可以及时启动经验性抗病毒治疗。同时,当然还要积极应对原发病——慢性气道疾病的规范管理 [43]。
首先是支气管哮喘的管理。因为前面提到,流感病毒是导致支气管哮喘急性发作的重要诱发因素,那么如何有效管理哮喘?在哮喘治疗中,我们主要遵循分级管理原则,即“以最小剂量达到最佳治疗效果”。哮喘治疗分为1-5级,初始治疗时根据患者的症状、肺功能选择合适的治疗级别,每三个月评估一次,再根据病情进行升降级调整。
这里特别要强调的是,很多患者会担心吸入激素的副作用:比如吸入激素会不会抑制免疫功能?会不会对感染有不好的影响?其实我们现在越来越多的研究证实,使用吸入型激素(ICS)能促进气道上皮的完整性、增强气道上皮防御力,同时降低病毒对呼吸道的损害。包括很多生物制剂,其安全性事件与安慰剂相比,呼吸道感染等不良事件发生率反而明显下降,这都得益于其本身对炎症的抑制作用及气道上皮保护作用。
所以这反过来告诉我们,当患者平时气道炎症控制良好时,流感导致的次生灾害(如炎症风暴等)都会得到一定缓解。
当然这里还有一点大家要非常注意:哮喘患者中很多是轻度哮喘,我们有“按需治疗”的说法——有症状时用,无症状时不用。这部分患者占哮喘人群的70%,在给予按需治疗时,如果患流感或呼吸道感染,务必进行短暂的升级治疗(早一次、晚一次),待症状完全好转后再巩固,通常建议持续2周至1个月。这样能更好地控制炎症,预防后续急性发作。
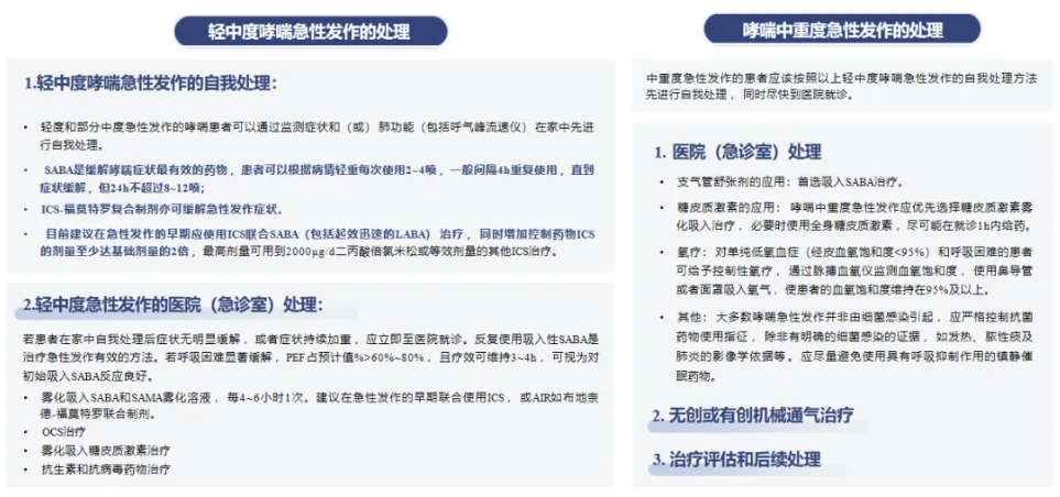
若已因流感病毒导致轻中度或中重度急性发作,这里仍要强调:急性发作一定要联合ICS(吸入型糖皮质激素)。流感病毒会导致炎症进一步加剧,此时抗炎是正确选择,能预防更严重的急性发作事件。
对于慢阻肺病的日常管理,需严格遵循分类原则。指南中对急性加重也做了轻、中、重度的进一步分类,关于如何处理也有进一步措施,这里特别强调未来的管理理念:慢阻肺病患者多为老年人,疾病导致的缺氧等因素使其多为多病共存状态,因此尤其需要进行评估,包括心理、活动、药物及共病的系统评估,使患者得到更规范的管理 [40]。
当流感遇见慢性气道疾病,对策之三:达到好的管理目标,自岿然不动
哮喘与慢阻肺的管理目标是什么?遇到流感病毒感染时能“岿然不动”,其实就是要达到更高的治疗目标 [40],而更高的治疗目标能够确保在流感感染时无论是患者表面的症状还是内部的炎症都能控制良好
当流感遇见慢性气道疾病,对策之四:主动预防
主动预防也非常重要,包括疫苗主动预防和药物预防。加强流感疫苗接种。
如果说疫苗是第一道防线,药物就是第二道防线。目前流感治疗药物越来越多,对于慢阻肺病、哮喘患者,若出现相关临床症状、怀疑或确诊流感时,及时应用这类药物非常必要。包括曹彬院长团队牵头研究的多种国产新药已发表于《新英格兰医学杂志》,为我们提供了更多治疗手段 [42-43]。
小结
1、流感与慢性气道疾病都是受累人群众多,疾病负担严重的疾病,相遇的概率极高;
2、当流感遇到慢性气道疾病,雪上加霜,流感会导致慢性炎症的加重,急性发作/加重的发生,继发感染的风险以及肺功能的进一步下降;
3、防治策略无论对于涉及的任何疾病早诊早治是王道,无论是流感还是慢性气道疾病,在流感感染不仅要积极抗流感治疗,基础用药也需要短暂升级;
4、慢性气道疾病如果控制不佳也更容易遭受流感的攻击,症状更重,恢复时间更长,确保慢病管理达到最好的状态,同时积极做好预防措施。
参考文献
1. 任瑞琦.等.全球流感大流行概述[J].中华流行病学杂志, 2018, 39(8): 1021-10272.
2. 中国-世界卫生组织,新型冠状病毒肺炎(COVID-19)联合考察报告
3. GBD 2017 Influenza Collaborators. Lancet Respir Med . 2019 Jan;7(1):69-89.
4. Li L, et al. Lancet Public Health, 2019,4(9):e473-e481
5. Bresee J et al. Emerg Infect Dis. 2018 Jul;24(7):1173-1177.
6. Sellers SA et al. Influenza Other Respir Viruses. 2017 Sep;11(5):372-393.
7. 中国疾病预防控制中心.中国流感疫苗预防接种技术指南(2018-2019版).
8. Yang J et al. BMC Infect Dis. 2017 Oct 16;17(1):686.
9. Feng L et al. Influenza Other Respir Viruses. 2020 Mar;14(2):162-172.
10. Yang J et al. Infect Dis Poverty. 2015 Oct 6;4:44.
11. 中华医学会呼吸病学分会,支气管哮喘防治指南(2024年版).中华结核和呼吸杂志,2025;48(3):208-248.
12. afiri et al. BMJ 2022;378:e069679; PWang et al. Respir Res 2025;26:2;CAdeloye et alLancet Respir Med 2022;10:447-458; UBoers et al. IAMtA Netw Open 2023;6:E2346598.
13. Uyeki TM, et al. Clin Infect Dis. 2019 Mar 5;68(6):e1-e47.
14. 2019 PHE指南:应用抗病毒药物治疗和预防季节性流感(v9.1)流行性感冒诊疗方案(2019版)
15. 国家卫生健康委办公厅.流行性感冒诊疗方案(2020年版).
16. 儿童流感诊断与治疗专家共识(2020年版).
17. 中华实用儿科临床杂志.2020.35(18):1281-1288.
18. Osterholm MT.N Engl J Med . 2005 May 5;352(18):1839-42.
19. Gefei F Wang, et al. Curr Opin Neurol.2010,23,305-3111.
20. 徐瀛濂, 田静, 张翔, 赵顺英. 气道上皮细胞在哮喘发病机制中的作用研究进展. 上海交通大学学报(医学版)[J], 2023, 43(5): 619-6232.
21. S.T. Holgate, Epithelium dysfunction in asthma [Internet], J. Allergy Clin. Immunol. 120 (6) (2007) 1233–1244.
22. 王莉洁,赵丽娜,徐文帅,等. 新型冠状病毒感染诱发支气管哮喘患者的临床特征及肺功能特点[J]. 国际呼吸杂志,2024,44(2):169-175.
23. Front Immunol,广发证券发展研究中心
24. 流行性感冒诊疗方案(2020年版)
25. 支气管哮喘急性发作评估及处理中国专家共识[J]. 中华内科杂志, 2018, 57(1):4-14.
26. 2013-2014年我国中心城市29家医院支气管哮喘急性发作住院患者诱发因素的回顾性调查[J]. 中华内科杂志, 2018(1):21-26.
27. Donaldson GC et al. Chest. 2010;137:1091-1097.
28. 蔡柏蔷,陈荣昌. 国际呼吸杂志,2017,37(14):1041-1057.
29. Celli BR, et al. Am J Respir Crit Care Med. 2008;178(4):332-328.
30. Watz H et al. Respir Res. 2018;19:251.
31. Soler-Cataluña JJ, et al. Thorax. 2005;60(11):925-931.
32. Rothnie KJ et al. Am J Respir Crit Care Med. 2018;198:464-4711.
33. Aaron SD. etal. Am ) Respir Crit Care Med 2018 Oct 15:198(8)1012-10202.
34. van Schayck CP. et al Thorax 2000.55.562-565
35. Huang K.etal Lancet. 2019,394(10196):407-418
36. 张雪 等国际呼吸杂志,2023,43(12):1383-13885.
37. de Marco R, etal. Eur Resapir 1 1998;11(3):599-6056.
38. Adams RJ, etal Thorax 2003:58(10):846-850
39. 陈晓红中国误诊大数据分析2018东南大学出版社
40. GOLD 2026
41. 流行性感冒抗病毒药物治疗与预防应用中国专家共识.全科医学临床与教育.2016;14 (2):124-129.
42. 国家卫生健康委流行性感冒诊疗方案(2019年版)
43. Uyeki TM,et al.Clin Infect Dis. 2018 Dec 19:1-47.
44. 中国流感疫苗预防接种技术指南(2019-2020)
45. 中国健康城市建设研究报告(2018)
专家介绍
张旻
上海交通大学医学院附属第一人民医院呼吸与危重症医学科主任;主任医师,上海交通大学医学院教授,博士生导师;目前担任:中华医学会呼吸分会哮喘学组副组长;中国医师协会呼吸医师分会委员;全球哮喘防治创议(GINA)科学委员会委员;世界卫生组织(WHO)慢性呼吸道疾病哮喘指南专家组成员;美国胸科协会-欧洲呼吸协会(ATS-ERS)重度哮喘指南专家组成员;国家慢性呼吸疾病医疗专业委员会第一届学术委员会常委;中国研究型医院学会呼吸病学专业委员会常务委员,哮喘学组副组长;上海市医学会内科分会副主任委员;上海市医师协会呼吸医师分会副会长;担任中华结核和呼吸杂志等杂志编委。牵头国家级哮喘防治指南和共识3项,国家一流课程负责人。
本文由《呼吸界》编辑 冬雪凝 整理,感谢张旻教授的审阅修改!
* 文章仅供医疗卫生相关从业者阅读参考
本文完
直播导演:刘迪
设计制作:张馨月
责编:Jerry
