支气管哮喘(简称哮喘)作为一种常见的慢性呼吸系统疾病,其患病率在全球范围内有逐年增加的趋势。临床研究和实践表明,哮喘的规范化诊疗,特别是在基层医疗卫生机构实施有效的管理,对提高哮喘的控制水平及改善患者生活质量具有重要作用。中华医学会呼吸病学分会哮喘学组和中华医学会全科医学分会曾于2013年和2018年两次修订我国基层版哮喘诊治指南,对推动我国基层哮喘防治工作起到了积极作用[1‑2]。
经过20余年的哮喘规范化管理临床推广和实践,我国的哮喘防治水平得到了很大提高,主要表现在一、二线城市或三级医院的哮喘急性发作率、就诊率和住院率较以往明显下降,患者的临床控制率也得到了提高[3]。但是,广大基层医疗卫生机构哮喘的防治能力还有待进一步提高,很多基层医疗卫生机构至今尚缺乏开展哮喘规范化诊断、评估和治疗的客观条件,如缺乏肺功能检查设备、缺乏或忽视哮喘的评估和治疗药物等,同时许多基层医生对不断更新的哮喘循证证据与规范化诊疗策略仍缺乏充分了解,导致管理的患者仍存在频繁的急性发作,严重影响患者日常生活、学习和工作。
《中国支气管哮喘基层诊疗与管理指南(2026年)》已在国际实践指南注册与透明化平台(Practice guideline REgistration for transPAREnCy, PREPARE)注册(PREPARE‑2023CN515),由中华医学会全科医学分会与中华医学会呼吸病学分会哮喘学组发起,在我国既往基层版哮喘诊治指南的基础上,结合《支气管哮喘防治指南(2024年版)》[4]、全球哮喘防治创议(GINA2025版)内容以及近年来国内外循证医学研究结果,由我国哮喘学组专家以及全科医学专家集体讨论和修订,旨在为提高我国基层医务人员对哮喘规范化诊治的认识和水平提供指导性文件。指南使用者主要是基层医疗卫生机构的全科医生、内科医生、呼吸专科医生及其他相关科室人员。
本指南修订初期,指南工作组围绕基层哮喘临床实践中的关键问题,对281名基层医务人员开展问卷调查,共收集临床问题843条,经合并后遴选出50条迫切需要解决的问题,汇总专家意见后进一步凝练为36个临床问题,编写组专家最终审议并确定为24个临床问题,用于形成推荐意见。推荐意见的制订过程如下:针对每个具体临床问题,由呼吸病学专业的医生在PubMed、Cochrane Library、Embase、Web of Science、中国知网及万方数据知识服务平台进行文献检索,检索日期从建库至2025年5月31日,根据预先制订的纳入和排除标准进行文献筛选,再根据统一的文献评价表格进行初评,最后由指南工作组集中逐篇复评。本指南主要采用的证据质量分级标准是GRADE(grading of recommendations assessment,development and evaluation)方法(表1)。证据质量分为“高、中、低、极低”4个等级,分别用A、B、C、D表示;推荐意见分为“强推荐、弱推荐”两个级别,分别用1和2表示。见表1。
第一部分 概述
核心要点
·哮喘是可以预防和治疗的疾病,我国哮喘患病率高且呈现逐年上升趋势、疾病控制率低、急性发作率高且疾病负担重。
·哮喘是一种异质性疾病,临床表现为反复发作的喘息、气短、胸闷或咳嗽等症状,不典型者可仅以咳嗽或胸闷为主要临床表现。
·哮喘分为急性发作期、慢性持续期和临床控制期。
一、定义和分期
(一)定义
哮喘是一种由多种细胞包括嗜酸性粒细胞、肥大细胞、T淋巴细胞、固有淋巴样细胞、中性粒细胞、平滑肌细胞、气道上皮细胞以及细胞组分参与的慢性气道炎症性疾病。临床表现为反复发作的喘息、气短、胸闷或咳嗽等症状,不典型者可仅以咳嗽或胸闷为主要临床表现。上述症状常在夜间或凌晨发作或加重,多数患者可自行缓解或经治疗后缓解。哮喘同时具有气道高反应性和可变的呼气气流,随着病程延长,可导致气道结构改变,即气道重塑。哮喘是一种高度异质性疾病,具有不同的临床表型和内型[4]。
(二)分期
哮喘在疾病过程中会出现不同的临床阶段:
1. 急性发作期:指喘息、气促、胸闷、咳嗽等症状新发或突然加重,超过日常哮喘控制不佳的范围,并伴有呼气流量下降。常因接触过敏原、刺激物或呼吸道感染等因素诱发。
2. 慢性持续期:指每周均出现不同频度和/或不同程度但未达到急性发作期程度的喘息、气促、胸闷、咳嗽等症状。
3. 临床控制期:指患者无喘息、气促、胸闷、咳嗽等症状并保持4周及以上,且1年内无急性发作,肺功能正常或达到稳定。
二、流行病学
全球哮喘疾病负担形势仍然十分严峻,2021年哮喘患者人数约2.6亿,与哮喘相关的死亡病例估计为43.6万例[5‑6]。在我国,哮喘患病率亦呈持续上升趋势。基于GBD 2021数据的长期分析显示,近几十年来我国哮喘患病率及整体疾病负担总体呈上升态势,且在不同年龄人群和不同时期之间存在差异,提示我国哮喘防控仍面临长期挑战[7]。2018年发表的中国肺健康(China Pulmonary Health,CPH)研究显示,20岁及以上人群中哮喘患病率为4.2%,推算全国患者总数约达4 570万例[8]。
我国哮喘总体控制率仍偏低。CPH研究显示,15.5%的哮喘患者中在过去1年内因症状加重而急诊就诊,7.2%需住院治疗[8]。2017年对我国30个省市城区门诊哮喘患者控制水平的调查提示,城区总体疾病控制率为28.5%,26.4%患者在过去1年内因哮喘急性发作住院,22.4%患者因哮喘发作急诊就诊[3]。对其中10个城市的再调查结果显示,2017年哮喘控制率为39.2%,较2008年调查结果提升10%以上[3, 9]。然而,针对基层医疗卫生机构及边远地区的哮喘控制率研究仍存在空白,推测实际防控水平可能低于现有报道。
第二部分 病因、危险因素与发病机制
核心问题及推荐意见
问题1:鉴于哮喘的异质性,如何进行分型?
推荐意见1:基于哮喘的异质性和临床实践,中重度哮喘的管理和评估建议分型为2型高表达(T2‑high)和2型低表达(T2‑low)(2,C)。
一、病因和危险因素
哮喘是由遗传易感性与环境暴露共同驱动的慢性气道炎症性疾病。病因学上,遗传易感性与环境因素(如过敏原、空气污染物、病原微生物)交互作用,共同促使疾病发生和发展。哮喘发生的危险因素主要包括特应质、哮喘家族史、肥胖、烟草烟雾暴露(包括产前或儿童期被动吸烟)和职业危害(如化学刺激物)等。此外,多种变应原等诱发因素会加重气道炎症,导致哮喘控制不佳,甚至可能导致哮喘急性发作。常见诱因见表2[2,10]。
二、发病机制
哮喘的发病机制涉及适应性(也称获得性)免疫和固有免疫应答。驱动哮喘的炎症通路可分为2型炎症和非2型炎症[11‑12]。
2型炎症涉及相关的结构和免疫细胞,包括支气管上皮细胞、2型辅助T淋巴细胞(T helper 2 cell,Th2)、2型固有淋巴样细胞(type 2 innate lymphoid cells,ILC2)、嗜酸性粒细胞和肥大细胞。上述细胞通过分泌“警报素”[如胸腺基质淋巴细胞生成素(thymic stromal lymphopoietin,TSLP)、白细胞介素(interleukin, IL)‑25 和IL‑33]、细胞因子(如IL‑4、IL‑5、IL‑13)、呼出气一氧化氮(fractional exhaled nitric oxide,FeNO)、免疫球蛋白E(immunoglobulin E, IgE)等,介导嗜酸性粒细胞相关毒性颗粒蛋白[如主要碱性蛋白(major basic protein,MBP)、嗜酸性粒细胞阳离子蛋白(eosinophil cationic protein,ECP)]及肥大细胞脱颗粒释放的炎症介质(如组胺、白三烯等),共同导致支气管收缩、黏液栓形成及气道重塑[11‑12]。
非2型炎症涉及支气管上皮细胞、经典活化的巨噬细胞、1型辅助T淋巴细胞(T helper 1 cell,Th1)、辅助性T细胞17、3型固有淋巴样细胞(type 3 Innate lymphoid cells,ILC3)、中性粒细胞等。上述细胞及其活化所释放的促炎细胞因子(如IL‑1β、IL‑6、IL‑8、IL‑17)以及激活的中性粒细胞释放的中性粒细胞弹性蛋白酶、髓过氧化物酶或活性氧等,导致上皮损伤、黏液分泌增加和气道重塑[13]。
2型炎症可合并非2型炎症,也可从2型高表达(T2‑high,主要依据2型炎症相关指标外周血/痰的嗜酸性粒细胞计数,FeNO以及过敏原驱动任一值升高,具体界值的详见2型炎症评估章节)随治疗和时间转变为2型低表达(T2‑low,上述任一2型炎症指标均低于界值),导致哮喘发病机制更复杂[14‑15]。
第三部分 哮喘的临床表现、诊断、分期与评估
核心问题及推荐意见
问题 2:基层医生识别哮喘的方式有哪些?
推荐意见 2:重点识别哮喘样症状(反复发作性喘息、咳嗽、胸闷,夜间及晨间多发,随时间变化,强度不一)或哮喘高危人群(包括既往疑似哮喘症状发作者、外周血嗜酸性粒细胞或呼出气一氧化氮(fractional exhaled nitricoxide,FeNO)升高者、鼻部或皮肤等过敏性疾病史及哮喘家族史者)(1,C)。
问题 3:基层医生如何诊断哮喘?
推荐意见 3:当患者存在哮喘样症状时,优选支气管舒张试验或呼气流量峰值(peak expiratory flow,PEF)日变异率作为可变呼气气流确诊的依据。如上述结果阴性,第1 秒用 力 呼 气 容 积(forced expiratory volume in onesecond,FEV₁)≥70% 预计值,既往 4周无呼吸道感染且无急性发作时,建议转诊至上级医院行支气管激发试验;亦可启动含吸入糖皮质激素(inhaled corticosteroids,ICS)的抗哮喘诊断性治疗至少 4 周后,复查肺功能,如达到舒张试验阳性标准,则确诊。当存在以下特征,往往提示诊断性治疗确诊率较高:(1)呼气峰流速仪 PEF 舒张试验较基线增加≥20%;(2)两次访视之间FEV₁变化≥12% 且绝对值≥200 ml;(3)对于 FEV₁≥80% 预计值的患者,肺通气功能存在小气道功能障碍或支气管舒张试验FEV₁ 改善≥10%,且 FeNO≥35 ppb(1,C)。
问题 4:基层医生如何对哮喘进行鉴别诊断?
推荐意见 4:典型哮喘应注意与左心功能不全、慢性阻塞性肺疾病(慢阻肺病)、上气道阻塞性病变、支气管扩张症、嗜酸细胞肉芽肿性多血管炎、变应性支气管肺曲霉病等疾病相鉴别。咳嗽变异性哮喘需与嗜酸性粒细胞性支气管炎、上气道咳嗽综合征、变应性咳嗽和胃食管反流性咳嗽等鉴别。胸闷变异性哮喘需与心脏疾病、焦虑症、胃食管反流病、肺栓塞等鉴别(1,D)。
问题 5:基层医疗卫生机构开展 PEF 和 FeNO 检查有何意义?
推荐意见:5:PEF 可反映气道阻塞的严重程度,FeNO 可评估气道 2 型炎症水平,两者均为简单、无创检测方法,可在基层医疗卫生机构和居家场景辅助哮喘诊断和分型,反映疾病控制水平,预测和评估药物治疗反应(1,A)。
问题 6:基层如何对哮喘患者进行综合评估?
推荐意见 6:基层医疗机构应建立并使用的哮喘评估方法包括症状控制问卷、峰流速仪、简易肺功能、外周血嗜酸性粒细胞及 FeNO 测定等,在患者初诊和每次随访时,全面动态评估其哮喘控制分级、急性发作危险因素、2 型炎症、药物使用情况、共患疾病等。对于控制不佳的患者可进一步转诊上级医院进行诱导痰、过敏原及共病评估;对肺功能和炎症指标基本正常但仍然有症状的患者,建议使用简化心理筛查工具对患者进行抑郁和焦虑的初步筛查(1,D)。
一、哮喘的临床表现及辅助检查
(一)临床表现
1. 症状:典型哮喘表现为反复发作性喘息、气促,夜间及晨间多发,随时间变化,强度不一,并常与上述哮喘诱因相关。哮喘症状可在数分钟内发作,持续数小时至数天,可经支气管舒张剂等平喘药物治疗后缓解或自行缓解,部分患者在缓解数小时后可再次发作。夜间及晨间发作或加重是哮喘的重要临床特征。部分患者(尤其是青少年)的哮喘症状在运动时出现,称为运动性哮喘。此外,临床上还存在无喘息、气促等典型临床症状的不典型哮喘,包括以咳嗽为唯一或主要临床表现的咳嗽变异性哮喘(cough variant asthma,CVA),或以胸闷为唯一或主要临床表现的胸闷变异性哮喘(chest tightness variant asthma,CTVA)。
2. 体征:哮喘发作时,双肺可闻及散在或弥漫性哮鸣音,呼气相延长。严重发作时,哮鸣音反而减弱,甚至完全消失,形成所谓“沉默肺”,提示病情危重。重度急性发作患者还可能出现心率增快、奇脉、胸腹反常运动和发绀。非发作期可无明显异常体征,因此未闻及哮鸣音及无体征并不能排除哮喘诊断。
(二)辅助检查
1. 肺功能检查:肺通气功能检测是诊断和评估哮喘的重要方法,哮喘的肺功能特征为可变的呼气气流,在哮喘发作时用力肺活量(forced vital capacity, FVC)正常或下降,第1秒用力呼气容积(forced expiratory volume in one second, FEV₁)、1秒率(FEV₁/FVC)以及呼气流量峰值(peak expiratory flow, PEF)均下降,呈阻塞性通气功能障碍表现。轻度哮喘患者、不典型哮喘患者以及缓解期哮喘患者可能仅小气道存在功能障碍,例如,最大呼气流量(maximal expiratory flow,MEF)25、MEF50、用力呼气中期流量(maximal mid‑expiratory flow,MMEF)下降。如未及时诊断和治疗,患者肺功能会进一步下降,可进展为持续气流受限,即支气管舒张试验后FEV₁/FVC<70%。
常用的确定可变的呼气气流的方法包括:
(1)支气管舒张试验[4]:阳性判断标准:①吸入支气管舒张剂沙丁胺醇15~30 min后重复测定肺功能,FEV₁较用药前增加≥12%,且其绝对值增加≥200 ml;或②含吸入糖皮质激素(inhaled corticosteroids,ICS)抗炎治疗至少4周后,与基线值比较,FEV₁增加≥12%和绝对值增加≥200 ml(除外呼吸道感染)。
(2)支气管激发试验[16]:是目前在FEV₁≥70%预计值的非急性发作期患者中准确性最高的诊断方法,常用吸入激发剂为乙酰甲胆碱和组胺。但基层开展相对困难。
2. PEF变异率及舒张试验测定:使用呼气峰流速仪测定。
(1)PEF日变异率测定:每天至少早晚监测PEF 2次,连续7 d,计算平均每日昼夜PEF变异率。计算公式为(每日最高PEF值‑最低PEF值)/[(每日最高PEF值+最低PEF值)/2]×100%,计算连续7 d昼夜PEF变异率的均值,如>10%,提示存在可变气流[17‑18]。PEF简单实用,平均日变异率为确诊指标,但确诊率不如支气管舒张试验和支气管激发试验。
(2)PEF舒张试验:吸入支气管舒张剂15~30 min后重复测定PEF,较用药前增加≥20%(肺功能检查中也有PEF参数,也可在肺功能舒张试验中进行观察)。PEF舒张试验可提升诊断准确率。
3. 外周血嗜酸性粒细胞计数:为2型炎症判定的重要生物标志物,同时对于诊断及评估急性发作风险具有辅助作用,且简单易行。与诱导痰嗜酸性粒细胞计数具有中等相关性,在无条件开展诱导痰检查的单位可作为替代指标。目前诱导痰嗜酸性粒细胞计数仍是判定气道炎症最准确的方法,但操作复杂,如确需进行,可转诊至上级医院。外周血嗜酸性粒细胞计数辅助哮喘诊断的具体界值目前尚不统一,通常将外周血嗜酸性粒细胞绝对值计数≥150个/μl (0.15×109/L)作为判定2型炎症内型或嗜酸性粒细胞表型的依据[19‑20]。需注意,计数易受到吸入或全身使用糖皮质激素、病情变化、感染等影响,同时也具有一定的昼夜变化规律。
4. FeNO检测:FeNO测定可辅助哮喘诊断和分型,与诱导痰嗜酸性粒细胞炎症呈中等相关,可反映控制水平及评估ICS治疗反应[21]。我国多中心研究中,健康成人FeNO的参考值范围为5~30 ppb[22]。FeNO≥50 ppb提示哮喘可能,FeNO≥20 ppb提示哮喘患者存在2型炎症,但低FeNO水平不能排除哮喘[23]。FeNO增高提示给予糖皮质激素疗效良好[22, 24‑25]。FeNO测定受多种因素影响,若与肺功能同时检测,应先测定FeNO[26‑30]。
5. 血清总IgE以及特异性变应原检测:血清总IgE、过敏原特异性IgE和/或皮肤过敏原点刺试验可明确患者的过敏状态,有助于指导其避免过敏原接触及相关治疗[31]。检测结果需结合临床,排除寄生虫、真菌、病毒感染、肿瘤及其他免疫疾病和方法学干扰。
6. 胸部X线/CT检查:哮喘发作早期胸部X线可见两肺透亮度增加,呈过度通气状态;缓解期多无明显异常。影像学检查可辅助与其他哮喘样症状疾病鉴别,也可用于气体潴留、气道重塑以及气道黏液高分泌评估。
二、哮喘的识别和诊断
对于有哮喘样症状(包括反复发作性喘息、咳嗽、胸闷;夜间及晨间多发,随时间变化,强度不一)的患者,或既往存在疑似哮喘症状发作、外周血嗜酸性粒细胞或FeNO水平升高、鼻部或皮肤等过敏性疾病史及哮喘的家族史者,需加强识别,及时诊断。
哮喘的诊断依据需结合可变的症状和可变的呼气气流。
(一)可变的症状包括存在提示哮喘的临床症状和体征[4]:
1. 反复发作的喘息、气促、胸闷和咳嗽,常在夜间或清晨加重,呈时间性变化和强度差异,常有诱发因素。
2. 发作期或慢性持续期控制不佳时,可闻及双肺散在或弥漫性哮鸣音,呼气相延长。
3. 上述症状和体征可经规范治疗后缓解或自行缓解。
(二)可变呼气气流客观检查包括:
1. 支气管舒张试验阳性(SABA舒张试验阳性或含ICS治疗至少4周后阳性)。
2. PEF日变异率阳性[32]。
3. 支气管激发试验阳性。
支气管激发试验技术要求较高,如基层医疗卫生机构无法开展,建议转诊至具备条件的上级医院。上述检查均应排除近期呼吸道感染,FEV₁≥70%预计值,如支气管舒张试验阴性,可进行支气管激发试验[33‑34],FEV₁<70%预计值时优先考虑支气管舒张试验。
若患者符合上述典型症状和体征,且具备可变呼气气流客观证据中的任意1项,同时排除其他可导致喘息、气促、胸闷、咳嗽的疾病,即可诊断为哮喘[4]。建议尽可能在开始抗哮喘治疗(特别是含ICS治疗)前完成可变气流的客观评估,因为治疗可能会降低肺功能参数的可变性,影响诊断判断。基层医疗卫生机构还可采用脉冲振荡检查技术(impulse oscillometry, IOS)作为肺功能检查的补充,适用于无法配合肺通气功能检查患者的补充评估。
受限于基层医疗卫生机构的检测条件,当患者存在上述哮喘样症状但无法通过可变呼气气流检测确诊时,建议启动临床“拟诊路径”提高诊断率。根据《支气管哮喘防治指南(2024年版)》,符合以下任一条目者,可启动诊断性抗哮喘治疗并在后续评估中明确诊断:①PEF舒张试验:通过呼气峰流速仪或者肺功能测得支气管舒张试验阳性(PEF改善率≥20%);②动态肺功能波动:两次门诊评估期间FEV₁变化幅度≥12%且绝对值差值≥200 ml;③小气道功能及炎症指标:针对FEV₁≥80%预计值的患者,若存在以下联合指标:肺功能基线显示小气道功能障碍[MEF25、MEF50、MMEF三者中任意两者≤65%预计值],或支气管舒张试验FEV₁增加≥10%,同时伴FeNO≥35 ppb[4]。上述方法均需排除检查前4周内的呼吸道感染。
基层医疗卫生机构支气管哮喘诊断流程见图1。
三、鉴别诊断
典型哮喘应注意与左心功能不全、慢阻肺病、上气道阻塞性病变、支气管扩张症、嗜酸细胞肉芽肿性多血管炎以及变应性支气管肺曲霉病等相鉴别,鉴别要点见表3。
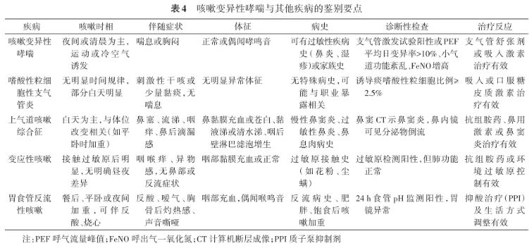
CVA需与嗜酸性粒细胞性支气管炎、上气道咳嗽综合征、变应性咳嗽和胃食管反流性咳嗽等鉴别,鉴别要点见表4。CTVA需与心脏疾病、焦虑症、胃食管反流病、肺栓塞等鉴别[4]。
四、病情评估
(一)评估的内容包括临床控制水平、未来急性发作危险因素、2型炎症状态、药物使用情况以及共患疾病和合并症等。
1. 哮喘临床控制水平评估[23]:哮喘控制分级可分为良好控制、部分控制和未控制3个等级(表5),据此来确定治疗方案和调整用药。同时也应注意如咳嗽、胸闷等不典型症状,以及症状的持续时间、诱发加重或缓解的因素等。
2. 未来急性发作危险因素评估:哮喘未控制,持续接触过敏原[35‑37],合并共患疾病,用药不规范、吸入技术错误或依从性差[38],社会经济问题,FEV₁<60%预计值,支气管舒张试验阳性[39‑40],PEF变异率增高,吸烟[38],血嗜酸性粒细胞增多,FeNO水平增高,在过去1年中曾有过因哮喘急性发作而急诊就诊或住院史[38],上述因素都是未来急性发作的危险因素[23],可在基层医疗卫生机构中进行评估。
3. 2型炎症(T2)评估:多数重度哮喘患者存在2型炎症特征,满足下列任一指标可作为T2高表达的判断依据,如不满足以下任一要求则提示T2低表达,目前非2型炎症尚无可靠的生物标志物。
(1)外周血嗜酸性粒细胞计数≥150个/μl。
(2)诱导痰嗜酸性粒细胞比例≥2.5%。
(3)FeNO≥20 ppb。
(4)存在过敏原驱动。
2型炎症对预测急性发作风险及制订个体化治疗方案(尤其是生物靶向药物选择)具有重要指导价值[4]。在基层医疗卫生机构中,外周血嗜酸性粒细胞计数和FeNO检测具有可操作性,可作为2型炎症评估的主要手段。
4. 药物使用情况评估:需评估患者是按需使用还是维持治疗,具体控制和缓解药物的使用频率及剂量,以及药物吸入剂型、种类及给药技术掌握程度,同时还需评估长期治疗的依从性以及药物相关不良反应等。吸入技术错误和依从性差是导致哮喘未控制的常见原因,应在每次随访中反复评估和纠正。
5. 共患疾病及合并症评估:哮喘常见共患疾病很多,应仔细询问病史,必要的辅助检查或及时转诊上级医院进行评估。常见共患疾病包括变应性鼻炎、鼻窦炎[39],胃食管反流病[39],肥胖[39, 41],慢阻肺病[42‑43],支气管扩张症[44‑45],阻塞性睡眠呼吸暂停[46],抑郁和焦虑等精神心理问题[47‑48]。部分慢性中重度持续性哮喘患者,即使吸入支气管舒张剂或予以足够强度的干预,其FEV₁/FVC仍<0.7,可能是哮喘未控制或合并慢阻肺病。哮喘重度及危重度发作时可出现严重呼吸困难、呼吸衰竭甚至意识障碍,危及生命;也可并发气胸、纵隔气肿、黏液栓塞致肺不张等。长期反复发作或合并感染还可能导致慢性合并症,如肺源性心脏病等。
(二)评估的方法
建议全面、精准、动态地采用下述方法进行评估。
1. 症状评估:症状评估可通过哮喘控制测试(asthma control test,ACT)问卷完成。ACT是评估既往1个月哮喘患者控制水平的问卷,ACT得分与专家评估的患者哮喘控制水平具有良好的相关性。具体评分标准及方法见表6。ACT简便、易操作,适合在基层医疗卫生机构使用[49]。
2. 客观指标评估:肺功能、PEF、血嗜酸性粒细胞计数、FeNO、血清总IgE和过敏原特异性IgE的评估方法详见本章节“辅助检查”部分。建议动态监测,一般每3~6个月复查。FEV₁和PEF作为客观判断哮喘病情最常用的肺功能指标,可反映气道阻塞的严重程度,峰流速仪便于居家监测PEF并指导用药调整。外周血嗜酸性粒细胞和FeNO反映患者2型炎症情况。建议在诊断时、初始治疗3~6个月及稳定后,动态监测肺功能(大小气道功能)或PEF变化,以及外周血嗜酸性粒细胞和/或FeNO变化,有助于诊断与疾病控制评估[17‑18]。
五、严重程度分级
(一)非急性发作期的严重程度分级[4]
对于处于非急性发作期的初诊及复诊患者,需结合症状和/或肺功能检查结果进行回顾性评估,以确定疾病严重程度分级。
1. 基于初始评估的严重程度分级:制订初始治疗方案时,准确评估哮喘严重程度是实现精准治疗的关键依据,需综合日间及夜间症状发作频率、哮喘对日常活动和睡眠的影响、肺功能检测指标等参数,将慢性持续期哮喘的病情严重程度划分为轻度、中度和重度3个等级,并据此进行分级诊疗决策。详见“第五部分哮喘慢性持续期的管理”。
2. 基于治疗反应的回顾性严重程度分级:随访过程中,根据患者达到良好控制所采用的最低治疗级别来进行回顾性分级。轻度哮喘:经过第1级、第2级治疗能达到良好控制者;中度哮喘:经过第3级治疗能达到良好控制者;重度哮喘:需要第4级或第5级治疗才能达到良好控制,或者即使经过第4级或第5级治疗3个月仍无法达到控制者。
如初始判定的严重度分级所对应的治疗药物无法达到良好控制,则应依据达到良好控制的治疗阶梯最终回顾性确定分级。
(二)急性发作期的病情严重度分级
哮喘急性发作程度轻重差异较大,可在数小时或数天内逐渐加重,少数情况下可在数分钟内危及生命,因此应对病情作出正确评估,给予及时有效的紧急治疗。详见“第六部分哮喘急性发作期的处理”。
第四部分 哮喘的治疗目标与治疗药物
核心问题及推荐意见
问题7:如何实现哮喘的长期管理目标?长期管理目标即达到良好控制,指经规范化治疗后,患者近4周内日间症状≤2次/周、无夜间憋醒、无活动受限、缓解药物使用≤2次/周,且肺功能(PEF或FEV₁)≥正常预计值或个人最佳值的80%;同时未来急性发作风险低,无药物相关不良反应,生活质量不受限。基层医疗机构可通过哮喘控制测试(ACT)进行评估,得分20~25分可判定为良好控制。
推荐意见7:在哮喘的治疗过程中,应该对患者进行周期性评估,并根据这些评估结果及时调整治疗方案以达到并维持哮喘控制,同时最小化未来风险,其间还应该考虑患者个体用药的偏好(1,D)。
问题8:治疗哮喘的核心的药物是什么?长期使用是否存在不良反应?
推荐意见8:治疗哮喘的核心药物是ICS。哮喘患者长期吸入临床推荐剂量范围内的ICS是安全的,但长期使用高剂量ICS也可出现全身不良反应,如骨质疏松、肾上腺皮质轴抑制及增加肺炎发生的风险等(1,D)。
问题9:临床上常用的哮喘治疗复合制剂有哪些?
推荐意见9:ICS‑长效β2受体激动剂(long‑acting β2 agonist,LABA)是临床上常用于哮喘治疗的复合制剂,包括有不同规格的布地奈德-福莫特罗干粉剂、丙酸氟替卡松-沙美特罗干粉剂、丙酸倍氯米松‑福莫特罗气雾剂、莫米松-茚达特罗干粉剂等;ICS‑LABA具有协同的抗炎和平喘作用,可获得相当于或优于单用加倍剂量ICS的疗效,并可增加患者的依从性、减少大剂量ICS的不良反应,低剂量ICS‑福莫特罗复合制剂可作为按需使用药物,适合用于哮喘患者的全程长期治疗(1,A)。
一、治疗目标
哮喘治疗目标在于达到哮喘症状的良好控制,维持正常的活动水平,尽可能减少急性发作、哮喘相关死亡、肺功能不可逆损害和药物相关不良反应的风险。同时也应关注患者对哮喘治疗的个体化目标需求[4]。
由于哮喘治疗药物的突破以及管理能力的提升,部分患者可达到比临床控制更高的治疗目标,即≥1年无症状、无急性发作,肺功能检测结果正常或基本正常,且无需口服糖皮质激素(oral corticosteroid,OCS)治疗。然而,上述患者仍需要在医生指导下进行哮喘治疗和管理。
哮喘的治疗原则是以患者病情严重程度和控制水平为基础,制订个体化的治疗方案。基于哮喘控制水平的治疗策略已经得到大量循证医学证据的支持[4, 23]。临床实践中,应当对每例患者进行定期、动态评估,并根据患者评估结果及时调整治疗方案,以达到并维持哮喘控制(图2)。
哮喘治疗方案的选择既有基于群体层面的循证证据,也要兼顾患者的个体差异。在群体层面上,需要关注治疗的有效性、安全性、可获得性和成本效益;而在个体层面上,需要考虑以下因素:患者哮喘的特征、内型及表型,用药偏好,吸入装置的使用技术,治疗依从性,经济能力和医疗资源等实际状况,医患双方共同决策治疗方案。
二、治疗药物[4]
控制药物:控制药物需每日规律使用或长期维持使用,主要通过抗炎作用使哮喘达到并维持临床控制。包括ICS、全身性糖皮质激素、白三烯调节剂、LABA、缓释茶碱、甲磺司特、色甘酸钠等。
缓解药物:又称急救药物,这些药物在有症状时按需使用,通过迅速解除支气管痉挛从而缓解哮喘症状,包括速效吸入和短效口服β2受体激动剂、吸入性抗胆碱能药物、短效茶碱和全身性糖皮质激素等。低剂量ICS可与某些快速起效的缓解药物组成复合制剂,称为抗炎缓解药物,如低剂量ICS‑福莫特罗和ICS‑沙丁胺醇复合制剂。可在患者出现症状、运动或暴露于过敏原前可以按需吸入抗炎缓解药物,既能迅速缓解当前症状,又可同时发挥抗炎作用,从而降低未来的急性发作风险。
目前哮喘的主要治疗药物如下:
(一)糖皮质激素
糖皮质激素是目前最有效的控制哮喘气道炎症的药物。慢性持续期哮喘主要通过吸入和口服途径给药,吸入为首选方式。
1. 吸入给药:ICS局部抗炎作用强,药物直接作用于呼吸道,所需剂量较小,全身性不良反应较少。ICS可有效控制气道炎症、降低气道高反应性、减轻哮喘症状、改善肺功能、提高生活质量、减少哮喘发作的频率和减轻发作时的严重程度,降低病死率。在临床推荐剂量范围内,哮喘患者长期规律吸入ICS是安全的。但需注意,持续高剂量ICS 3~6个月以上,可能出现一定的全身不良反应,如骨质疏松、肾上腺皮质轴抑制及肺炎发生的危险等;局部不良反应包括声音嘶哑、咽部不适和口咽部念珠菌感染,吸药后应及时用清水含漱口咽部。ICS全身不良反应的大小与药物剂量、吸入技术、药物的生物利用度、胃肠道的吸收情况、肝脏首过代谢率及全身吸收药物的半衰期等因素有关。临床上常用的ICS每日低、中、高剂量见表7。吸入药物的疗效取决于肺内沉积率,而肺内沉积率受药物剂型、给药装置类型及吸入技术等多种因素影响。一般干粉吸入装置肺内沉积率高于标准颗粒定量气雾剂,超细颗粒可能较普通颗粒的外周气道沉积率更高。雾化吸入给药途径可作为急性发作时的治疗方式。
2. 口服给药:对于部分重度哮喘成人患者,可考虑附加低剂量口服糖皮质激素(维持剂量建议≤7.5 mg/d泼尼松当量)作为排序最后的治疗手段[50]。口服激素的不良反应较大,长期使用可以引起骨质疏松症、高血压、糖尿病、下丘脑‑垂体‑肾上腺轴抑制、肥胖症、白内障、青光眼、皮肤变薄、肌无力等,对于伴有结核病、糖尿病、真菌感染、骨质疏松、青光眼、严重抑郁或消化性溃疡的哮喘患者,更应慎重给予全身激素[51]。因此,在考虑启用口服糖皮质激素维持治疗前,建议转诊至上级医院的哮喘专病门诊进一步诊断评估。
(二)β2受体激动剂
β₂受体激动剂是一类重要的支气管舒张药物,根据作用持续时间可分为短效(4~6 h)、长效(10~12 h)以及超长效(约24 h)制剂。长效制剂又可分为快速起效的长效β2受体激动剂(long‑acting β2 agonist,LABA)(如福莫特罗、茚达特罗、维兰特罗及奥达特罗等)和缓慢起效的LABA(如沙美特罗)。
1. 短效β2受体激动剂(short‑acting β2‑agonist,SABA):常用药物如沙丁胺醇和特布他林等。
(1)吸入给药:可供吸入的SABA包括气雾剂、干粉剂和雾化溶液等。这类药物能够迅速缓解支气管痉挛,通常在数分钟内起效,疗效可维持数小时,是缓解轻至中度哮喘急性发作症状的首选药物之一,也可用于预防运动性哮喘。这类药物应按需使用,不宜长期、单一或过量应用。常见不良反应包括骨骼肌震颤、低血钾及心律失常等。目前认为按需使用SABA时应同时联合低剂量的ICS。
(2)口服给药:如沙丁胺醇、特布他林、丙卡特罗等,通常在服药后15~30 min起效,疗效维持4~8 h不等。使用虽较方便,但心悸、骨骼肌震颤等不良反应比吸入给药更明显。
(3)注射给药:尽管起效较快,但因全身不良反应的发生率较高,不推荐使用。
过度使用SABA与哮喘急性发作增加及死亡风险升高相关[52]。
2. LABA:LABA舒张支气管平滑肌的作用可维持12 h以上。目前我国临床使用的吸入型LABA主要包括沙美特罗、福莫特罗,以及超长效的茚达特罗、维兰特罗及奥达特罗等,可通过定量气雾剂或干粉吸入装置给药。福莫特罗起效最快,也可作为缓解药物按需使用。长期单独使用LABA有增加哮喘死亡的风险,不推荐长期单独使用LABA治疗[53]。
(三)抗胆碱药物
吸入性抗胆碱药物包括短效抗胆碱药物(short‑acting muscarinic antagonist,SAMA,如异丙托溴铵)和长效抗胆碱药物(long‑acting muscarinic antagonist,LAMA,如噻托溴铵),具有一定的支气管舒张作用,但较β2受体激动剂弱,起效也较慢。抗胆碱药物可通过气雾剂、干粉剂和雾化溶液给药,与β2受体激动剂联合应用具有协同作用。雾化吸入异丙托溴铵与沙丁胺醇复合制剂,是治疗哮喘急性发作的常用方案之一。妊娠早期、青光眼及前列腺肥大的患者应慎用此类药物。在中高剂量ICS‑LABA基础上加用LAMA单药吸入装置,可进一步改善肺功能并减少急性发作[54]。
(四)复合制剂
1. ICS‑SABA复合制剂:在哮喘治疗路径2中,可以按需使用ICS‑SABA联合制剂(一种抗炎缓解剂)[55],如布地奈德‑沙丁胺醇。
2. ICS‑LABA复合制剂:ICS‑LABA具有协同的抗炎和平喘作用,可获得相当于或优于加倍剂量ICS的疗效,并可增加患者的依从性、减少大剂量ICS的不良反应,尤其适合于中至重度慢性持续哮喘患者的长期治疗(1,A)[56]。低剂量ICS‑福莫特罗复合制剂可同时作为按需和维持使用药物,包括用于轻度哮喘的按需治疗以及中重度哮喘的维持缓解治疗,亦可预防运动性哮喘[57]。目前我国临床上应用的ICS‑LABA复合制剂包括不同规格的丙酸氟替卡松‑沙美特罗干粉剂、布地奈德‑福莫特罗干粉剂、丙酸倍氯米松‑福莫特罗气雾剂和莫米松‑茚达特罗干粉剂等。
3. ICS‑LABA‑LAMA三联复合制剂:如果使用中等剂量或高剂量 ICS‑LABA治疗仍不能良好控制哮喘,可处方单一吸入装置的三联复合制剂(莫米松‑茚达特罗‑格隆溴铵[58‑60]、布地奈德‑福莫特罗‑格隆溴铵、倍氯米松‑福莫特罗‑格隆溴铵[54]、糠酸氟替卡松‑维兰特罗‑乌美溴铵[61]),进一步改善症状、肺功能以及减少急性发作。
(五)白三烯调节剂
白三烯调节剂包括白三烯受体拮抗剂(leukotriene receptor antagonist, LTRA)和5‑脂氧合酶抑制剂,是ICS之外可单独应用的长期控制性药物之一,可作为轻度哮喘的替代治疗药物和中重度哮喘的联合用药,在我国主要使用LTRA。LTRA可减轻哮喘症状、改善肺功能并减少哮喘的恶化,但其抗炎作用不如ICS。LTRA有片剂、颗粒剂及口溶膜剂型,使用方便,尤其适用于伴有变应性鼻炎、阿司匹林哮喘或运动性哮喘患者[62‑63]。该药物总体安全有效,但要注意可能出现精神症状等不良反应。
(六)茶碱
茶碱具有舒张支气管平滑肌、强心、利尿、兴奋呼吸中枢和呼吸肌等作用,低浓度茶碱、具有一定的抗炎作用[64]。对规律吸入ICS或ICS‑LABA仍未控制的患者,可酌情加用缓释茶碱作为维持治疗[65]。茶碱的不良反应包括恶心、呕吐、心律失常、血压下降及多尿等,茶碱使用后血药浓度的个体差异大。多索茶碱的作用与氨茶碱相同,不良反应较轻。双羟丙茶碱的作用较弱,不良反应较少。
(七)生物靶向药物治疗
对于经规范吸入治疗后仍控制不佳的重度哮喘患者,应根据哮喘的炎症内型和生物标志物,考虑生物靶向治疗。可选择的药物包括抗IgE单克隆抗体、抗IL‑5单克隆抗体、抗IL‑5受体单克隆抗体、抗IL‑4受体单克隆抗体和抗胸腺基质淋巴细胞生成素(thymic stromal lymphopoietin,TSLP)单克隆抗体等。
(八)过敏原特异性免疫治疗(allergen specific immune therapy,AIT)[66‑67]
常用方法包括皮下免疫治疗(subcutaneous immunotherapy, SCIT)和舌下免疫治疗(sublingual immunotherapy, SLIT)。
(九)其他治疗哮喘的药物
其他可用于哮喘治疗或辅助治疗的药物包括阿奇霉素,第二代抗组胺药物(H1受体拮抗剂),如氯雷他定、阿司咪唑、氮卓司丁、特非那丁;其他口服抗变态反应药物,如曲尼司特、瑞吡司特。抗组胺药物在哮喘治疗中作用较弱,主要用于伴有变应性鼻炎的哮喘患者,不建议长期使用。中成药(如苏黄止咳胶囊2周使用)对于提高哮喘控制水平,缓解哮喘咳嗽有一定效果[68]。
第五部分 哮喘慢性持续期的管理
核心问题及推荐意见
问题10:哮喘治疗的优选路径是什么?
推荐意见10:指南推荐5级阶梯式治疗方案,优选方案为路径1,即轻度哮喘(第1级和第2级)应用低剂量ICS‑福莫特罗(快速起效的LABA)按需缓解治疗,中重度哮喘应用低/中剂量ICS‑福莫特罗维持+低剂量ICS‑福莫特罗缓解治疗,可以使患者以更少的吸入激素获得更佳的症状控制、更好的安全性、更低的经济负担以及更低的急性发作风险(1,A)。
问题11:对于临床上未控制的哮喘患者如何处理?
推荐意见11:对于临床上未控制的哮喘,首先要确定哮喘诊断是否成立,需要与其他类似哮喘的疾病进行鉴别诊断,评估患者是否遵医嘱按时规律使用哮喘控制药物(尤其是吸入含ICS制剂)以及吸入装置的使用方法是否正确,评估是否存在过敏原暴露等因素。如果未发现上述问题,患者仍存在持续性症状、急性发作或肺功能未达到基本正常水平,可以进行药物阶梯升级,或转诊到哮喘专病门诊进一步诊治(1,D)。
一、治疗方案
(一)总体治疗原则
一旦确诊哮喘,应尽早开始规律控制治疗。成人哮喘患者的初始治疗应根据患者初始评估情况选择合适的治疗级别。在两个相邻级别之间者,建议选择较高的级别,以保证初始治疗的成功率(表8)。当哮喘控制不佳时,可评估后升级治疗,如果已用含中剂量ICS维持仍然未控制,建议转诊至上级医院的哮喘专病门诊进一步诊断评估。
(二)成人和青少年初始治疗策略
成人和≥12岁青少年哮喘患者的初始治疗推荐基于症状频率、夜间症状及急性发作风险进行分层管理,见表8。
(三)治疗前评估与初始治疗选择及随访调整
目前,推荐所有成年和青少年哮喘患者接受包含ICS的控制治疗,以降低重度急性发作的风险。对症状负担较重、吸烟、症状感知弱、近期有重度及以上急性发作、气道高反应性明显或存在季节性过敏原暴露的患者,宜优先选择维持与缓解联合治疗,而非单纯抗炎缓解治疗。对于初诊的轻度哮喘患者,可采用低剂量 ICS‑福莫特罗作为初始治疗,1个月后评估控制水平及发作风险后进一步确定按需缓解治疗或继续维持缓解调整治疗[69]。整个哮喘治疗过程中需要连续对患者进行评估、调整并观察治疗反应。
(四)长期治疗与阶梯式管理策略
本指南推荐5级阶梯式治疗方案(表9),其中优选方案(路径1)基于国内外大量随机对照临床试验和观察性研究得到的循证证据,适用于大多数哮喘患者,可以使患者获得更好的症状控制、更高的安全性、更低的费用负担以及更低的急性发作风险。目前,ICS‑福莫特罗抗炎缓解药物和维持缓解治疗的循证依据主要来自干粉吸入制剂。
二、治疗方案的调整
哮喘治疗方案的调整策略主要依据症状控制水平和风险因素(主要包括肺功能受损的程度和哮喘急性发作史),按照阶梯式治疗方案进行升级或降级调整,以获得良好的症状控制并减少急性发作的风险。各治疗级别均应根据病情合理使用控制药物以维持哮喘长期控制,并在出现症状时按需使用缓解药物迅速缓解急性症状。多数患者数天内症状得到缓解,但良好控制往往需要3~4个月,甚至更长时间。
治疗方案的实施过程是由患者哮喘控制水平驱动的一个循环,必须进行持续监测和评估(图2)来调整治疗方案,随访频率取决于初始治疗级别、治疗的反应性和患者自我管理能力。通常起始治疗后每2~4周需复诊,以后每1~3个月随访1次。定期指导患者正确掌握药物吸入技术有助于哮喘控制[70]。
(一)升级治疗
当目前级别的治疗方案不能控制哮喘,应给予升级治疗,选择更高级别的治疗方案直至哮喘控制。升级治疗前需排除和纠正下列影响哮喘控制的因素:
1. 药物吸入方法不正确。
2. 患者依从性差。
3. 持续暴露于触发因素(如过敏原、烟草、空气污染、β受体阻断剂或非甾体类抗炎药等)。
4. 共患疾病所致呼吸道症状,影响生活质量。
5. 哮喘诊断错误等。
(二)降级治疗
当哮喘症状得到控制并维持至少3个月,且肺功能恢复正常并维持平稳状态,可考虑降级治疗。原则上降级方法应该因人而异,主要依据患者目前治疗情况、风险因素及个人偏好等。若降级过度或过快,即使症状控制良好的患者,其发生哮喘急性发作的风险也会增加。激素减量时应关注血嗜酸性粒细胞计数和FeNO水平,若增高可能预示症状有失控的风险[71],此外,过去12个月中有过急性发作病史者在降级治疗时急性发作的风险也增加[72]。
降级治疗原则:
1. 哮喘症状控制且肺功能稳定3个月以上,可考虑降级治疗。
2. 降级治疗应选择适当时机,需避开呼吸道感染、妊娠或旅行期等。
3. 通常每3个月减少25%~50% ICS 剂量是安全可行的[73]。
4. 每次降级治疗都应视为一次有可能失败的尝试,需密切观察随访,一旦症状恶化,需恢复至原来的治疗方案。
三、非药物治疗
(一)脱离过敏原或其他刺激物
明确引起哮喘发作的过敏原或其他非特异刺激因素,采取环境控制措施,尽可能减少暴露,是防治哮喘最有效的方法。过敏原如尘螨、花粉、宠物皮屑等,建议使用减少尘螨暴露的床上用品,定期清洁家居;避免接触烟雾、工业废气等,雾霾或雷暴天减少外出或佩戴口罩;寒冷天气外出时戴口罩或围巾,避免冷空气直接刺激气道。
(二)生活方式调整
戒烟(包括患者及其家属)、控制体重(肥胖会加重哮喘、建议通过健康饮食及适量运动控制体重)、适量运动(如游泳、散步等有氧运动有助于改善肺功能,避免剧烈运动)。
(三)呼吸锻炼
腹式呼吸可通过膈肌呼吸改善通气功能;缩唇呼吸可帮助延长呼气时间,减少气道塌陷;瑜伽和太极有助于放松身心,改善呼吸控制。
(四)饮食调整
多摄入富含抗氧化剂的食物,如水果、蔬菜、全谷物;注意避免常见的致敏食物,如海鲜和坚果,特别是已知过敏食物。
(五)心理支持
通过心理咨询或认知行为疗法进行干预可缓解焦虑和抑郁;放松训练如渐进性肌肉放松、冥想等可帮助减轻压力。
(六)环境控制
控制室内空气质量,可使用空气净化器,保持室内通风;保持适宜湿度(30%~50%),避免过湿或过干。
(七)疫苗接种
每年接种流感疫苗,预防流感引发哮喘急性发作;根据医生建议接种肺炎疫苗,减少呼吸道感染风险。
(八)物理治疗
胸部物理疗法如拍背、体位引流可帮助清除气道分泌物;肺康复训练可改善肺功能和生活质量[74]。
第六部分 哮喘急性发作期的处理
核心问题及推荐意见
问题12:基层医生对哮喘急性发作的处理原则包括哪些?
推荐意见12:即使是轻度或良好控制的哮喘患者依然可能发生重度及导致死亡的急性发作,故识别哮喘死亡高危因素非常重要。哮喘患者急性发作时,基层医生应根据患者的呼吸困难程度、呼吸频率、脉搏、血氧饱和度等评估哮喘急性发作的严重程度,及时进行哮喘急性发作的处理措施、并根据转诊的指征及时转诊(1,D)。
问题13:对哮喘轻度急性发作期的患者如何进行吸入治疗?
推荐意见13:患者轻度急性发作时,吸入SABA(24 h不超过8~12喷)是治疗哮喘急性发作有效的方法,建议联合使用ICS,或单吸入ICS‑福莫特罗联合制剂(不超过8吸/d);亦可雾化吸入SABA、SAMA(每4~6小时1次)及ICS雾化溶液(2次/d)(1,A)。
问题14:对哮喘中重度急性发作期的患者如何治疗?
推荐意见14:对初始吸入治疗反应不佳或哮喘中重度急性发作的患者,推荐口服泼尼松0.5~1.0 mg·kg-1·d-1(儿童最大量40 mg)或等效剂量的其他OCS 5~7 d(儿童3~5 d),或静脉使用甲泼尼龙80~160 mg/d分次给药,或氢化可的松400~1 000 mg/d分次给药。对单纯低氧血症[血氧饱和度(pulse oximetry,SpO2)< 95%]和呼吸困难的患者可给予控制性氧疗,使患者的血氧饱和度维持在≥95%。不支持常规使用抗菌药物治疗哮喘急性发作,除非存在明确的呼吸道或肺部细菌感染证据(1,B)。
哮喘急性发作是指患者喘息、气促、胸闷、咳嗽等症状在短时间内出现或迅速加重,肺功能恶化,需要给予额外缓解药物治疗。急性发作的治疗目的在于尽快缓解症状、解除气流受限和改善低氧血症。应根据病情严重程度及治疗反应选择治疗方案。急性发作缓解后,应注意寻找急性发作的诱因,检查患者的依从性和吸入装置使用情况,制订长期治疗方案以预防再次急性发作。
急性发作程度轻重不一,病情发展的速度也有不同,根据急性发作严重程度将患者分为轻度、中度、重度、危重,见表10。
一、哮喘急性发作的患者自我处理
(一)患者自我处理
首选吸入SABA,可根据病情轻重每次2~4喷,一般间隔4 h重复使用,直到症状缓解,但24 h一般不超过8~12喷。同时应增加ICS的剂量,至少为基础剂量的2倍(最高剂量为二丙酸倍氯米松2 000 μg/d或等效剂量的其他ICS)。如果控制药物使用的是布地奈德‑福莫特罗联合制剂,可直接吸入布地奈德‑福莫特罗(160/4.5 μg)1~2吸/次,每天总量不超过8吸[23, 75]。
(二)后续处理
1. 轻度急性发作患者初始治疗1~2 d后应进行自我评估,若治疗反应不佳,如哮喘症状使日常活动受限或PEF下降>20%达2 d以上,应及时到医院就诊。
2. 中重度急性发作的患者应该先进行自我处理,同时尽快到医院就诊。具有以下死亡高危因素的患者出现急性发作时应当尽早至医院就诊,包括:
(1)曾经有需要插管和机械通气的濒死性哮喘病史。
(2)在过去1年中因哮喘急性发作而住院或急诊。
(3)正在使用或最近刚停用OCS。
(4)目前未使用ICS。
(5)过分依赖SABA,特别是每个月使用沙丁胺醇(或等效药物)超过1支。
(6)有心理疾病或社会心理问题,包括使用镇静剂。
(7)治疗依从性差。
(8)有食物过敏史。
(9)合并肺炎、糖尿病、心律失常等。
经过自我处理后,即使症状缓解也建议到医院就诊,评估哮喘控制状况和查找急性发作的因素,调整控制药物的使用,预防日后急性发作。
二、哮喘急性发作的基层处理
(一)急性发作严重程度评估
进行简要病史询问(包括当前急性发作的发生时间和诱因、哮喘症状的严重程度、全身性过敏反应、哮喘相关死亡的危险因素、所有当前缓解及维持药物等)和体格检查,关注辅助呼吸肌用力情况、心率、呼吸频率、听诊呼吸音、SpO2或氧合指数,必要时进行相关辅助检查(PEF或FEV1、动脉血气分析、胸部影像学及心电图等),确认哮喘诊断,并对哮喘急性发作的严重程度并做出初步评估(表10)。
(二)基层处理
1. 支气管舒张剂:哮喘轻度急性发作可反复吸入SABA(24 h一般不超过8~12喷)[76],可用压力定量气雾吸入剂经储雾器给药,或使用SABA的雾化溶液经喷射雾化装置给药。哮喘中重度急性发作或经SABA治疗效果不佳的患者可采用SABA联合SAMA溶液雾化吸入治疗,每4~6小时1次。常用的雾化吸入药物见表11。重度患者可联合静脉滴注茶碱类药物治疗。一般氨茶碱剂量不超过0.8 g/d,要密切观察心血管、胃肠道的不良反应。
2. 糖皮质激素:在急性发作的早期,建议联合使用ICS,或布地奈德‑福莫特罗联合制剂。对SABA初始治疗反应不佳或已在控制药物基础上急性发作者,推荐口服泼尼松0.5~1.0 mg·kg‑1·d‑1(儿童最大量40 mg)或等效剂量的其他OCS 5~7 d(儿童3~5 d),也可雾化糖皮质激素,布地奈德雾化溶液1~2 mg/次(儿童0.5~1.0 mg)、2次/d;丙酸氟替卡松雾化溶液1~2 mg/次(儿童0.5~1.0 mg)、2次/d。中重度者可静脉滴注或推注甲泼尼龙80~160 mg/d或氢化可的松400~1 000 mg/d,分次给药。可以从静脉序贯到口服糖皮质激素,例如静脉滴注糖皮质激素2~3 d,继之以OCS 3~5 d。
3. 氧疗:对单纯低氧血症(SpO2<95%)和呼吸困难的患者可给予控制性氧疗,通过鼻导管或者面罩吸氧,使患者的血氧饱和度维持在≥95%。
4. 其他治疗:伴有过敏性休克和血管性水肿的哮喘患者可以肌肉注射肾上腺素,但不推荐常规使用。不支持常规使用抗菌药物治疗哮喘急性发作,除非存在明确的呼吸道或肺部细菌感染证据。若明确有病毒感染,应早期抗病毒治疗。
5. 呼吸支持治疗:重度或危重度急性发作的哮喘患者经过上述药物治疗及氧疗后,若病情无改善甚至恶化,出现呼吸衰竭,应及时给予机械通气治疗。其指征主要包括:意识改变、呼吸肌疲劳、PaCO2≥45 mmHg(1 mmHg=0.133 kPa)等。对部分患者可使用经鼻高流量氧疗、经鼻(面)罩无创机械通气治疗,若无改善则尽早行气管插管机械通气。
(三)后续处理
对于重度或危重度急性发作的哮喘患者,在给予充分初始治疗的同时,应转入急诊、病房或重症监护病房(intensive care unit,ICU),不具备条件的基层医疗卫生机构应向上级医院转诊。
对于轻中度急性发作的哮喘患者,在给予初始治疗后应严密观察病情,1 h后评估疗效。病情好转、稳定者可以回家继续治疗,如病情持续恶化应收入院或转诊至上级医院治疗。在患者急性发作缓解后4周内应进行随诊,积极地寻找导致急性发作的原因,检查患者用药的依从性,重新评估和调整控制治疗方案。
基层医疗卫生机构对哮喘急性发作的处理流程见图3。
第七部分 轻度哮喘
核心问题及推荐意见
问题15:为何要重视轻度哮喘,其优先治疗策略是什么?
推荐意见15:轻度哮喘仍然存在重度急性发作或死亡风险,其优先的药物干预建议应用包含ICS吸入药物的缓解治疗策略,而非单独吸入β₂受体激动剂(1,A)。
(一)轻度哮喘的临床特点与诊断标准
轻度哮喘患者由于症状较轻,部分症状不典型,且肺通气功能相对正常,不易受到医生或患者的重视,导致诊断困难,更容易被漏诊、误诊及误治。然而,轻度哮喘患者同样可能发生急性发作,甚至可能导致死亡。初诊患者,可依据《轻度支气管哮喘诊断与治疗中国专家共识(2023)》基于临床症状和肺功能进行定义[77]。复诊或经治患者,则按照GINA 2025和《支气管哮喘防治指南(2024版)》分类标准,即指经过第1级和第2级治疗药物(如低剂量ICS‑福莫特罗按需治疗)即可达到良好控制者[4, 23],可界定为轻度哮喘。
(二)轻度哮喘的评估、治疗与管理原则
动态监测肺功能指标变化有助于哮喘的识别、诊断及病情评估。轻度哮喘慢性持续期的治疗原则主要遵循以症状控制为导向的管理策略。为所有患者制订哮喘书面行动计划,定期随访、检测和多维度评估,及时根据评估结果调整管理方案对于轻度哮喘的预后具有重要作用。需要强调的是,轻度哮喘亦可以因为某些危险因素或可治疗特质(treatable traits)(如未控制的共病)的持续存在,而进一步发展为中度或重度哮喘[78‑83]。
第八部分 重度哮喘
核心问题及推荐意见
问题16:基层医生管理重度哮喘患者应该注意哪些方面?
推荐意见16:对于中高剂量ICS⁃LABA规范治疗3个月及以上仍不能有效控制的重度哮喘患者,及时转诊至哮喘专科医师,制订个体化治疗方案。基层医师应协助专科医师加强对重度哮喘患者的教育和管理,帮助患者去除诱发因素,及时发现并协助管理共患疾病;同时应熟悉重度哮喘患者的治疗药物及其监测注意事项,及早识别患者急性发作的征象,必要时紧急转诊(1,D)。
一、定义
重度哮喘是指连续3个月及以上规范使用中‑高剂量ICS‑LABA治疗方案,并且针对共患疾病和环境因素等进行处理后仍未控制,或者在高剂量ICS‑LABA治疗方案降级时即出现加重的哮喘[4, 84]。我国14岁及以上青少年和成人哮喘患者中,7.1%为重度哮喘[85],其中5.99%为重度难治性哮喘[86]。重度哮喘患者病情复杂,症状波动大,其急性发作风险较轻中度高出约5倍[87],导致年死亡风险为6.7/100人年[88]。
二、评估
重度哮喘临床治疗和管理非常复杂,应在充分评估后再确定重度哮喘的诊断。哮喘患者对症状感知能力、依从性及用药技术等差异很大,影响哮喘控制的因素众多,非专科医师特别是基层医师容易出现判断上的偏差。因此,重度哮喘原则上应该由哮喘专科医师进行详细的诊断和全面的评估,并进行正规的治疗和规律的随访。
对于规范使用中‑高剂量ICS‑LABA 3个月及以上治疗后仍有下列特征者,应评估是否属于重度哮喘:①症状控制差:ACT评分≤19分,或哮喘控制问卷(asthma control questionnaire,ACQ)平均分>1.5,或符合GINA定义的未控制[89];②频繁急性发作:前1年需要2次或以上连续使用全身糖皮质激素(每次≥3 d);③重度及以上急性发作史:前1年至少1次哮喘住院、进入ICU或需要机械通气;④持续性气流受限:尽管给予充分的支气管舒张剂治疗,仍存在持续的气流受限(FEV1<80%预计值,FEV1/FVC<0.7);⑤高剂量ICS或全身性激素或其他生物制剂可以维持控制,但只要激素减量哮喘就会加重。
符合上述特征的哮喘患者,基层医生可先评估患者的依从性和吸入技术,对依从性差的患者,需要充分沟通后制订个体化的管理策略。同时可初步评估与重度哮喘有关的危险/触发因素(包括持续接触变应原、主动和被动吸烟、大气污染及药物因素等),以及有无鼻炎/鼻窦炎、鼻息肉、声带功能不全(可诱发喉部阻塞)、焦虑和抑郁等共患疾病及其控制情况。有条件的基层医疗卫生机构还可进行血常规评估及胸部影像学检查,鉴别慢阻肺病、支气管扩张症等疾病,如有嗜酸性粒细胞升高,应及时转诊除外嗜酸性肉芽肿性多血管炎、变应性支气管肺曲霉病等疾病。
如基层无法进行全面评估,或针对共患疾病和环境因素进行处理后,病情仍未控制者,应尽快转诊至哮喘专科进行仔细和全面的评估,明确重度哮喘诊断并区分哮喘的临床表型。
三、基层处理
重度哮喘诊治复杂,对于规范治疗仍不能有效控制的患者,建议及时转诊至哮喘专科医师,制订个体化治疗方案。基层医生应协助专科医师加强对重度哮喘患者的教育和管理,帮助患者去除诱发因素,及时发现并协助管理共患疾病。同时应该熟悉重度哮喘患者的治疗药物及其监测注意事项,及早识别患者急性发作的征象,必要时紧急转诊。
(一)教育和管理
依从性差及吸入技术不正确是哮喘难以控制的重要因素,应通过系统的教育和管理使患者掌握哮喘的防治知识及正确的吸入装置使用方法;分析导致患者依从性差的原因,并根据患者存在的问题制订针对性的解决方案;鼓励患者与医师共同制订和选择治疗方案、用药和吸入装置;有条件的地区可以推广智能吸入装置、短信或微信提醒、交互式语音应答系统、移动互联网医疗平台和哮喘评估‑管理专用应用程序,从而提高依从性,使患者遵照哮喘行动计划规范用药,掌握正确的吸药技术,并自我监测病情。
(二)去除诱发因素和治疗共患疾病
过敏原持续暴露、社会心理因素及共患疾病是重度哮喘难以控制的重要因素。治疗重度哮喘,首先要识别诱发因素,避免接触各种过敏原及各种触发因素;对于存在心理问题、严重鼻窦炎、胃食管反流病、阻塞性睡眠呼吸暂停等共病者,应给予积极有效的评估和治疗。
(三)药物治疗及监测
1. ICS及OCS:重度哮喘通常需要使用中高剂量ICS‑LABA治疗,但高剂量ICS仅建议3~6个月短程使用,在中‑高剂量ICS‑LABA仍未达到良好控制的基础上可添加LAMA治疗或者更换为闭合三联制剂进一步改善哮喘控制,如依然未达到哮喘控制的重度哮喘患者,可转诊哮喘专科医生,根据2型炎症特点及共病等情况选择合适的生物靶向药物,以减少急性发作,改善症状,降低全身糖皮质激素的使用,提升患者的肺功能。
2. 生物靶向治疗:目前用于治疗重度哮喘的生物靶向药物包括抗IgE单克隆抗体[90]、抗IL‑5单克隆抗体、抗IL‑5Rα单克隆抗体、抗IL‑4Rα单克隆抗体和抗TSLP单克隆抗体治疗。IgE单克隆抗体适用于 IgE 介导的过敏性哮喘,其治疗剂量及使用频率计算需基于患者血清总IgE水平和公斤体重,根据剂量表计算出相应的给药剂量[90]。抗IL‑5/IL‑5 Rα单克隆抗体适用于嗜酸性粒细胞性重度哮喘,伴或不伴嗜酸性粒细胞性增多共病,如嗜酸性粒细胞性鼻息肉等患者[91‑92]。抗IL‑4Rα单克隆抗体(度普利尤单抗)推荐用于外周血嗜酸性粒细胞150~1 500个/μl之间或FeNO>25 ppb的重度哮喘治疗,也可用于合并特应性皮炎的治疗[93]。抗TSLP单克隆抗体可治疗2型高表达和2型低表达重度哮喘患者[94‑96]。目前生物靶向药物使用的总体安全性良好,但应注意发生超敏反应以及注射部位反应等不良反应。奥马珠单抗治疗后总 IgE 可较治疗前升高,度普利尤单抗可能导致一过性血嗜酸性粒细胞增多。
生物靶向药物治疗建议至少维持12个月,有效者可长期治疗,停药可能再次发生哮喘加重,在用生物制剂的同时,可酌情减少ICS‑LABA维持剂量,但不应停止ICS‑LABA的维持治疗[23];三联药物维持者,可先撤除LAMA。对于中高剂量ICS维持治疗再联合其他控制药物,并且使用生物靶向药物仍未控制者,或反复急性发作者,可加用低剂量OCS作为维持用药。
3. 监测:长期使用 OCS 可增加不良反应的发生,包括肥胖、糖尿病、骨质疏松、青光眼、高血压及肾上腺功能抑制等风险,并与焦虑、抑郁和睡眠障碍有关。因此,长期使用 OCS 和高剂量 ICS的患者,应定期监测体重、血压、血糖、眼部情况、骨密度和儿童生长状况,同时需注意评估患者是否存在肾上腺功能不足。
第九部分 不典型哮喘
核心问题及推荐意见
问题17:咳嗽变异性哮喘(cough variant asthma,CVA)的治疗原则是什么?疗程多长?
推荐意见17:CVA的治疗原则与典型哮喘一致,大多数患者ICS或ICS‑LABA治疗有效,推荐ICS‑LABA维持治疗作为首选药物,治疗时间>8周(1,B)
问题18:CVA的其他治疗药物有哪些?
推荐意见18:白三烯受体拮抗剂治疗有效,能够减轻咳嗽症状、改善生活质量并减缓气道炎症。中医认为CVA多与“风邪犯肺、肺气失宣”有关,治疗宜疏风宣肺、止咳利咽,苏黄止咳胶囊治疗有一定疗效。对于治疗反应不佳的患者,诊断确定并排除其他原因的前提下,可以考虑升级治疗,或加用白三烯受体拮抗剂治疗,或短期使用中低剂量口服激素治疗(2,B)。
一、CVA
CVA是指以慢性咳嗽为唯一或主要临床表现,无明显喘息、气促等症状,但存在气道高反应性的一种不典型哮喘[97]。CVA是成人慢性咳嗽的常见病因之一[98‑101],国内调查结果显示占慢性咳嗽病因的1/3[98]。CVA的主要表现为刺激性干咳,夜间或凌晨咳嗽为其重要特征[102]。CVA患者常伴发过敏性鼻炎。感冒、异味、油烟和冷空气容易诱发或加重咳嗽,但此临床特点不能作为诊断依据[103]。有些哮喘患者以慢性咳嗽为主要症状,但伴有轻微或一过性喘息和/或呼吸困难,部分患者肺功能有明显下降,临床称之为咳嗽优势型哮喘(cough predominate asthma,CPA)[104]。支气管激发试验阳性是诊断CVA最重要依据,但临床上亦要注意假阳性和假阴性的可能,需结合抗哮喘治疗反应判断,治疗有效方可最终确诊[62.97]。
绝大部分CVA患者诱导痰嗜酸性粒细胞增加[10]。FeNO增高提示诱导痰嗜酸性粒细胞增高,但FeNO检测正常不能排除气道嗜酸性粒细胞炎症[105]。慢性咳嗽患者若诱导痰嗜酸性粒细胞增高和FeNO水平升高,应高度提示CVA的可能[106]。某些气道内疾病如肿瘤、支气管结核及胃食管反流性疾病有时亦存在反复咳嗽症状,可能会误诊为CVA,临床上需注意鉴别。
CVA的治疗原则与典型哮喘相同,大多数患者ICS 或ICS‑LABA 治疗有效,推荐ICS‑LABA作为首选药物,治疗时间>8周[23, 97]。因部分患者停药后容易复发或治疗反应不佳,这些患者需要更长期的治疗。白三烯受体拮抗剂治疗有效,能够减轻咳嗽症状、改善生活质量并减缓气道炎症[97, 107]。中医认为CVA 与“风邪犯肺、肺气失宣”有关,治疗宜疏风宣肺、止咳利咽,采用苏黄止咳胶囊治疗有一定效果[97, 108]。CVA存在不同分子内型与治疗反应[99],对于治疗反应不佳且气道炎症严重的CVA的患者,诊断确定并排除其他原因的前提下,可以考虑升级治疗,或加用白三烯受体拮抗剂治疗,或短期使用中低剂量口服激素治疗。对于缺乏支气管激发试验检查条件的单位,伴有夜间咳嗽的慢性咳嗽患者、FeNO水平或痰嗜酸性粒细胞水平增高,可按CVA进行经验性治疗。CVA或CPA对抗哮喘治疗反应不佳者,应全面评估哮喘咳嗽相关的诱发因素、并发症、气道炎症及诊断的准确性等[99, 109]。
二、CTVA
CTVA是指胸闷作为唯一或主要症状,无喘息、气促等典型哮喘的症状和体征,同时具备可变呼气气流客观检查中的任一条,除外其他疾病所引起的胸闷,抗哮喘治疗有效[110‑112]。CTVA的治疗原则同典型哮喘[113],建议参照哮喘指南推荐的阶梯式治疗方案[110]。CTVA初始治疗根据患者胸闷发作的具体情况选择合适的治疗级别,并根据哮喘控制水平调整治疗方案[77]。
第十部分 特殊类型哮喘
核心问题及推荐意见
问题19:妊娠期哮喘如何治疗?
推荐意见19: 妊娠期哮喘治疗原则与典型哮喘相同。使用含ICS的吸入药物,可减少全身的吸收和对胎儿的影响。妊娠期哮喘治疗过程中应持续对孕妇和胎儿进行评估,调整并观察治疗反应。当哮喘控制不佳时,应及时按照阶梯治疗原则及时升级药物治疗。降阶梯治疗应在分娩后再考虑,不推荐在备孕或妊娠期间自行停止含ICS的吸入药物。如果妊娠期哮喘吸入中剂量ICS无法获得良好控制或发生急性发作时,建议转到上级医院及时进行评估与治疗(1,D)。
问题20:什么是哮喘合并慢阻肺病?
推荐意见20:已诊断慢阻肺病的患者存在可逆的气流受限、FeNO增高等2型炎症特征或者已诊断哮喘的患者,经过3~6个月规范治疗后,仍然存在持续气流受限,存在有害气体或物质暴露史(吸烟或既往吸烟≥10包年),需考虑哮喘合并慢阻肺病的诊断,起始治疗推荐ICS⁃LABA⁃LAMA(1,D)。
一、围手术期哮喘
围手术期(perioperative period)是从患者决定接受手术治疗开始,到手术治疗直至基本康复的全过程,约在术前5~7 d至术后7~12 d。围手术期哮喘管理目标:降低围手术期哮喘急性发作风险,降低麻醉、手术操作气道不良事件的风险。
二、阿司匹林性哮喘(aspirin induced asthma,AIA)
应用某些药物而引起的哮喘发作,称为药物诱发性哮喘。常见的药物包括非甾体类抗炎药物(non‑steroidal anti‑inflammatory drugs,NSAIDs),其他药物还有部分降压药、β受体阻滞剂、抗胆碱药、抗菌药物和某些生物制剂等[114]。部分哮喘患者在服用阿司匹林数分钟或数小时内出现哮喘急性发作,这是对以阿司匹林为代表的 NSAIDs不耐受现象,称为AIA[115]。妊娠期尤其是妊娠后期使用治疗剂量的阿司匹林,可增加后代儿童期哮喘的发生风险[116]。
预防AIA最有效的方法是避免再次应用该类药物,对于需大剂量糖皮质激素来控制哮喘症状,或常规治疗难以改善鼻部炎症和息肉病变,或因其他疾病而需服用阿司匹林的AIA患者,可考虑进行脱敏治疗[117]。
三、妊娠期哮喘
妊娠期哮喘是指女性在妊娠期间出现的哮喘。流行病学显示,约4%~8%的孕妇合并哮喘[118]。约1/3 哮喘患者因妊娠而加重,可发生于妊娠期间的任何时间,多集中在孕中晚期[119]。妊娠年龄大、肥胖、吸烟、经产妇、焦虑或抑郁状态及中重度哮喘会增加妊娠期哮喘急性发作的风险[120]。其他妊娠期哮喘急性发作的风险因素包括用药依从性差、呼吸道病毒感染、孕期体重增长过快等[120‑121]。哮喘孕妇较未合并哮喘孕妇出现妊娠并发症的风险更高[122‑123]。妊娠并发症的发生与哮喘未控制显著相关,哮喘良好控制有利于改善妊娠结局[124]。
妊娠期哮喘治疗原则与典型哮喘相同。推荐使用吸入的药物,可减少全身药物暴露和对胎儿的影响。妊娠期应持续对孕妇和胎儿进行评估,调整并观察治疗反应[125]。药物升级按照阶梯式方案选择,降级治疗应在分娩后再考虑,不应在备孕或妊娠期间停止ICS[126]。不建议妊娠期新增过敏原特异性免疫治疗、IgE单抗治疗[125]。妊娠哮喘急性发作时,建议转到上级医院及时进行评估与治疗。
妊娠期哮喘的全程化管理可以减少哮喘症状波动或急性发作给孕妇和胎儿带来的负面影响。包括:①加强妊娠期哮喘患者教育:戒烟、控制孕期体重增长速度及幅度、提高用药依从性及正确使用药物;②评估和监测哮喘病情:监测PEF变异率;③控制哮喘加重因素,避免接触诱发因素,如过敏原、污染空气等[127];④以FeNO指导的孕期哮喘管理策略,有助于降低后代学龄前期哮喘的发生风险[128]。研究建议,当FeNO>29 ppb时增加ICS剂量;当FeNO<16 ppb时减少ICS剂量;当FeNO不增加时,使用长效β2受体激动剂联合最小剂量ICS控制症状[129]。
四、月经期哮喘(perimenstrual asthma,PMA)
PMA是指女性哮喘症状或肺功能变化与月经周期有关,在经前或经期出现症状加重,而经期后逐渐缓解的现象[130‑131]。PMA分为经前期哮喘和月经期哮喘:前者为黄体期症状加重,月经来潮后症状缓解;后者表现为月经来潮第1天时症状明显加重。PMA的临床表现为围月经期反复或周期性发作或咳嗽、气喘、胸闷和呼吸困难加重[132],需加用支气管舒张剂。
PMA治疗原则与典型哮喘类似,但在月经周期相关时段需积极抗哮喘治疗。2023年GINA建议PMA患者在常规哮喘治疗基础上,增加口服避孕药和/或白三烯受体拮抗剂可潜在获益[133]。经前期哮喘患者,可在周期性哮喘发作前数天预防性口服药物,如酮替芬或孟鲁司特。
五、儿童、青少年哮喘
哮喘是儿童最常见的慢性呼吸道疾病之一,2010年第3次中国城市儿童哮喘流行病学调查显示,14岁以下儿童哮喘累计患病率为3.02%[134],近几十年来患病率呈现增加趋势。许多成人哮喘患者起病于儿童期。因此对儿童哮喘早期诊断与干预对减少成年人哮喘有重要的意义。
关于儿童哮喘的诊断,6岁以上儿童及青少年哮喘的诊断基本与成年人相同[135]。6岁以下儿童由于其气道相对小,呼吸道病毒感染高发等因素,更容易出现喘息,并且无法配合进行常规肺通气功能检测,很难获得可靠的可变性呼气气流的客观依据,其诊断依然困难[136]。目前主要依据临床表现特征(反复发作性、诱因多样性、时间节律性、季节性、可逆性)、排除其他的原因及对哮喘药物治疗8~12周(诊断性治疗)以后的反应综合判断,有过敏性鼻炎、湿疹病史,气传过敏原致敏,或一级亲属有哮喘史支持哮喘诊断的可能性,但不是必需条件。
在病情评估方面,4~11岁儿童使用儿童哮喘控制测试(childhood asthma control test, C‑ACT),5岁以下儿童使用儿童呼吸和哮喘控制测试(test for respiratory and asthma control in kids, TRACK),在症状控制水平评估和急性发作期严重度评估,6岁以上与6岁以下儿童也略有不同[136]。
儿童及青少年哮喘的治疗原则及方案基本与成人相同,绝大多数患儿对低剂量吸入性糖皮质激素治疗有效,但要注意ICS的剂量(表12)及吸入给药方式(表13)在不同年龄有所不同,长期使用ICS者,应关注其对儿童生长发育的影响。
儿童及青少年哮喘的管理具有其特殊性。儿童哮喘患者很大程度依赖父母或监护人,其疾病管理主要由家长承担;进入青春期的青少年(10~19岁)有其独特的生理与心理特点,其身体、情感、心理及社会角色发生快速的变化,其管理模式既不同于儿童又不同于成人(自我管理)。国内外均倡导采用有计划的、有组织的,由儿科及内科医务人员、青少年及其家长、学校和社会广泛参与的过渡管理模式,制订个人哮喘管理计划以及简化用药方案,持续监测/评估过渡进程,使患病的青少年顺利地移交到内科,促进全生命周期的呼吸健康管理[137]。中国儿童哮喘行动计划是以症状及PEF为依据,对哮喘控制水平和急性发作情况进行判断和救治的患者自我管理工具,其核心是指导家长有效管理哮喘儿童,早期识别哮喘急性发作的征兆,及时采取干预措施。哮喘行动计划可以通过纸质版或手机电子版实施,医生应该为每个哮喘儿童制订个体化的哮喘行动计划[138]。
六、哮喘合并鼻部过敏性疾病
哮喘患者常合并其他过敏性疾病,常见的包括变应性鼻炎[139]和慢性鼻窦炎伴鼻息肉(chronic rhinosinusitis with polyps,CRSwNP)[140]。慢性鼻窦炎(chronic rhinosinusitis,CRS)是鼻及窦黏膜的慢性炎症疾病,病程超过12周,临床上可分为两种类型:慢性鼻窦炎不伴鼻息肉(chronic rhinosinusitis without polyps,CRSsNP)和CRSwNP[141]。约30%~70% 的CRSwNP患者合并哮喘[140]。鼻息肉的存在与哮喘严重程度有关,合并CRSwNP也与更严重的哮喘相关[142]。
在重度哮喘中,合并鼻息肉是应用生物靶向治疗的指征之一。推荐使用抗IgE、抗IL‑5、抗IL‑5Rα、抗IL‑4Rα单克隆抗体治疗重度哮喘合并CRSwNP[126]。
七、哮喘合并慢阻肺病(asthma‑COPD overlap,ACO)
GINA 2025对ACO定义为:具有持续气流受限,并同时具有哮喘和慢阻肺病临床特征,ACO的患病率约在15%~20%[143]。
符合如下特征的患者需考虑 ACO:①已诊断慢阻肺病的患者,如存在可逆的呼气气流(吸入支气管舒张剂后FEV1改善率≥12%,且绝对值升高≥200 ml)、FeNO增高、诱导痰嗜酸性粒细胞增高、既往有哮喘病史,需考虑 ACO 诊断; ② 已诊断哮喘的患者,经过3~6个月规范治疗后,仍然存在持续气流受限(吸入支气管舒张剂后 FEV1/FVC<70%),存在有害气体或物质暴露史(吸烟或既往吸烟≥10包·年),高分辨率 CT(high‑resolution CT, HRCT)判断存在肺气肿以及肺功能检查弥散功能下降,需考虑ACO的诊断[144]。
ACO初始推荐治疗ICS‑LABA‑LAMA,后可按哮喘治疗的方式进行随访和升降级。由于ACO患者具有哮喘特征,因此不能在未使用ICS的情况下单独应用LABA和/或LAMA。
第十一部分 哮喘患者的基层管理
核心问题及推荐意见
问题21:基层医生对哮喘患者的长期随访内容包括哪些?
推荐意见21:随访内容包括对患者症状的询问,PEF记录表或哮喘日记的查看,ACT量表的使用,哮喘控制程度的评估,患者病情加重的危险因素和共病评估,治疗依从性和吸入技术评估,决策治疗方案是否需要调整(1,D)。
问题22:哮喘患者进行定期评估的频率如何确定?
推荐意见22:起始治疗阶段建议每2~4周复诊评估病情;进入稳定期后可调整为每1~3个月随访1次。每次复诊时,除评估患者控制情况,还需核查患者吸入技术掌握情况及依从性,并针对性强化指导(1,C)。
问题23:哮喘的预防包括哪些内容?
推荐意见23:疾病预防包括控制哮喘的相关危险因素,针对高危人群进行孕期及婴幼儿期环境调控和微生物暴露管理,调节免疫耐受,预防哮喘的发生;对哮喘高危人群采取早筛、早诊、早治“三早”方案;加强患者自我管理知识培训、吸入装置技术培训、控制共病、预防呼吸道感染、避免变应原再暴露,提高哮喘控制水平,预防哮喘的急性发作、延缓并发症的出现、降低致残率和病死率,改善患者的生存质量(1,D)。
问题24:基层医生如何对所有哮喘患者制订哮喘行动计划?
推荐意见24:推荐基层医生为所有初诊的哮喘患者书面制订个体化哮喘行动计划,在复诊时检查执行情况,并及时进行更新。哮喘行动计划是由医生为患者制订的,以症状和/或PEF为依据,对哮喘控制水平和发作情况进行判断和救治的哮喘患者院外自我管理工具,其重点在于识别和应对哮喘急性发作。根据评估情况实施绿、黄和红3个区域管理。执行哮喘行动计划能够减轻和防止哮喘进一步加重,减少不必要的急诊和住院治疗,亦能使患者在危重情况下及时就医,减少哮喘死亡。(1,A)
一、哮喘筛查与病例发现
不推荐对无症状普通人群开展广泛哮喘筛查。基层医疗卫生机构应对有呼吸道症状或哮喘高危因素人群进行针对性病例发现。在成人中,推荐使用《欧洲社区呼吸健康调查问卷》(European Community Respiratory Health Survey, ECRHS问卷)(https://www.ecrhs.org/),其涵盖了喘息、胸闷、呼吸困难、咳嗽等多个症状评估。中国肺部健康研究的全国哮喘横断面研究中显示,ECRHS问卷在中国人群中具有良好的敏感性和特异性。
建议对具有哮喘高危因素的儿童开展主动评估。可以采用《国际儿童哮喘与过敏研究问卷》(International Study of Asthma and Allergies in Childhood,ISAAC问卷)(https://isaac.auckland.ac.nz/),重点评估儿童呼吸道症状,同时需结合过敏性鼻炎及湿疹等过敏性疾病病史进行综合评估。
对于存在典型哮喘症状者,应尽早通过肺功能检查明确诊断,并启动规范治疗。早期诊断和干预可有效控制症状、减少急性发作风险。
二、随访
哮喘是一种需要长期、连续管理的慢性气道疾病。定期随访可以帮助医生及时了解患者的病情变化,根据患者的症状和控制水平调整治疗方案。随访时,医生应询问患者症状,查看PEF记录表或哮喘日记,使用ACT量表,评估患者控制程度、病情加重的危险因素和合并症,强调患者的治疗依从性,并检查患者的吸入技术,评估治疗方案是否需要调整。
(一)建立健康档案
哮喘患者健康档案的内容见表14。
(二)家庭医生签约
家庭医生团队与哮喘患者签订家庭医生服务协议,年限至少1年,全面负责患者的慢性病综合管理,为患者制订个体化的管理方案。
(三)长期管理和定期随访
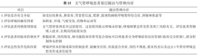
对于已经纳入慢性病综合管理的哮喘患者,应定期随访及评估,起始治疗阶段建议每2~4周复诊评估病情,进入稳定期后可调整为每1~3个月随访1次。每次复诊时除评估患者控制情况,还需核查患者吸入技术掌握情况及依从性,并针对性强化指导(具体随访内容见表15),同时强调患者及家属参与完成哮喘控制分级评估及症状评估(表5、6),并描述日常症状记录,根据症状记录判断哮喘控制水平,进行治疗方案升降阶梯调整。
(四)远程及数字医疗管理
随着科技的发展,越来越多的智能管理被应用到哮喘的管理中。远程视频、应用程序等多种形式被用于哮喘的健康促进。家用智能肺功能测定、峰流速仪、智能用药监测设备等帮助医生了解患者的药物使用情况;智能手机应用程序、家用FeNO监测可以帮助患者监测症状,了解症状控制水平甚至预测哮喘发作。远程医疗服务让患者在家就可以接受医生的专业指导,这些智能技术不仅使哮喘的管理和教育更加便捷,而且能提高患者的治疗依从性,从而改善病情控制[145]。
三、转诊建议
根据支气管哮喘患者病情的严重程度不同,分为普通转诊和紧急转诊。
(一)普通转诊[2, 146]
出现以下情况者,建议转诊至上级医院呼吸专科:
1. 哮喘诊断不明确或随访需要进一步行肺功能等检查,包括支气管舒张试验、支气管激发试验、运动激发试验等,基层医疗卫生机构无相关条件者。
2. 需要进一步明确2型炎症特质患者,如诱导痰、FeNO等,明确是否存在过敏原驱动,需要做过敏原皮肤试验或血清学检查者。
3. 疑似或确诊的职业性哮喘。
4. 经含中剂量ICS规范化治疗,哮喘仍未控制,或共患疾病加重,控制不佳者。
5. 在基层医疗卫生机构治疗过程中出现药物不良反应且不能耐受者。
6. 为评估哮喘病情,共患疾病或并发症,需要做进一步检查或治疗,基层医疗卫生机构无相关条件者。
(二)紧急转诊[23, 147]
当患者出现中重度急性加重,经紧急处理后症状无明显缓解,应考虑紧急转诊至上级医院。转诊前需吸氧、开放静脉通路、持续心电监测、给予雾化激素和支气管舒张剂治疗,必要时使用全身性糖皮质激素,并提前联系转诊医疗机构,沟通患者病情。
出现以下情况者,建议紧急转诊:
1. 原有呼吸道症状加重,出现明显气促、呼吸困难(呼吸频率≥30次/min)、SpO2<95%,端坐呼吸、吐词不能连续成句、口唇发绀、大汗淋漓、三凹征、奇脉、胸腹矛盾运动等。
2. 出现意识状态改变,如焦虑、烦躁、嗜睡或意识模糊等。
3. 出现严重的合并症,如心力衰竭、新发的心律失常、心率持续≥120次/min或呼吸衰竭等。
4. 出现血流动力学不稳定表现者(如血压下降、心率增快、尿量减少、皮肤湿冷、意识障碍等)。
四、预后
哮喘的转归和预后因人而异。通过规范化治疗和管理,绝大多数的患者可以控制哮喘症状,避免急性发作,维持肺功能,其中部分患者经规范化抗哮喘治疗可到达临床控制期甚至可维持1年及以上无症状、无急性发作、肺功能检测结果正常或基本正常,且无需口服糖皮质激素治疗。但是对于治疗不规范或依从性差者,哮喘容易反复发作,病情逐渐加重,气道发生不可逆性损害和重构,持续的气流受限,转变为重度哮喘,并发肺源性心脏病、呼吸衰竭等,预后较差。
五、三级预防[148]
哮喘是由遗传因素与环境因素共同作用所致,并且这种相互作用可发生在生命周期的各个阶段,预防或控制这些因素对哮喘的发生、发展、转归均能起到一定的作用。
(一)一级预防
主要是控制哮喘的危险因素,预防哮喘的发生。针对高危人群(如过敏家族史、早产儿),通过孕期及婴幼儿期环境调控(避免烟草暴露、减少室内过敏原、提倡自然分娩与母乳喂养)和微生物暴露管理(避免早期抗菌药物滥用)调节免疫耐受,阻断特应性进程。
(二)二级预防
主要是早发现、早诊断和早治疗,以早期阻止病程进展或延缓疾病发展。过敏、肥胖和精神心理因素等合并症和哮喘的发生发展密切相关,临床上除了针对哮喘进行管理,还需对这些共病进行干预。如肥胖症者建议进行体重管理对改善哮喘的预后具有一定的帮助。
(三)三级预防
主要是预防哮喘的急性发作、延缓并发症、降低致残率和病死率,改善患者的生存质量。患者自我管理知识培训、吸入装置技术培训、控制合并症、预防呼吸道感染、避免变应原再暴露等,均有助于提高哮喘控制水平,减少急性发作事件,提高患者生存质量。详见健康教育部分。
六、健康教育
哮喘患者的健康教育和自我管理是哮喘防治的重要组成部分,能有效提高疗效、减少急性发作、改善生活质量。教育的目的是让患者正确认识哮喘的本质是慢性气道炎症,需要长期规范化治疗,提高患者用药的依从性及正确使用吸入装置,同时要消除对吸入激素类药物的认识误区。
(一)哮喘常识教育
哮喘常识教育的内容应包括:哮喘的本质、诱发因素、疾病特征、预后、缓解药物与控制药物的差别、吸入激素类药物的安全性、药物的不良反应,识别哮喘加重及急性发作,采取何种措施、何时及如何寻求医疗服务。鼓励患者表达他们的期望和关心的问题,通过健康教育提高患者对疾病的认识,提高治疗的依从性,从而达到医患共同决策的目的[2]。
(二)指导吸入装置的正确使用
相比全身给药,吸入制剂可在呼吸道达到较高浓度,起效更快、不良反应更小。吸入装置种类繁多,使用不当会导致哮喘控制不佳,增加哮喘急性发作的风险以及吸入药物的不良反应,甚至使患者产生抵触吸入制剂的情绪,因此,吸入制剂的正确使用非常重要。为确保有效使用吸入装置,鼓励患者参与吸入装置的选择过程。全科医生团队要评估患者吸入装置的应用情况,让患者现场展示吸入装置的使用方法,而不是仅提问患者是否会使用;以实物正确演示每一种所处方的吸入装置的使用方法,然后让患者练习,查看患者装置使用的细节,发现错误及时纠正,如此反复数次;重复对患者进行吸入技术教育可提升患者吸入装置正确使用率[2]。推荐引入视频教育模式帮助提升吸入装置的操作规范性。
(三)病情自我监测和管理
哮喘患者的自我管理可显著降低哮喘死亡率,减少1/3~2/3哮喘相关的住院率、急诊就诊率、夜间憋醒症状等。自我管理内容包括制订并执行哮喘行动计划、正确使用峰流速仪、准确记录哮喘日记、定期随访。
1. 个体化哮喘行动计划:哮喘行动计划是对哮喘控制水平和发作情况进行判断和救治的哮喘患者院外自我管理工具,其重点在于识别和应对哮喘急性发作。执行哮喘行动计划能够减轻和防止哮喘进一步加重,减少不必要的急诊和住院治疗,亦能使患者在危重情况下及时就医,减少哮喘相关死亡。书面的哮喘行动计划由全科医生帮助制订,推荐全科医生为所有初诊的哮喘患者书面制订个体化哮喘行动计划,在复诊时检查执行情况,并及时进行更新。包括自我监测、对治疗方案和哮喘控制水平进行周期性评估、在症状和PEF提示哮喘控制水平变化时如何及时调整治疗方案以达到并维持哮喘控制、如何及时接受治疗等。根据评估情况实施绿、黄和红3个区域管理。绿色区域表示哮喘控制良好,规律使用控制药物,定期随访;黄色区域表示哮喘控制不佳,有急性发作的先兆,需要立即使用缓解药物;红色区域表示急性发作,需要立即使用缓解药物,同时立即就医。
2. 峰流速仪与哮喘日记:正确使用峰流速仪和准确记录哮喘日记是哮喘患者自我管理的重要内容之一,可有效地预防和减少哮喘发作的次数。PEF检查是一种实时哮喘监测的简单且有效的工具,是客观判断哮喘病情最常用的手段。推荐患者起始治疗期间每日早、晚做1次PEF测定,记录个人PEF最佳值,并书写以PEF记录表为主、附加症状和用药情况的哮喘日记。通过日志获得的信息有助于医生及患者对哮喘严重程度、控制水平及治疗的反应进行正确的评估,可以总结和分析哮喘发作与治疗的规律并据此选择和调整药物。
3. 定期随访:定期随访可以帮助医生及时了解患者的病情变化,根据患者的症状和控制水平调整治疗方案,是自我管理的重要保障。患者需按计划携带哮喘行动计划、PEF记录及哮喘日记等定期复诊,便于全面动态评估其哮喘控制分级、急性发作危险因素、2型炎症、药物使用情况、共患疾病等,并及时调整治疗方案与行动计划,形成闭环管理。
(四)健康教育途径
建立医患之间的合作关系(伙伴关系)是开展健康教育、实现哮喘规范管理的首要前提。全科医师团队与哮喘患者或其家人建立良好的合作关系,有助于患者获得疾病知识、提高自信和技能,在哮喘管理中发挥主要作用[2, 110]。
对哮喘患者的健康教育可以采用多种方式或途径:
1.初诊教育:医务人员首诊时为患者提供明确的诊断信息、了解患者对哮喘治疗的期望、介绍哮喘疾病特点及治疗方法、预约复诊时间。
2.随访教育:每次复诊时医务人员需评估患者的哮喘控制水平、检查并纠正患者的吸入技巧、解答疑问、预约复诊时间。
3.集中教育:医疗机构或社区可举办哮喘系列讲座或学习班、患者经验交流、哮喘医患联谊会。
4.自我教育:患者通过医务人员发放的哮喘知识手册自主学习。
5.智慧教育:借助网络、手机应用、物联网和人工智能等技术是管理哮喘患者很好的途径和方法,如应用远程视频、哮喘学习网站、智能管理平台、应用程序等开展多种形式的教育,使用家用智能肺功能测定、智能用药监测设备等,帮助哮喘患者进行自我病情监测和用药管理,可显著改善患者的症状控制水平和预后[149‑151]。
第十二部分 结语
在本次指南的修订过程中,深感中国基层哮喘防治事业任重道远。虽然目前我们在哮喘领域的基础和临床能力已有明显提高,但在基层诊治内容和模式等方面依然缺乏足够的本土循证医学证据,适宜基层的哮喘诊治技术的评价和推广还需要大力地开展。未来需要全科医师和哮喘领域的专科医师通力协作,设计和实施更多基层哮喘管理相关的高质量研究,更好地促进基层哮喘防治。
呼吸系统疾病基层诊疗与管理指南制订专家组
顾问:王辰(中国医学科学院 北京协和医学院);瞿介明(上海交通大学医学院附属瑞金医院);陈荣昌(广州医科大学附属第一医院)
组长:迟春花(北京大学第一医院);杨汀(中日友好医院)
副组长:吴浩(首都医科大学全科医学与继续教育学院);赖克方(广州医科大学附属第一医院);赵建平(华中科技大学同济医学院附属同济医院);陈亚红(北京大学第三医院);黄克武(首都医科大学附属北京朝阳医院);王玮(中国医科大学附属第一医院);揭志军(复旦大学附属上海市第五人民医院);方力争(浙江大学医学院附属邵逸夫医院)
秘书长:刘岚(中华医学会杂志社)
成员(按姓氏拼音排序):
呼吸病学专家:安立(首都医科大学附属北京朝阳医院);包婺平(上海交通大学医学院附属第一人民医院);曹彬(中日友好医院);陈亚红(北京大学第三医院);陈燕(中南大学湘雅二院);冯淬灵(北京大学人民医院);何元洲(华中科技大学同济医学院附属同济医院);胡艳(北京大学第一医院);华雯(浙江大学医学院附属第二医院);黄克武(首都医科大学附属北京朝阳医院);揭志军(复旦大学附属上海市第五人民医院);金美玲(复旦大学附属中山医院);赖克方(广州医科大学附属第一医院);李光熙(北京中医药大学广安门医院);李燕明(北京医院);刘辉国(华中科技大学同济医学院附属同济医院);刘馗(华中科技大学同济医学院附属同济医院);刘晓菊(兰州大学第一医院);罗凤鸣(四川大学华西医院);罗炜(广州医科大学附属第一医院);邱忠民(同济大学附属同济医院);宋元林(复旦大学附属中山医院呼吸与危重症医学科);汤葳(上海交通大学医学院附属瑞金医院);王玮(中国医科大学附属第一医院);夏丽霞(浙江大学医学院附属第二医院);谢佳星(广州医科大学附属第一医院);徐镶怀(同济大学附属同济医院);杨汀(中日友好医院);尹燕(中国医科大学附属第一医院);余莉(同济大学附属同济医院);张静(复旦大学附属中山医院);张旻(上海交通大学医学院附属第一人民医院);赵建平(华中科技大学同济医学院附属同济医院);周新(上海交通大学医学院附属第一人民医院);周玉民(广州医科大学附属第一医院)
全科医学专家:曹照龙(北京大学人民医院);陈海英(上海市奉贤区奉浦街道社区卫生服务中心);陈红(四川省医学科学院·四川省人民医院);迟春花(北京大学第一医院);崔丽萍(宁夏医科大学总医院);丁静(北京市西城区月坛社区卫生服务中心);董爱梅(北京大学第一医院);段英伟(北京西城区市什刹海社区卫生服务中心);方力争(浙江大学医学院附属邵逸夫医院);冯玫(山西白求恩医院);胡芳(杭州市上城区四季青街道社区卫生服务中心);宦红梅(上海市闵行区古美社区卫生服务中心);黄敏(苏州市立医院);孔慜(北京市丰台区方庄社区卫生服务中心);潘志刚(复旦大学附属中山医院);史玲(上海市普陀区卫生健康事务管理中心);苏巧俐(四川大学华西医院);谭伟(武汉科技大学附属第二医院);童建菁(上海交通大学医学院附属瑞金医院);王爽(中国医科大学附属第一医院);魏学娟(北京市丰台区方庄社区卫生服务中心);吴浩(首都医科大学全科医学与继续教育学院);肖雪(遵义医科大学附属医院);易春涛(上海市徐汇区卫生监督所);朱兰(上海市徐汇区斜土街道社区卫生服务中心);朱卫国(北京协和医院)
方法学专家:刘雅莉(首都医科大学附属北京儿童医院);彭晓霞(首都医科大学附属北京儿童医院)
基层网审专家:陈晶(天津市和平区新兴街社区卫生服务中心);甘静雯(北京市通州区梨园镇梨园社区卫生服务中心);李永锦(北京市朝阳区劲松社区卫生服务中心);梁兴宇(宁波市鄞州区钱湖医院);陆崇君(苏州市娄江社区卫生服务中心);盛飞(上海同济大学医学院附属社区卫生服务中心);王乐(成都市青羊区草市御河社区卫生服务中心);习森(北京市怀柔区怀柔镇社区卫生服务中心);张娟惠(福州市台江区义洲街道社区卫生服务中心)
《中国支气管哮喘基层诊疗与管理指南(2026年)》执笔专家:陈红(四川省医学科学院·四川省人民医院);迟春花(北京大学第一医院);崔丽萍(宁夏医科大学总医院);段英伟(北京市西城区什刹海社区卫生服务中心);胡芳(杭州市上城区四季青街道社区卫生服务中心);胡艳(北京大学第一医院);华雯(浙江大学医学院附属第二医院);黄克武(首都医科大学附属北京朝阳医院);赖克方(广州医科大学附属第一医院);马艳良(北京大学人民医院);申昆玲(首都医科大学附属北京儿童医院);苏巧俐(四川大学华西医院);王刚(四川大学华西医院);王晓娟(首都医科大学附属北京朝阳医院);向莉(首都医科大学附属北京儿童医院);姚弥(北京大学第一医院);张旻(上海交通大学医学院附属第一人民医院);郑跃杰(深圳市儿童医院);周新(上海交通大学医学院附属第一人民医院);朱兰(上海市徐汇区斜土街道社区卫生服务中心)
志谢 上海交通大学医学院附属第一人民医院潘亦林、黄裕宁、张雪、郝慧娟、韩蕾、苏杭、李雨晴、周睿婕等在证据检索与整理方面做出贡献;包婺平和潘亦林等在证据评价及推荐意见形成过程中对证据质量和临床适用性的严格评估;包婺平、周妍、潘亦林、黄裕宁和张雪等参与指南的起草与修订工作
利益冲突
所有作者声明不存在利益冲突
参考文献(略)
作者:中华医学会 中华医学会杂志社 中华医学会全科医学分会 中华医学会呼吸病学分会哮喘学组 中国研究型医院学会呼吸病学专业委员会哮喘学组 中华医学会《中华全科医师杂志》编辑委员会 呼吸系统疾病基层诊疗与管理指南制订专家组
通信作者:迟春花,北京大学第一医院全科医学科,北京大学第一医院健康管理中心,北京大学医学部全科医学发展研究中心,北京大学健康医疗大数据国家研究院;周新,上海交通大学医学院附属第一人民医院呼吸与危重症医学科;张旻,上海交通大学医学院附属第一人民医院呼吸与危重症医学科
本文刊于:中华全科医师杂志网络预发表
DOI: 10.3760/cma.j.cn114798-20250621-00792
本文编辑:白雪佳
本文转载自订阅号“中华全科医师杂志”
原链接戳:【基层常见疾病诊疗与管理指南】中国支气管哮喘基层诊疗与管理指南(2026年)
* 文章仅供医疗卫生相关从业者阅读参考
本文完
责编:Jerry
