一、病史简介
患者,女性,45岁,浙江人,2025-10-08入住中山医院感染病科。
主诉:颈部肿物2月。
现病史:
2025-08发现颈部一鹌鹑蛋大小肿块,逐渐增大。2025-08-30当地超声:右侧颈部多发淋巴结肿大(最大25×21×17mm);Ⅱ区最大淋巴结内见无回声:液化坏死。予左氧氟沙星治疗3天因消化道不良反应自行停药。
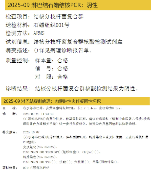
2025-09就诊我院五官科,查体:颈部可及一直径6cm类圆形肿块,质硬,边界清,活动度欠佳;表面皮肤充血,有压痛。电子鼻咽镜:未见新生物。行淋巴结穿刺活检,病理示肉芽肿性炎,伴凝固性坏死;特殊染色未查见阳性菌。结核PCR阴性。2025-10-08为明确诊断收入中山医院感染病科。
既往史:体检发现甲状腺功能亢进5年,现饮食控制,未服药。否认近期动物接触及结核病史。
二、入院检查(2025-10-08)
体格检查:
T 36.6℃,P 82次/分,R 20次/分,BP 110/76mmHg。
神清,双肺未及干湿罗音,心律齐,心前区未闻及杂音,腹软无压痛,双下肢不肿。右侧颈部包块伴红肿、脓点,质韧,有压痛。
入院化验:
血常规:WBC 5.49×10^9/L,Hb 106g/L。
炎症标志物:CRP 14.5mg/L,ESR 43mm/h,PCT 0.06ng/mL。
生化:ALT/AST 9/13 U/L,Alb 41g/L,肌酐 58μmol/L。
T-SPOT.TB:0/0(阴性/阳性对照:0/450),隐球菌荚膜抗原、G试验、GM试验、EBV-DNA、CMV-DNA均阴性。
自身抗体及肿瘤标记物:均阴性。
辅助检查:
胸腹盆腔CT(2025-10-08):右上肺慢性炎性微小结节,两肺少许慢性炎;肝右叶微小钙化灶,右肾小囊肿;盆腔少量积液。
头颈部软组织MRI(2025-10-08): 右侧颈部血管旁、皮下、胸锁乳突肌深面多发肿大淋巴结伴中心坏死,感染可能,MT待排;右侧颈根部稍大淋巴结。
三、临床分析
病史特点:中年女性,右侧颈部淋巴结肿大2月,逐渐增大,局部皮肤充血压痛伴化脓。MRI提示多发肿大淋巴结伴中心液化/坏死。穿刺活检示肉芽肿性炎伴凝固性坏死。炎症指标轻度升高(CRP、ESR),T-SPOT阴性。综合目前资料,考虑鉴别诊断如下:
分枝杆菌性淋巴结炎(TB/NTM):颈部淋巴结破溃以至形成窦道,病理为肉芽肿性炎伴坏死,符合分枝杆菌感染。T-SPOT阴性不能完全排除;穿刺标本特殊染色阴性亦可见于菌量低的情况。需进一步行淋巴结组织/脓液的分枝杆菌涂片、培养、病理复核及核酸检测以明确。
猫抓病等慢性肉芽肿性淋巴结炎:常表现为局部(多为腋窝、颈部)淋巴结进行性肿大,可出现化脓样改变;病理可呈肉芽肿性炎并坏死。患者否认动物接触,可进一步行mNGS检测以排查。
细菌性颈部淋巴结炎:符合局灶化脓性感染,常见微生物包括口腔菌群、厌氧菌等,需结合局部脓液/组织细菌培养(含厌氧)、mNGS及评估口咽源/牙源性感染可能。
肿瘤相关:包括淋巴瘤或转移性淋巴结(头颈部/甲状腺/消化道等),尽管当前穿刺提示肉芽肿性炎且肿瘤标记物阴性,但穿刺取材有限仍可能漏诊。可行淋巴结切取活检(优于穿刺)排除诊断。
四、进一步检查、诊治过程和治疗反应
2025-10-10 行颈部巨大脓肿切除术+清创引流术,见内含脓液及坏死组织,切除坏死组织,探查见脓腔深及颈深部。淋巴结组织及脓液送检病理及微生物学检查。
2025-10-11 初步病理:肉芽肿性炎伴凝固性坏死。
2025-10-11淋巴结组织及脓液涂片找细菌、真菌、抗酸杆菌阴性,Xpert.TB阴性。
2025-10-11 淋巴结组织及脓液mNGS:均检出少量嗜肺军团菌。
2025-10-12 予莫西沙星0.4g qd ivgtt+多西环素0.1g q12h po。
2025-10-13 外送军团菌尿抗原:阴性;军团菌IgM/IgG抗体:阳性。
2025-10-13 复查 ESR 27mm/h,hsCRP 1.4mg/L,较前好转。术区压痛较前改善,予出院,继续口服莫西沙星+多西环素,当地医院换药。
出院后未至门诊随访,电联患者,诉不规律用药共计6周后停药,颈部肿痛较前明显好转。
五、最后诊断与诊断依据
最后诊断
化脓性淋巴结炎/颈部脓肿(嗜肺军团菌)
诊断依据
患者中年女性,右侧颈部肿物2月,进行性增大,局部红肿压痛并破溃;影像学(超声、MRI)提示右侧颈部多发肿大淋巴结伴中心液化坏死,累及颈深部。颈部脓肿切除清创术中见大量脓液及坏死组织,脓腔深及颈深部。病理两次回报均示肉芽肿性炎伴凝固性坏死。淋巴结组织及脓液mNGS均检出少量嗜肺军团菌序列;军团菌血清学IgM/IgG抗体阳性。予莫西沙星、多西环素抗感染后,炎症标志物下降。故上述诊断成立。
六、经验与体会
军团菌传统上被认为主要致病于呼吸系统,以社区获得性肺炎为最典型表现,但近年来随着分子诊断技术广泛应用,病例报告增多,军团菌的肺外局灶感染被更多识别:包括皮肤软组织、关节/骨、心内膜及术后/器械相关感染等,且部分病例完全缺乏肺内受累表现。我科此前即诊断一例军团菌肺外感染(关节化脓性感染/化脓性关节炎,病原为 Legionella micdadei,无明确肺内表现),该例最终依赖核酸检测相关方法明确病原并指导治疗。
单纯淋巴结局灶感染相对更罕见,且少有的报道也大多见于儿童,包括嗜肺军团菌、长滩军团菌等。一项关于儿童中培养阴性颈淋巴结炎的病例系列(共60例)报道中,前3位分别为NTM(37例)、巴尔通体(6例)和军团菌(6例,其中3例都表现为坏死性肉芽肿)。关于成人的报道极少,比如曾有1例提示博兹曼军团菌的报道。因此,军团菌应被纳入“坏死性/化脓性淋巴结炎/肉芽肿性淋巴结炎”的特殊病原体鉴别。军团菌培养条件特殊,常规实验室流程难以常规培养分离,导致培养阴性。因此无菌部位标本的核酸检测(靶向PCR/16S/mNGS)对病原学确立更关键。
该病例最早行淋巴结穿刺,病理提示结核样改变,但无病原学依据,无法确诊。这提示诊治淋巴结肿大时,在完善病理的同时,进行病原学诊断的重要性。应尽早获取高质量组织/脓液标本并行广谱核酸检测,以避免在“结核样病理”路径上延误对真实病原的识别与治疗。目前针对军团菌淋巴结炎尚无专门治疗指南,临床多参照军团菌感染的一般用药原则(大环内酯或喹诺酮类)并结合引流/清创及免疫状态、疗效等决定疗程。本例因考虑患者脓肿深、范围较广采取了联合治疗,可能有过度之嫌;若患者密切随访,应能根据临床及影像好转情况及时降级或停药。
参考文献
[1] Choi P, Qin X, Chen EY, et al. Polymerase Chain Reaction for Pathogen Identification in Persistent Pediatric Cervical Lymphadenitis. Arch Otolaryngol Head Neck Surg. 2009;135(3):243–248. doi:10.1001/archoto.2009.1
[2] Huang Y, Ma Y, Miao Q, Pan J, Hu B, Gong Y, Lin Y. Arthritis caused by Legionella micdadei and Staphylococcus aureus: metagenomic next-generation sequencing provides a rapid and accurate access to diagnosis and surveillance. Ann Transl Med. 2019 Oct;7(20):589.
[3] Olivo-Freites C, Gallardo-Huizar OE, Vijayan T, Younes R. Legionella lymphadenitis in a returning traveler from Mexico: A case report. Travel Med Infect Dis. 2023 Mar-Apr;52:102538. doi: 10.1016/j.tmaid.2022.102538
作者:钱奕亦 马玉燕 金文婷;审阅:胡必杰 潘珏
本文转载自订阅号“SIFIC感染视界”
* 文章仅供医疗卫生相关从业者阅读参考
本文完
责编:Jerry
