感染性疾病作为人类健康的“永恒威胁”,全球每年因感染导致的死亡人数超千万,仅巨细胞病毒就可感染全球50%-90%的成年人,在免疫低下人群中更是会引发严重的肺炎、肝炎甚至死亡。
作为免疫系统的“尖刀部队”,T细胞能否被精准激活、高效增殖,直接决定了机体能否成功抵御病原体和肿瘤细胞。如何破解T细胞应答启动的调控密码,为感染性疾病和肿瘤治疗找到新靶点,一直是全球免疫学家攻关的核心难题。
2026年1月21日,澳大利亚莫纳什大学研究人员在Nature发表了一项题为“Fibroblastic reticular cells direct the initiation of T cell responses via CD44”的研究成果,研究团队通过一系列体内外实验,首次揭示了成纤维网状细胞表面的CD44分子在T细胞应答启动中的关键调控作用,同时破解了病毒利用这一通路实现免疫逃逸的分子机制,为感染性疾病和肿瘤免疫治疗提供了全新的潜在靶点。
研究团队首先通过蛋白质相互作用筛选,发现MCMV编码的m11蛋白能够与宿主细胞表面的黏附分子CD44直接结合。功能性实验证实,m11蛋白能够竞争性抑制CD44与透明质酸的相互作用。
为进一步阐明这一竞争性抑制的分子基础,研究团队解析了m11-CD44复合物的晶体结构:与CD44-透明质酸复合物结构比对发现,m11的结合位点与透明质酸的结合位点存在显著重叠,有6个参与结合透明质酸的CD44残基同时参与了与m11的结合。
m11的结合会与透明质酸糖链发生空间位阻,这从结构上完美解释了其竞争性抑制作用的机制。基于此,研究团队将m11蛋白定义为病毒编码的CD44结合蛋白vCD44BP。
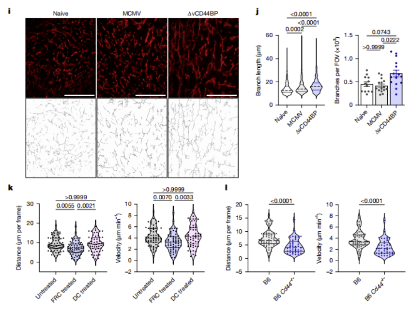
明确了m11蛋白与CD44的相互作用机制后,研究团队进一步探究了其在病毒感染过程中的生理功能。通过基因编辑技术,团队构建了m11编码框内带有提前终止密码子的MCMV突变株Δm11。当耗竭CD8 T细胞,或使用干扰素γ缺陷、穿孔素缺陷小鼠进行实验时,Δm11突变株与野生型病毒的载量差异完全消失。流式细胞术分析进一步证实,感染Δm11突变株的小鼠脾脏中,病毒特异性CD8 T细胞总数和短期效应细胞的比例显著增加,而记忆前体细胞的比例相对减少。通过血管内抗体标记和显微成像技术观察发现,与野生型MCMV感染相比,感染Δm11突变株的小鼠脾脏白髓中定植的树突状细胞比例显著升高,表明白髓内树突状细胞的募集增强。
上述结果表明vCD44BP的存在会抑制病毒特异性CD8 T细胞效应的早期扩增,其核心影响在于T细胞应答的启动阶段,野生型病毒表达的vCD44BP抑制了树突状细胞的迁移过程,从而减少了树突状细胞与T细胞的相遇机会,最终削弱了T细胞应答的启动。
既然vCD44BP通过影响树突状细胞的迁移发挥作用,那么其作用的关键细胞靶点是谁?研究团队将目光聚焦于成纤维网状细胞FRCs:作为次级淋巴器官内引导免疫细胞迁移的核心基质细胞,FRCs形成的三维网络是树突状细胞和T细胞迁移、相互作用的关键平台。
实验证实MCMV能够感染FRCs,且vCD44BP与CD44在受感染的FRCs内存在共定位。体外三维共培养时间推移成像实验更直观地证实:用vCD44BP-Fc预处理FRCs,或使用CD44缺陷的FRCs,均会显著降低树突状细胞在其网络上的迁移距离和速度;而若仅预处理树突状细胞,则无此效应。
为进一步验证这一结论,研究团队构建了骨髓嵌合小鼠模型,结果发现当受体小鼠基质细胞缺乏CD44时,感染Δm11突变株所带来的病毒控制优势、增强的病毒特异性CD8 T细胞应答,以及树突状细胞向白髓的迁移增强现象均完全消失;而当仅在造血细胞中缺失CD44时,Δm11突变株感染仍能表现出更好的病毒控制和更强的T细胞应答。
这一关键实验首次明确证实了基质细胞尤其是FRCs表面的CD44,是vCD44BP发挥免疫调节功能的核心靶点,也是引导T细胞应答启动的关键分子。
最后研究团队在多种免疫应答模型中对这一发现的普适性进行了验证:在弗氏佐剂诱导的淋巴结增生模型中,局部给予vCD44BP-Fc可显著抑制引流淋巴结的增生及抗原特异性CD8 T细胞应答;在流感病毒感染模型中,全身给予vCD44BP-Fc同样能削弱引流淋巴结的细胞聚集以及流感病毒特异性CD8 T细胞的生成。
这些结果表明,靶向FRCs表面CD44-透明质酸通路,可广泛影响不同情境下的适应性免疫应答启动,这一机制并非局限于巨细胞病毒感染,而是具有普遍的免疫调控意义。
简而言之,这项研究的核心突破在于首次揭示了成纤维网状细胞通过CD44分子调控树突状细胞迁移,进而指导T细胞应答启动的全新机制,同时破解了MCMV利用m11蛋白靶向该通路实现免疫逃逸的“隐身术”。
论文链接
https://www.nature.com/articles/s41586-025-09988-8
本文内容来源自订阅号“生命科学前沿”,原链接:Nature | 颠覆认知,病毒如何让免疫系统“慢半拍”?你以为T细胞没反应,其实是“路被封了”
* 文章仅供医疗卫生相关从业者阅读参考
本文完
责编:Jerry
